Suppr超能文献

人胎盘提取物 (HPH) 抑制 TNF-α/IFN-γ 刺激的 HaCaT 细胞和 DNCB 特应性皮炎 (AD) 样小鼠模型中的炎症反应。

Human Placenta Extract (HPH) Suppresses Inflammatory Responses in TNF-α/IFN-γ-Stimulated HaCaT Cells and a DNCB Atopic Dermatitis (AD)-Like Mouse Model.

机构信息

Department of Dermatology, College of Medicine, Chung-Ang University, Seoul 06974, Republic of Korea.

Department of Medicine, Graduate School, Chung-Ang University, Seoul 06973, Republic of Korea.

出版信息

J Microbiol Biotechnol. 2024 Oct 28;34(10):1969-1980. doi: 10.4014/jmb.2406.06045. Epub 2024 Sep 11.

Abstract

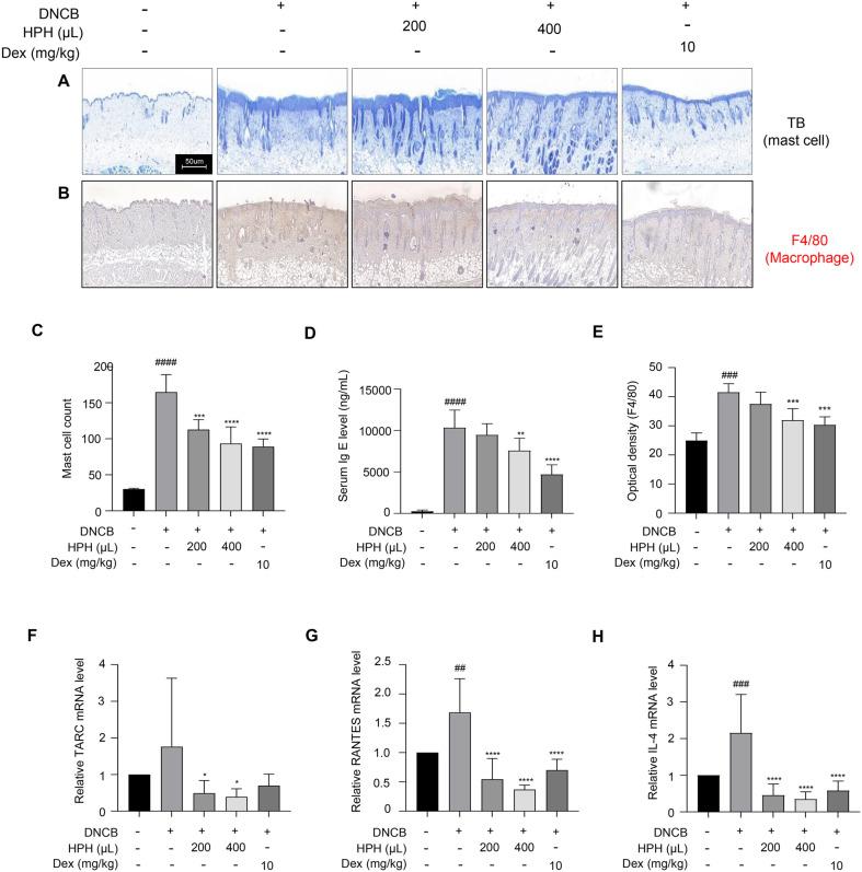
Atopic dermatitis (AD), a chronic inflammatory disease, severely interferes with patient life. Human placenta extract (HPH; also known as human placenta hydrolysate) is a rich source of various bioactive substances and has widely been used to dampen inflammation, improve fatigue, exert anti-aging effects, and promote wound healing. However, information regarding HPH's incorporation in AD therapies is limited. Therefore, this study aimed to evaluate HPH's effective potential in treating AD using tumor necrosis factor (TNF)-α/interferon (IFN)-γ-stimulated human keratinocytes (HaCaT), immunized splenocytes, and a 2,4-dinitrochlorobenzene (DNCB)-induced AD mouse model. In TNF-α /IFN-γ-stimulated HaCaT cells, HPH markedly reduced the production of reactive oxygen species (ROS) and restored the expression of nuclear factor erythroid 2-related factor 2 (Nrf2), superoxide dismutase 1(SOD1), catalase, and filaggrin (FLG). HPH reduced interleukin (IL)-6; thymus- and activation-regulated chemokine (TARC); thymic stromal lymphopoietin (TSLP); and regulated upon activation, normal T cell expressed and presumably secreted (RANTES) levels and inhibited nuclear factor kappa B phosphorylation. Additionally, HPH suppressed the T helper 2 (Th2) immune response in immunized splenocytes. In the AD-like mouse model, it significantly mitigated the DNCB-induced elevation in infiltrating mast cells and macrophages, epidermal thickness, and AD symptoms. HPH also reduced TSLP levels and prevented FLG downregulation. Furthermore, it decreased the expression levels of IL-4, IL-5, IL-13, TARC, RANTES, and immunoglobulin E (IgE) in serum and AD-like skin lesion. Overall, our findings demonstrate that HPH effectively inhibits AD development and is a potentially useful therapeutic agent for AD-like skin disease.

摘要

特应性皮炎(AD)是一种慢性炎症性疾病,严重干扰患者的生活。人胎盘提取物(HPH;也称为人胎盘水解物)是各种生物活性物质的丰富来源,已广泛用于抑制炎症、改善疲劳、发挥抗衰老作用和促进伤口愈合。然而,关于 HPH 纳入 AD 治疗的信息有限。因此,本研究旨在使用肿瘤坏死因子(TNF)-α/干扰素(IFN)-γ刺激的人角质形成细胞(HaCaT)、免疫脾细胞和 2,4-二硝基氯苯(DNCB)诱导的 AD 小鼠模型评估 HPH 治疗 AD 的有效潜力。在 TNF-α/IFN-γ刺激的 HaCaT 细胞中,HPH 显著降低活性氧(ROS)的产生,并恢复核因子红细胞 2 相关因子 2(Nrf2)、超氧化物歧化酶 1(SOD1)、过氧化氢酶和丝聚蛋白(FLG)的表达。HPH 降低白细胞介素(IL)-6;胸腺和激活调节趋化因子(TARC);胸腺基质淋巴细胞生成素(TSLP);和激活调节正常 T 细胞表达和可能分泌(RANTES)水平,并抑制核因子 kappa B 磷酸化。此外,HPH 抑制免疫脾细胞中的辅助性 T 细胞 2(Th2)免疫反应。在 AD 样小鼠模型中,它显著减轻了 DNCB 诱导的浸润肥大细胞和巨噬细胞、表皮厚度和 AD 症状的升高。HPH 还降低了 TSLP 水平并防止 FLG 下调。此外,它降低了血清和 AD 样皮肤病变中 IL-4、IL-5、IL-13、TARC、RANTES 和免疫球蛋白 E(IgE)的表达水平。总体而言,我们的研究结果表明 HPH 可有效抑制 AD 的发展,是治疗 AD 样皮肤病的潜在有用药物。

https://cdn.ncbi.nlm.nih.gov/pmc/blobs/71c8/11540608/620bc4e09e0b/jmb-34-10-1969-f1.jpg

文献AI研究员

20分钟写一篇综述,助力文献阅读效率提升50倍。

立即体验

用中文搜PubMed

大模型驱动的PubMed中文搜索引擎

马上搜索

文档翻译

学术文献翻译模型,支持多种主流文档格式。

立即体验