Division of Hematology and Oncology, Department of Medicine, Columbia Stem Cell Initiative, Columbia University Irving Medical Center, New York, 10032, USA.
Department of Genetics and Development, Vagelos College of Physicians and Surgeons, Columbia University Irving Medical Center, New York, 10032, USA.
Adv Sci (Weinh). 2024 Nov;11(41):e2404510. doi: 10.1002/advs.202404510. Epub 2024 Sep 10.
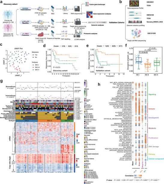
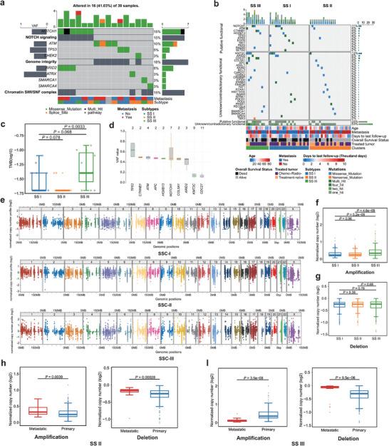
Synovial Sarcomas (SS) are characterized by the presence of the SS18::SSX fusion gene, which protein product induce chromatin changes through remodeling of the BAF complex. To elucidate the genomic events that drive phenotypic diversity in SS, we performed RNA and targeted DNA sequencing on 91 tumors from 55 patients. Our results were verified by proteomic analysis, public gene expression cohorts and single-cell RNA sequencing. Transcriptome profiling identified three distinct SS subtypes resembling the known histological subtypes: SS subtype I and was characterized by hyperproliferation, evasion of immune detection and a poor prognosis. SS subtype II and was dominated by a vascular-stromal component and had a significantly better outcome. SS Subtype III was characterized by biphasic differentiation, increased genomic complexity and immune suppression mediated by checkpoint inhibition, and poor prognosis despite good responses to neoadjuvant therapy. Chromosomal abnormalities were an independent significant risk factor for metastasis. KRT8 was identified as a key component for epithelial differentiation in biphasic tumors, potentially controlled by OVOL1 regulation. Our findings explain the histological grounds for SS classification and indicate that a significantly larger proportion of patients have high risk tumors (corresponding to SS subtype I) than previously believed.
滑膜肉瘤(SS)的特征是存在 SS18::SSX 融合基因,其蛋白产物通过重塑 BAF 复合物诱导染色质变化。为了阐明驱动 SS 表型多样性的基因组事件,我们对 55 名患者的 91 个肿瘤进行了 RNA 和靶向 DNA 测序。我们的结果通过蛋白质组学分析、公共基因表达队列和单细胞 RNA 测序进行了验证。转录组分析确定了三种与已知组织学亚型相似的不同 SS 亚型:SS 亚型 I 以过度增殖、逃避免疫检测和预后不良为特征。SS 亚型 II 以血管基质成分为主导,具有显著更好的预后。SS 亚型 III 的特点是双相分化、基因组复杂性增加以及由检查点抑制介导的免疫抑制,尽管对新辅助治疗有良好的反应,但预后不良。染色体异常是转移的独立显著危险因素。KRT8 被鉴定为双相肿瘤中上皮分化的关键组成部分,可能受 OVOL1 调节控制。我们的研究结果解释了 SS 分类的组织学基础,并表明与之前的认识相比,有相当比例的患者具有高风险肿瘤(对应于 SS 亚型 I)。