• 文献检索
  • 文档翻译
  • 深度研究
  • 学术资讯
  • Suppr Zotero 插件Zotero 插件
  • 邀请有礼
  • 套餐&价格
  • 历史记录
应用&插件
Suppr Zotero 插件Zotero 插件浏览器插件Mac 客户端Windows 客户端微信小程序
定价
高级版会员购买积分包购买API积分包
服务
文献检索文档翻译深度研究API 文档MCP 服务
关于我们
关于 Suppr公司介绍联系我们用户协议隐私条款
关注我们

Suppr 超能文献

核心技术专利:CN118964589B侵权必究
粤ICP备2023148730 号-1Suppr @ 2026

文献检索

告别复杂PubMed语法,用中文像聊天一样搜索,搜遍4000万医学文献。AI智能推荐,让科研检索更轻松。

立即免费搜索

文件翻译

保留排版,准确专业,支持PDF/Word/PPT等文件格式,支持 12+语言互译。

免费翻译文档

深度研究

AI帮你快速写综述,25分钟生成高质量综述,智能提取关键信息,辅助科研写作。

立即免费体验

围生期缺氧通过 Atoh1 介导干扰神经元成熟导致认知缺陷。

Atoh1 mediated disturbance of neuronal maturation by perinatal hypoxia induces cognitive deficits.

机构信息

Department of Cardiothoracic Surgery, Children's Hospital of Nanjing Medical University, Nanjing, 210008, China.

Nanjing University, Nanjing, 210008, China.

出版信息

Commun Biol. 2024 Sep 11;7(1):1121. doi: 10.1038/s42003-024-06846-7.

DOI:10.1038/s42003-024-06846-7
PMID:39261625
原文链接:https://pmc.ncbi.nlm.nih.gov/articles/PMC11390922/
Abstract

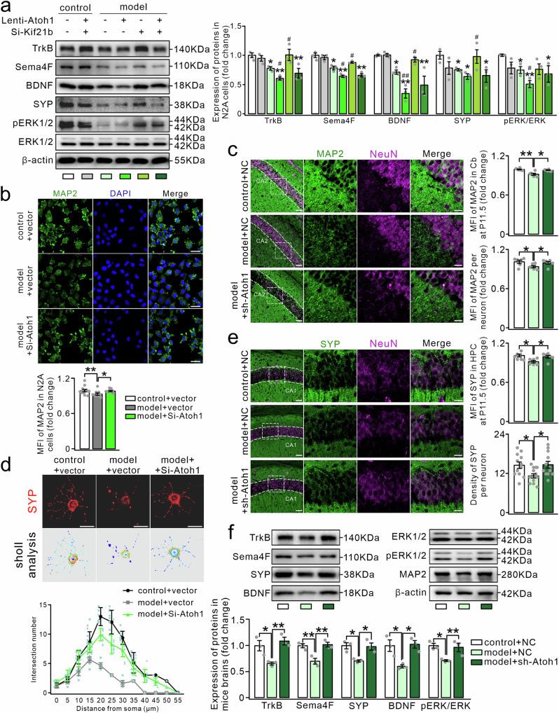
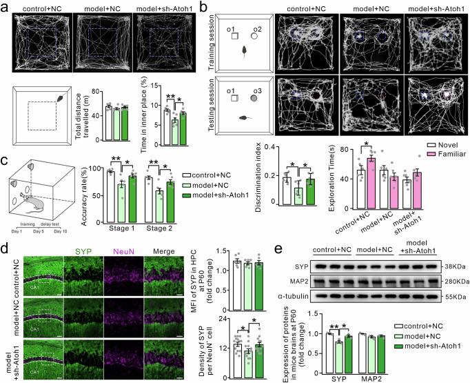
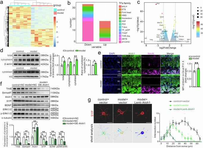
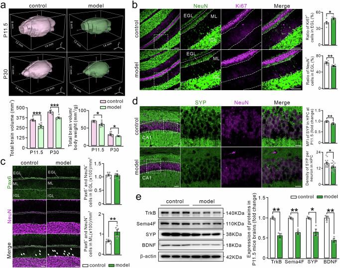
Neurodevelopmental disorders are currently one of the major complications faced by patients with congenital heart disease (CHD). Chronic hypoxia in the prenatal and postnatal preoperative brain may be associated with neurological damage and impaired long-term cognitive function, but the exact mechanisms are unknown. In this study, we find that delayed neuronal migration and impaired synaptic development are attributed to altered Atoh1 under chronic hypoxia. This is due to the fact that excessive Atoh1 facilitates expression of Kif21b, which causes excess in free-state α-tubulin, leading to disrupted microtubule dynamic stability. Furthermore, the delay in neonatal brain maturation induces cognitive disabilities in adult mice. Then, by down-regulating Atoh1 we alleviate the impairment of cell migration and synaptic development, improving the cognitive behavior of mice to some extent. Taken together, our work unveil that Atoh1 may be one of the targets to ameliorate hypoxia-induced neurodevelopmental disabilities and cognitive impairment in CHD.

摘要

神经发育障碍是先天性心脏病(CHD)患者目前面临的主要并发症之一。胎儿期和术前围生期的慢性脑缺氧可能与神经损伤和认知功能长期受损有关,但确切的机制尚不清楚。在这项研究中,我们发现慢性缺氧下 Atoh1 的改变导致神经元迁移延迟和突触发育受损。这是因为过多的 Atoh1 促进了 Kif21b 的表达,导致游离状态的α-微管蛋白过多,从而破坏了微管动态稳定性。此外,新生脑成熟的延迟导致成年小鼠认知障碍。然后,通过下调 Atoh1,我们减轻了细胞迁移和突触发育的损伤,在一定程度上改善了小鼠的认知行为。总之,我们的工作揭示了 Atoh1 可能是改善 CHD 中缺氧诱导的神经发育障碍和认知障碍的靶点之一。

https://cdn.ncbi.nlm.nih.gov/pmc/blobs/1fed/11390922/7385cfa9f55c/42003_2024_6846_Fig6_HTML.jpg
https://cdn.ncbi.nlm.nih.gov/pmc/blobs/1fed/11390922/f2cea5aa318a/42003_2024_6846_Fig1_HTML.jpg
https://cdn.ncbi.nlm.nih.gov/pmc/blobs/1fed/11390922/f5258177dcfb/42003_2024_6846_Fig2_HTML.jpg
https://cdn.ncbi.nlm.nih.gov/pmc/blobs/1fed/11390922/cc2b9678aab2/42003_2024_6846_Fig3_HTML.jpg
https://cdn.ncbi.nlm.nih.gov/pmc/blobs/1fed/11390922/b0a0be32bc03/42003_2024_6846_Fig4_HTML.jpg
https://cdn.ncbi.nlm.nih.gov/pmc/blobs/1fed/11390922/390e41c618b1/42003_2024_6846_Fig5_HTML.jpg
https://cdn.ncbi.nlm.nih.gov/pmc/blobs/1fed/11390922/7385cfa9f55c/42003_2024_6846_Fig6_HTML.jpg
https://cdn.ncbi.nlm.nih.gov/pmc/blobs/1fed/11390922/f2cea5aa318a/42003_2024_6846_Fig1_HTML.jpg
https://cdn.ncbi.nlm.nih.gov/pmc/blobs/1fed/11390922/f5258177dcfb/42003_2024_6846_Fig2_HTML.jpg
https://cdn.ncbi.nlm.nih.gov/pmc/blobs/1fed/11390922/cc2b9678aab2/42003_2024_6846_Fig3_HTML.jpg
https://cdn.ncbi.nlm.nih.gov/pmc/blobs/1fed/11390922/b0a0be32bc03/42003_2024_6846_Fig4_HTML.jpg
https://cdn.ncbi.nlm.nih.gov/pmc/blobs/1fed/11390922/390e41c618b1/42003_2024_6846_Fig5_HTML.jpg
https://cdn.ncbi.nlm.nih.gov/pmc/blobs/1fed/11390922/7385cfa9f55c/42003_2024_6846_Fig6_HTML.jpg

相似文献

1
Atoh1 mediated disturbance of neuronal maturation by perinatal hypoxia induces cognitive deficits.围生期缺氧通过 Atoh1 介导干扰神经元成熟导致认知缺陷。
Commun Biol. 2024 Sep 11;7(1):1121. doi: 10.1038/s42003-024-06846-7.
2
Loss of from neurons regulating hypoxic and hypercapnic chemoresponses causes neonatal respiratory failure in mice.神经元中调节低氧和高碳酸血症化学感受反应的缺失导致小鼠新生儿呼吸衰竭。
Elife. 2018 Jul 4;7:e38455. doi: 10.7554/eLife.38455.
3
The Effects of Atoh8 on Postnatal Murine Neurogenesis.Atoh8对出生后小鼠神经发生的影响。
Cells Tissues Organs. 2025;214(2):96-103. doi: 10.1159/000540440. Epub 2024 Aug 27.
4
An Atoh1-S193A Phospho-Mutant Allele Causes Hearing Deficits and Motor Impairment.一个Atoh1-S193A磷酸化突变等位基因导致听力缺陷和运动障碍。
J Neurosci. 2017 Sep 6;37(36):8583-8594. doi: 10.1523/JNEUROSCI.0295-17.2017. Epub 2017 Jul 20.
5
Perinatal hypoxia-mediated neurodevelopment abnormalities in congenital heart disease mouse model.先天性心脏病小鼠模型中围产期缺氧介导的神经发育异常
Mol Med. 2025 Mar 21;31(1):109. doi: 10.1186/s10020-025-01158-w.
6
Specification of spatial identities of cerebellar neuron progenitors by ptf1a and atoh1 for proper production of GABAergic and glutamatergic neurons.通过 ptf1a 和 atoh1 规范小脑神经元前体细胞的空间特征,以正确产生 GABA 能和谷氨酸能神经元。
J Neurosci. 2014 Apr 2;34(14):4786-800. doi: 10.1523/JNEUROSCI.2722-13.2014.
7
A single-cell transcriptomic map of the developing Atoh1 lineage identifies neural fate decisions and neuronal diversity in the hindbrain.单细胞转录组图谱描绘了发育中的 Atoh1 谱系,确定了后脑的神经命运决定和神经元多样性。
Dev Cell. 2024 Aug 19;59(16):2171-2188.e7. doi: 10.1016/j.devcel.2024.07.007. Epub 2024 Aug 5.
8
Resveratrol Alleviates the Prenatally Intermittent Hypoxia-Induced Cognitive Impairment in Male Offspring Mice Through Modulating the SIRT1/HIF-1α Pathway.白藜芦醇通过调节SIRT1/HIF-1α信号通路减轻产前间歇性缺氧诱导的雄性子代小鼠认知障碍。
Brain Behav. 2025 Mar;15(3):e70413. doi: 10.1002/brb3.70413.
9
Proneural transcription factor Atoh1 drives highly efficient differentiation of human pluripotent stem cells into dopaminergic neurons.原神经转录因子Atoh1驱动人类多能干细胞高效分化为多巴胺能神经元。
Stem Cells Transl Med. 2014 Aug;3(8):888-98. doi: 10.5966/sctm.2013-0213. Epub 2014 Jun 5.
10
Atoh1 governs the migration of postmitotic neurons that shape respiratory effectiveness at birth and chemoresponsiveness in adulthood.Atoh1 调控出生时决定呼吸效率和成年后对化学物质反应性的后分裂神经元的迁移。
Neuron. 2012 Sep 6;75(5):799-809. doi: 10.1016/j.neuron.2012.06.027.

引用本文的文献

1
Fto-mediated mA modification is essential for cerebellar development through regulating epigenetic reprogramming.Fto介导的mA修饰通过调节表观遗传重编程对小脑发育至关重要。
J Biomed Sci. 2025 Aug 29;32(1):81. doi: 10.1186/s12929-025-01176-0.
2
Association between neurodevelopmental disorders in congenital heart disease and changes in circulatory metabolites and gut microbiota composition.先天性心脏病中的神经发育障碍与循环代谢物及肠道微生物群组成变化之间的关联。
Front Microbiol. 2025 Jul 30;16:1639057. doi: 10.3389/fmicb.2025.1639057. eCollection 2025.

本文引用的文献

1
Hypoxia-induced signaling in the cardiovascular system: pathogenesis and therapeutic targets.心血管系统缺氧诱导信号:发病机制和治疗靶点。
Signal Transduct Target Ther. 2023 Nov 20;8(1):431. doi: 10.1038/s41392-023-01652-9.
2
Preoperative serum cortisone levels are associated with cognition in preschool-aged children with tetralogy of Fallot after corrective surgery: new evidence from human populations and mice.术前血清皮质醇水平与法洛四联症矫正术后学龄前儿童认知功能有关:来自人类和小鼠的新证据。
World J Pediatr. 2024 Feb;20(2):173-184. doi: 10.1007/s12519-023-00754-2. Epub 2023 Sep 22.
3
drives the heterogeneity of the pontine nuclei neurons and promotes their differentiation.
驱动脑桥核神经元的异质性并促进其分化。
Sci Adv. 2023 Jun 30;9(26):eadg1671. doi: 10.1126/sciadv.adg1671.
4
Natural killer cells and innate lymphoid cells 1 tune anxiety-like behavior and memory in mice via interferon-γ and acetylcholine.自然杀伤细胞和先天淋巴细胞 1 通过干扰素-γ 和乙酰胆碱调节小鼠的焦虑样行为和记忆。
Nat Commun. 2023 May 29;14(1):3103. doi: 10.1038/s41467-023-38899-3.
5
A patient-derived mutation of epilepsy-linked LGI1 increases seizure susceptibility through regulating K1.1.一种源自患者的癫痫相关LGI1突变通过调节K1.1增加癫痫易感性。
Cell Biosci. 2023 Feb 20;13(1):34. doi: 10.1186/s13578-023-00983-y.
6
Nutritional Considerations for the Neonate With Congenital Heart Disease.先天性心脏病新生儿的营养考虑。
Pediatrics. 2022 Nov 1;150(Suppl 2). doi: 10.1542/peds.2022-056415G.
7
The Effect of Abnormal Regional Homogeneity and Spontaneous Low-Frequency Brain Activity on Lower Cognitive Ability: A Cross-Sectional Study on Postoperative Children With Tetralogy of Fallot.异常局部一致性和自发性低频脑活动对较低认知能力的影响:法洛四联症术后儿童的横断面研究
Front Neurosci. 2022 Feb 7;15:685372. doi: 10.3389/fnins.2021.685372. eCollection 2021.
8
Altered brain structure in preschool-aged children with tetralogy of Fallot.法洛四联症学龄前儿童的脑结构改变
Pediatr Res. 2023 Apr;93(5):1321-1327. doi: 10.1038/s41390-022-01987-z. Epub 2022 Feb 22.
9
Acetylated α-tubulin K394 regulates microtubule stability to shape the growth of axon terminals.乙酰化 α-微管蛋白 K394 调节微管稳定性,塑造轴突末端的生长。
Curr Biol. 2022 Feb 7;32(3):614-630.e5. doi: 10.1016/j.cub.2021.12.012. Epub 2022 Jan 25.
10
Pleiotropic effects of BDNF on the cerebellum and hippocampus: Implications for neurodevelopmental disorders.BDNF 对小脑和海马的多效作用:对神经发育障碍的影响。
Neurobiol Dis. 2022 Feb;163:105606. doi: 10.1016/j.nbd.2021.105606. Epub 2021 Dec 30.