• 文献检索
  • 文档翻译
  • 深度研究
  • 学术资讯
  • Suppr Zotero 插件Zotero 插件
  • 邀请有礼
  • 套餐&价格
  • 历史记录
应用&插件
Suppr Zotero 插件Zotero 插件浏览器插件Mac 客户端Windows 客户端微信小程序
定价
高级版会员购买积分包购买API积分包
服务
文献检索文档翻译深度研究API 文档MCP 服务
关于我们
关于 Suppr公司介绍联系我们用户协议隐私条款
关注我们

Suppr 超能文献

核心技术专利:CN118964589B侵权必究
粤ICP备2023148730 号-1Suppr @ 2026

文献检索

告别复杂PubMed语法,用中文像聊天一样搜索,搜遍4000万医学文献。AI智能推荐,让科研检索更轻松。

立即免费搜索

文件翻译

保留排版,准确专业,支持PDF/Word/PPT等文件格式,支持 12+语言互译。

免费翻译文档

深度研究

AI帮你快速写综述,25分钟生成高质量综述,智能提取关键信息,辅助科研写作。

立即免费体验

虫草素对登革病毒感染具有抗病毒和抗炎作用。

Cordycepin exhibits both antiviral and anti-inflammatory effects against dengue virus infection.

作者信息

Songprakhon Pucharee, Panya Aussara, Choomee Kornkan, Limjindaporn Thawornchai, Noisakran Sansanee, Tarasuk Mayuri, Yenchitsomanus Pa-Thai

机构信息

Division of Molecular Medicine, Research Department, Faculty of Medicine Siriraj Hospital, Mahidol University, Bangkok 10700, Thailand.

Natural Extracts and Innovative Products for Alternative Healthcare Research Group, Chiang Mai University, Chiang Mai 50200, Thailand.

出版信息

iScience. 2024 Aug 13;27(9):110711. doi: 10.1016/j.isci.2024.110711. eCollection 2024 Sep 20.

DOI:10.1016/j.isci.2024.110711
PMID:39262808
原文链接:https://pmc.ncbi.nlm.nih.gov/articles/PMC11387592/
Abstract

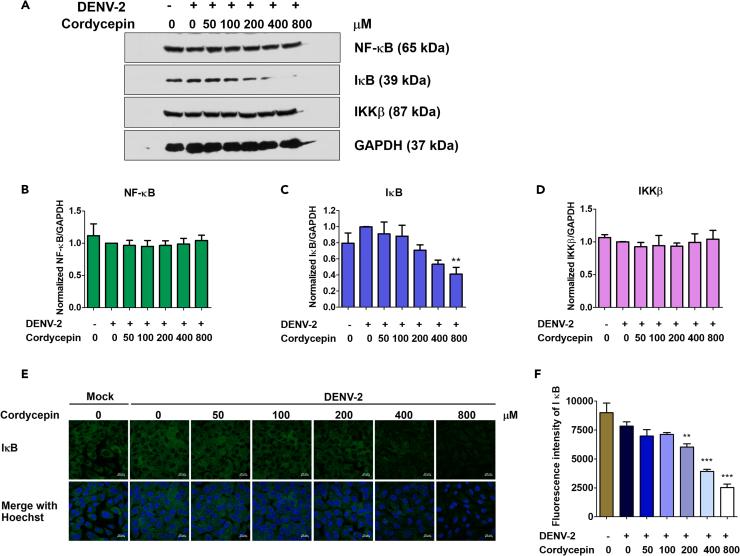
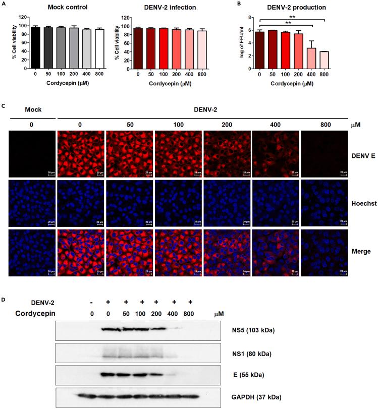
Cordycepin, a natural derivative of adenosine from , can inhibit the replication of the dengue virus (DENV). Here, we investigated its antiviral and anti-inflammatory effects in DENV infected cells. Cordycepin significantly inhibited DENV-2 infection, virion production, and viral protein synthesis. It also reduced DENV-induced cytokine/chemokine production, including RANTES, IP-10, IL-6, and TNF-α. Mechanistically, cordycepin targeted the DENV NS5 protein, suppressing RANTES expression and hindering viral replication. Additionally, it inhibited the NF-κB pathway, leading to reduced nuclear translocation and signaling deactivation. PCR array analysis revealed cordycepin's suppression of 46 genes associated with DENV-induced inflammation. These findings highlight cordycepin's dual potential as an antiviral and anti-inflammatory agent against DENV, making it as a promising candidate for dengue treatment, targeting both viral and host factors.

摘要

虫草素是腺苷的一种天然衍生物,能够抑制登革病毒(DENV)的复制。在此,我们研究了其在DENV感染细胞中的抗病毒和抗炎作用。虫草素显著抑制DENV-2感染、病毒粒子产生和病毒蛋白合成。它还减少了DENV诱导的细胞因子/趋化因子产生,包括调节激活正常T细胞表达和分泌的趋化因子(RANTES)、干扰素诱导蛋白10(IP-10)、白细胞介素-6(IL-6)和肿瘤坏死因子-α(TNF-α)。从机制上讲,虫草素靶向DENV NS5蛋白,抑制RANTES表达并阻碍病毒复制。此外,它抑制核因子κB(NF-κB)途径,导致核转位减少和信号失活。聚合酶链反应(PCR)芯片分析显示虫草素抑制了46个与DENV诱导的炎症相关的基因。这些发现突出了虫草素作为一种针对DENV的抗病毒和抗炎药物的双重潜力,使其成为一种有前途的登革热治疗候选药物,可同时针对病毒和宿主因素。

https://cdn.ncbi.nlm.nih.gov/pmc/blobs/4e3a/11387592/2f6bea2dc95c/gr10.jpg
https://cdn.ncbi.nlm.nih.gov/pmc/blobs/4e3a/11387592/9bad010db741/fx1.jpg
https://cdn.ncbi.nlm.nih.gov/pmc/blobs/4e3a/11387592/8b80162d40d1/gr1.jpg
https://cdn.ncbi.nlm.nih.gov/pmc/blobs/4e3a/11387592/a253d5816ec4/gr2.jpg
https://cdn.ncbi.nlm.nih.gov/pmc/blobs/4e3a/11387592/a695626220ab/gr3.jpg
https://cdn.ncbi.nlm.nih.gov/pmc/blobs/4e3a/11387592/b6d23b42f087/gr4.jpg
https://cdn.ncbi.nlm.nih.gov/pmc/blobs/4e3a/11387592/e06c70cb1f4b/gr5.jpg
https://cdn.ncbi.nlm.nih.gov/pmc/blobs/4e3a/11387592/d4ae4bf53e8c/gr6.jpg
https://cdn.ncbi.nlm.nih.gov/pmc/blobs/4e3a/11387592/2b776120956f/gr7.jpg
https://cdn.ncbi.nlm.nih.gov/pmc/blobs/4e3a/11387592/54f91518f8bd/gr8.jpg
https://cdn.ncbi.nlm.nih.gov/pmc/blobs/4e3a/11387592/4e3c9444807d/gr9.jpg
https://cdn.ncbi.nlm.nih.gov/pmc/blobs/4e3a/11387592/2f6bea2dc95c/gr10.jpg
https://cdn.ncbi.nlm.nih.gov/pmc/blobs/4e3a/11387592/9bad010db741/fx1.jpg
https://cdn.ncbi.nlm.nih.gov/pmc/blobs/4e3a/11387592/8b80162d40d1/gr1.jpg
https://cdn.ncbi.nlm.nih.gov/pmc/blobs/4e3a/11387592/a253d5816ec4/gr2.jpg
https://cdn.ncbi.nlm.nih.gov/pmc/blobs/4e3a/11387592/a695626220ab/gr3.jpg
https://cdn.ncbi.nlm.nih.gov/pmc/blobs/4e3a/11387592/b6d23b42f087/gr4.jpg
https://cdn.ncbi.nlm.nih.gov/pmc/blobs/4e3a/11387592/e06c70cb1f4b/gr5.jpg
https://cdn.ncbi.nlm.nih.gov/pmc/blobs/4e3a/11387592/d4ae4bf53e8c/gr6.jpg
https://cdn.ncbi.nlm.nih.gov/pmc/blobs/4e3a/11387592/2b776120956f/gr7.jpg
https://cdn.ncbi.nlm.nih.gov/pmc/blobs/4e3a/11387592/54f91518f8bd/gr8.jpg
https://cdn.ncbi.nlm.nih.gov/pmc/blobs/4e3a/11387592/4e3c9444807d/gr9.jpg
https://cdn.ncbi.nlm.nih.gov/pmc/blobs/4e3a/11387592/2f6bea2dc95c/gr10.jpg

相似文献

1
Cordycepin exhibits both antiviral and anti-inflammatory effects against dengue virus infection.虫草素对登革病毒感染具有抗病毒和抗炎作用。
iScience. 2024 Aug 13;27(9):110711. doi: 10.1016/j.isci.2024.110711. eCollection 2024 Sep 20.
2
Alpha-mangostin inhibits viral replication and suppresses nuclear factor kappa B (NF-κB)-mediated inflammation in dengue virus infection.α-倒捻子素抑制登革病毒感染中的病毒复制,并抑制核因子 kappa B(NF-κB)介导的炎症反应。
Sci Rep. 2022 Sep 27;12(1):16088. doi: 10.1038/s41598-022-20284-7.
3
Cordycepin Inhibits Virus Replication in Dengue Virus-Infected Vero Cells.蛹虫草素抑制登革热病毒感染的 Vero 细胞中的病毒复制。
Molecules. 2021 May 23;26(11):3118. doi: 10.3390/molecules26113118.
4
Dual action effects of ethyl-p-methoxycinnamate against dengue virus infection and inflammation via NF-κB pathway suppression.对甲氧基肉桂酸乙酯通过抑制NF-κB途径对登革病毒感染和炎症的双重作用
Sci Rep. 2024 Apr 23;14(1):9322. doi: 10.1038/s41598-024-60070-1.
5
NF-κB is required for dengue virus NS5-induced RANTES expression.NF-κB 对于登革病毒 NS5 诱导 RANTES 表达是必需的。
Virus Res. 2015 Feb 2;197:92-100. doi: 10.1016/j.virusres.2014.12.007. Epub 2014 Dec 16.
6
Inhibition of dengue virus production and cytokine/chemokine expression by ribavirin and compound A.利巴韦林和化合物A对登革病毒产生及细胞因子/趋化因子表达的抑制作用
Antiviral Res. 2015 Dec;124:83-92. doi: 10.1016/j.antiviral.2015.10.005. Epub 2015 Nov 2.
7
Alpha-mangostin inhibits both dengue virus production and cytokine/chemokine expression.α-山竹黄酮可抑制登革病毒的产生以及细胞因子/趋化因子的表达。
Virus Res. 2017 Aug 15;240:180-189. doi: 10.1016/j.virusres.2017.08.011. Epub 2017 Aug 31.
8
Tumour necrosis factor alpha (TNF-alpha) stimulation of cells with established dengue virus type 2 infection induces cell death that is accompanied by a reduced ability of TNF-alpha to activate nuclear factor kappaB and reduced sphingosine kinase-1 activity.肿瘤坏死因子 α(TNF-α)刺激已感染登革热病毒 2 型的细胞,会诱导细胞死亡,同时伴随着 TNF-α激活核因子 κB 的能力降低和鞘氨醇激酶-1 活性降低。
J Gen Virol. 2011 Apr;92(Pt 4):807-18. doi: 10.1099/vir.0.028159-0. Epub 2010 Dec 9.
9
Cepharanthine inhibits dengue virus production and cytokine secretion.盐酸千金藤碱可抑制登革病毒的产生和细胞因子的分泌。
Virus Res. 2023 Feb;325:199030. doi: 10.1016/j.virusres.2022.199030. Epub 2022 Dec 29.
10
Salidroside exhibits anti-dengue virus activity by upregulating host innate immune factors.红景天苷通过上调宿主固有免疫因子发挥抗登革病毒活性。
Arch Virol. 2016 Dec;161(12):3331-3344. doi: 10.1007/s00705-016-3034-1. Epub 2016 Aug 31.

引用本文的文献

1
Cordycepin, lactoferrin, and Sargassum fusiforme polysaccharides protects against RSV via M2-like macrophage polarization.虫草素、乳铁蛋白和羊栖菜多糖通过M2样巨噬细胞极化对呼吸道合胞病毒具有保护作用。
Front Immunol. 2025 Jun 16;16:1576069. doi: 10.3389/fimmu.2025.1576069. eCollection 2025.
2
Investigating how dengue virus-induced metabolic changes affect the host immune response and how to develop Immunomodulatory strategies.研究登革病毒诱导的代谢变化如何影响宿主免疫反应以及如何制定免疫调节策略。
Virol J. 2025 Apr 25;22(1):117. doi: 10.1186/s12985-025-02745-3.
3
CRISPR/Cas9-based iterative multi-copy integration for improved metabolite yields in .

本文引用的文献

1
Viremia and Inflammatory Cytokines in Dengue: Interleukin-2 as a Biomarker of Infection, and Interferon-α and -γ as Markers of Primary versus Secondary Infection.登革热中的病毒血症与炎性细胞因子:白细胞介素-2作为感染生物标志物,干扰素-α和-γ作为初次感染与二次感染的标志物
Pathogens. 2023 Nov 17;12(11):1362. doi: 10.3390/pathogens12111362.
2
Cordycepin and kinase inhibition in cancer.虫草素与癌症中的激酶抑制作用
Drug Discov Today. 2023 Mar;28(3):103481. doi: 10.1016/j.drudis.2022.103481. Epub 2022 Dec 27.
3
Alpha-mangostin inhibits viral replication and suppresses nuclear factor kappa B (NF-κB)-mediated inflammation in dengue virus infection.
基于CRISPR/Cas9的迭代多拷贝整合以提高[具体生物]中的代谢产物产量
Synth Syst Biotechnol. 2025 Mar 5;10(2):629-637. doi: 10.1016/j.synbio.2025.02.016. eCollection 2025 Jun.
4
In Vitro Determination of Antimicrobial, Antioxidant and Antiviral Properties of Greek Plant Extracts.希腊植物提取物抗菌、抗氧化和抗病毒特性的体外测定
Microorganisms. 2025 Jan 16;13(1):177. doi: 10.3390/microorganisms13010177.
α-倒捻子素抑制登革病毒感染中的病毒复制,并抑制核因子 kappa B(NF-κB)介导的炎症反应。
Sci Rep. 2022 Sep 27;12(1):16088. doi: 10.1038/s41598-022-20284-7.
4
Therapeutic Potential of Medicinal Plants against Dengue Infection: A Mechanistic Viewpoint.药用植物抗登革热感染的治疗潜力:一个机制性观点
ACS Omega. 2022 Jul 6;7(28):24048-24065. doi: 10.1021/acsomega.2c00625. eCollection 2022 Jul 19.
5
Dengue Vaccines: An Update.登革热疫苗:最新进展。
BioDrugs. 2022 May;36(3):325-336. doi: 10.1007/s40259-022-00531-z. Epub 2022 May 24.
6
Potent Inhibitory Activities of the Adenosine Analogue Cordycepin on SARS-CoV-2 Replication.腺苷类似物虫草素对新型冠状病毒复制的强效抑制活性。
ACS Omega. 2022 Jan 11;7(3):2960-2969. doi: 10.1021/acsomega.1c05998. eCollection 2022 Jan 25.
7
A Systematic Review of the Biological Effects of Cordycepin.蛹虫草素的生物学效应的系统评价
Molecules. 2021 Sep 28;26(19):5886. doi: 10.3390/molecules26195886.
8
Three-year Efficacy and Safety of Takeda's Dengue Vaccine Candidate (TAK-003).武田公司登革热候选疫苗(TAK-003)的 3 年疗效和安全性。
Clin Infect Dis. 2022 Aug 24;75(1):107-117. doi: 10.1093/cid/ciab864.
9
Cordycepin as a Promising Inhibitor of SARS-CoV-2 RNA Dependent RNA Polymerase (RdRp).虫草素作为 SARS-CoV-2 依赖 RNA 的 RNA 聚合酶(RdRp)的一种有前途的抑制剂。
Curr Med Chem. 2022;29(1):152-162. doi: 10.2174/0929867328666210820114025.
10
Evaluation of the extended efficacy of the Dengvaxia vaccine against symptomatic and subclinical dengue infection.评估登革热疫苗对有症状和亚临床登革热感染的扩展疗效。
Nat Med. 2021 Aug;27(8):1395-1400. doi: 10.1038/s41591-021-01392-9. Epub 2021 Jun 24.