• 文献检索
  • 文档翻译
  • 深度研究
  • 学术资讯
  • Suppr Zotero 插件Zotero 插件
  • 邀请有礼
  • 套餐&价格
  • 历史记录
应用&插件
Suppr Zotero 插件Zotero 插件浏览器插件Mac 客户端Windows 客户端微信小程序
定价
高级版会员购买积分包购买API积分包
服务
文献检索文档翻译深度研究API 文档MCP 服务
关于我们
关于 Suppr公司介绍联系我们用户协议隐私条款
关注我们

Suppr 超能文献

核心技术专利:CN118964589B侵权必究
粤ICP备2023148730 号-1Suppr @ 2026

文献检索

告别复杂PubMed语法,用中文像聊天一样搜索,搜遍4000万医学文献。AI智能推荐,让科研检索更轻松。

立即免费搜索

文件翻译

保留排版,准确专业,支持PDF/Word/PPT等文件格式,支持 12+语言互译。

免费翻译文档

深度研究

AI帮你快速写综述,25分钟生成高质量综述,智能提取关键信息,辅助科研写作。

立即免费体验

RNA结合基序蛋白X连锁的功能丧失变异会诱发神经元缺陷,从而导致肌萎缩侧索硬化症的发病机制。

Loss-of-function variants in RNA binding motif protein X-linked induce neuronal defects contributing to amyotrophic lateral sclerosis pathogenesis.

作者信息

He Di, He Xinyi, Shen Dongchao, Liu Liyang, Yang Xunzhe, Hao Meng, Wang Yi, Li Yi, Liu Qing, Liu Mingsheng, Wang Jiucun, Zhang Xue, Cui Liying

机构信息

Department of Neurology Beijing Tiantan Hospital, Capital Medical University Beijing China.

Department of Neurology Peking Union Medical College Hospital (PUMCH), Chinese Academy of Medical Sciences and Peking Union Medical College Beijing China.

出版信息

MedComm (2020). 2024 Sep 10;5(9):e712. doi: 10.1002/mco2.712. eCollection 2024 Sep.

DOI:10.1002/mco2.712
PMID:39263607
原文链接:https://pmc.ncbi.nlm.nih.gov/articles/PMC11387721/
Abstract

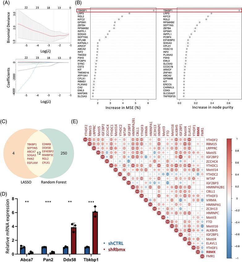
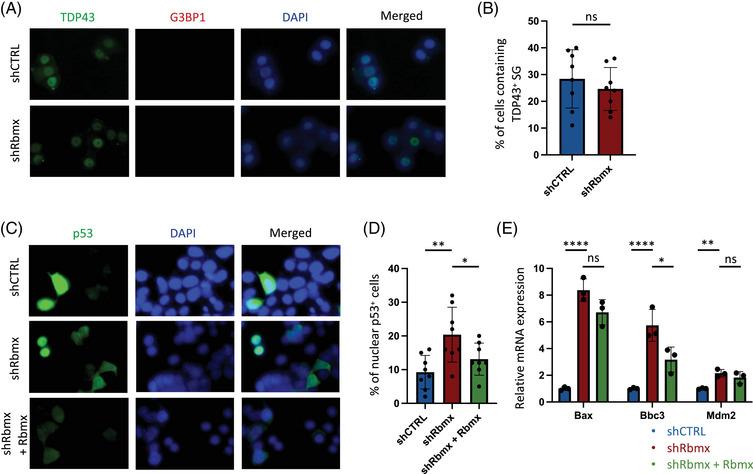
Despite being one of the most prevalent RNA modifications, the role of N6-methyladenosine (m6A) in amyotrophic lateral sclerosis (ALS) remains ambiguous. In this investigation, we explore the contribution of genetic defects of m6A-related genes to ALS pathogenesis. We scrutinized the mutation landscape of m6A genes through a comprehensive analysis of whole-exome sequencing cohorts, encompassing 508 ALS patients and 1660 population-matched controls. Our findings reveal a noteworthy enrichment of RNA binding motif protein X-linked () variants among ALS patients, with a significant correlation between pathogenic m6A variants and adverse clinical outcomes. Furthermore, knockdown in NSC-34 cells overexpressing mutant TDP43 results in cell death mediated by an augmented p53 response. Similarly, knockdown in ALS motor neurons derived from induced pluripotent stem cells (iPSCs) manifests morphological defects and activation of the p53 pathway. Transcriptional analysis using publicly available single-cell sequencing data from the primary motor cortex indicates that RBMX-regulated genes selectively influence excitatory neurons and exhibit enrichment in ALS-implicated pathways. Through integrated analyses, our study underscores the emerging roles played by in ALS, suggesting a potential nexus between the disease and dysregulated m6A-mediated mRNA metabolism.

摘要

尽管N6-甲基腺苷(m6A)是最普遍的RNA修饰之一,但其在肌萎缩侧索硬化症(ALS)中的作用仍不明确。在本研究中,我们探讨了m6A相关基因的遗传缺陷对ALS发病机制的影响。我们通过对全外显子测序队列进行全面分析,仔细研究了m6A基因的突变情况,该队列包括508例ALS患者和1660例与人群匹配的对照。我们的研究结果显示,ALS患者中RNA结合基序蛋白X连锁(RBMX)变体显著富集,致病性m6A变体与不良临床结果之间存在显著相关性。此外,在过表达突变型TDP43的NSC-34细胞中敲低RBMX会导致细胞死亡,这是由增强的p53反应介导的。同样,在源自诱导多能干细胞(iPSC)的ALS运动神经元中敲低RBMX会表现出形态缺陷和p53途径的激活。使用来自初级运动皮层的公开可用单细胞测序数据进行的转录分析表明,RBMX调节的基因选择性地影响兴奋性神经元,并在与ALS相关的途径中富集。通过综合分析,我们的研究强调了RBMX在ALS中发挥的新作用,表明该疾病与失调的m6A介导的mRNA代谢之间可能存在联系。

https://cdn.ncbi.nlm.nih.gov/pmc/blobs/45c7/11387721/1ee3a752c1c9/MCO2-5-e712-g001.jpg
https://cdn.ncbi.nlm.nih.gov/pmc/blobs/45c7/11387721/94fed980900c/MCO2-5-e712-g006.jpg
https://cdn.ncbi.nlm.nih.gov/pmc/blobs/45c7/11387721/ecae472e4f8f/MCO2-5-e712-g003.jpg
https://cdn.ncbi.nlm.nih.gov/pmc/blobs/45c7/11387721/d63040059881/MCO2-5-e712-g005.jpg
https://cdn.ncbi.nlm.nih.gov/pmc/blobs/45c7/11387721/d8113b77d1e0/MCO2-5-e712-g007.jpg
https://cdn.ncbi.nlm.nih.gov/pmc/blobs/45c7/11387721/0006e04b8bd8/MCO2-5-e712-g002.jpg
https://cdn.ncbi.nlm.nih.gov/pmc/blobs/45c7/11387721/1ee3a752c1c9/MCO2-5-e712-g001.jpg
https://cdn.ncbi.nlm.nih.gov/pmc/blobs/45c7/11387721/94fed980900c/MCO2-5-e712-g006.jpg
https://cdn.ncbi.nlm.nih.gov/pmc/blobs/45c7/11387721/ecae472e4f8f/MCO2-5-e712-g003.jpg
https://cdn.ncbi.nlm.nih.gov/pmc/blobs/45c7/11387721/d63040059881/MCO2-5-e712-g005.jpg
https://cdn.ncbi.nlm.nih.gov/pmc/blobs/45c7/11387721/d8113b77d1e0/MCO2-5-e712-g007.jpg
https://cdn.ncbi.nlm.nih.gov/pmc/blobs/45c7/11387721/0006e04b8bd8/MCO2-5-e712-g002.jpg
https://cdn.ncbi.nlm.nih.gov/pmc/blobs/45c7/11387721/1ee3a752c1c9/MCO2-5-e712-g001.jpg

相似文献

1
Loss-of-function variants in RNA binding motif protein X-linked induce neuronal defects contributing to amyotrophic lateral sclerosis pathogenesis.RNA结合基序蛋白X连锁的功能丧失变异会诱发神经元缺陷,从而导致肌萎缩侧索硬化症的发病机制。
MedComm (2020). 2024 Sep 10;5(9):e712. doi: 10.1002/mco2.712. eCollection 2024 Sep.
2
RNA methylation influences TDP43 binding and disease pathogenesis in models of amyotrophic lateral sclerosis and frontotemporal dementia.RNA 甲基化影响肌萎缩性侧索硬化症和额颞叶痴呆模型中的 TDP43 结合和疾病发病机制。
Mol Cell. 2023 Jan 19;83(2):219-236.e7. doi: 10.1016/j.molcel.2022.12.019. Epub 2023 Jan 11.
3
Evidence for the potential role of m6A modification in regulating autophagy in models of amyotrophic lateral sclerosis.在肌萎缩侧索硬化模型中,m6A修饰在调节自噬方面潜在作用的证据。
Cytojournal. 2024 Sep 30;21:33. doi: 10.25259/Cytojournal_101_2024. eCollection 2024.
4
Deletion of RBMX RGG/RG motif in Shashi-XLID syndrome leads to aberrant p53 activation and neuronal differentiation defects.Shashi-XLID 综合征中 RBMX RGG/RG 基序缺失导致 p53 异常激活和神经元分化缺陷。
Cell Rep. 2021 Jul 13;36(2):109337. doi: 10.1016/j.celrep.2021.109337.
5
An integrative miRNA-mRNA expression analysis identifies miRNA signatures associated with SOD1 and TARDBP patient-derived motor neurons.一项综合 miRNA-mRNA 表达分析鉴定了与 SOD1 和 TARDBP 患者源性运动神经元相关的 miRNA 特征。
Hum Mol Genet. 2024 Jul 22;33(15):1300-1314. doi: 10.1093/hmg/ddae072.
6
Dysregulated N-methyladenosine modification in peripheral immune cells contributes to the pathogenesis of amyotrophic lateral sclerosis.外周免疫细胞中 N6-甲基腺苷修饰失调导致肌萎缩侧索硬化症的发病机制。
Front Med. 2024 Apr;18(2):285-302. doi: 10.1007/s11684-023-1035-5. Epub 2024 Mar 16.
7
Spatial enrichment and genomic analyses reveal the link of NOMO1 with amyotrophic lateral sclerosis.空间富集和基因组分析揭示 NOMO1 与肌萎缩侧索硬化症的关联。
Brain. 2024 Aug 1;147(8):2826-2841. doi: 10.1093/brain/awae123.
8
Downstream Effects of Mutations in and Converge on Gene Expression Impairment in Patient-Derived Motor Neurons.和突变的下游效应对患者源性运动神经元中的基因表达损伤具有趋同作用。
Int J Mol Sci. 2022 Aug 25;23(17):9652. doi: 10.3390/ijms23179652.
9
Comprehensive analysis of m6A related gene mutation characteristics and prognosis in colorectal cancer.综合分析结直肠癌 m6A 相关基因突变特征与预后。
BMC Med Genomics. 2023 May 16;16(1):105. doi: 10.1186/s12920-023-01509-8.
10
Modeling hallmark pathology using motor neurons derived from the family and sporadic amyotrophic lateral sclerosis patient-specific iPS cells.使用源自家族性和散发性肌萎缩侧索硬化症患者特异性 iPS 细胞的运动神经元对标志性病理学进行建模。
Stem Cell Res Ther. 2018 Nov 15;9(1):315. doi: 10.1186/s13287-018-1048-1.

引用本文的文献

1
Proteomic analysis of Buffalo milk somatic cells reveals metabolomic and immunological transitions during early lactation.水牛乳体细胞的蛋白质组学分析揭示了泌乳早期的代谢组学和免疫学转变。
Sci Rep. 2025 Jul 2;15(1):22704. doi: 10.1038/s41598-025-08433-0.

本文引用的文献

1
Depletion of Mettl3 in cholinergic neurons causes adult-onset neuromuscular degeneration.胆碱能神经元中 Mettl3 的耗竭导致成年发病的神经肌肉退行性变。
Cell Rep. 2024 Apr 23;43(4):113999. doi: 10.1016/j.celrep.2024.113999. Epub 2024 Mar 30.
2
Dysregulated N-methyladenosine modification in peripheral immune cells contributes to the pathogenesis of amyotrophic lateral sclerosis.外周免疫细胞中 N6-甲基腺苷修饰失调导致肌萎缩侧索硬化症的发病机制。
Front Med. 2024 Apr;18(2):285-302. doi: 10.1007/s11684-023-1035-5. Epub 2024 Mar 16.
3
Globally reduced N-methyladenosine (mA) in C9ORF72-ALS/FTD dysregulates RNA metabolism and contributes to neurodegeneration.
全球范围内 C9ORF72-ALS/FTD 中的 N6-甲基腺苷(m6A)减少会导致 RNA 代谢失调,并导致神经退行性变。
Nat Neurosci. 2023 Aug;26(8):1328-1338. doi: 10.1038/s41593-023-01374-9. Epub 2023 Jun 26.
4
The Inflammatory Puzzle: Piecing together the Links between Neuroinflammation and Amyotrophic Lateral Sclerosis.炎症之谜:解析神经炎症与肌萎缩侧索硬化症之间的联系。
Aging Dis. 2024 Feb 1;15(1):96-114. doi: 10.14336/AD.2023.0519.
5
Gustavson syndrome is caused by an in-frame deletion in RBMX associated with potentially disturbed SH3 domain interactions.古斯塔夫森综合征是由 RBMX 中的框内缺失引起的,可能与 SH3 结构域相互作用紊乱有关。
Eur J Hum Genet. 2024 Mar;32(3):333-341. doi: 10.1038/s41431-023-01392-y. Epub 2023 Jun 5.
6
Presence of Rare Variants is Associated with Poorer Survival in Chinese Patients with Amyotrophic Lateral Sclerosis.罕见变异的存在与中国肌萎缩侧索硬化症患者较差的生存率相关。
Phenomics. 2023 Feb 12;3(2):167-181. doi: 10.1007/s43657-022-00093-8. eCollection 2023 Apr.
7
Emerging Regulatory Mechanisms of N-Methyladenosine Modification in Cancer Metastasis.癌症转移中N-甲基腺苷修饰的新兴调控机制
Phenomics. 2022 May 25;3(1):83-100. doi: 10.1007/s43657-021-00043-w. eCollection 2023 Feb.
8
RNA methylation influences TDP43 binding and disease pathogenesis in models of amyotrophic lateral sclerosis and frontotemporal dementia.RNA 甲基化影响肌萎缩性侧索硬化症和额颞叶痴呆模型中的 TDP43 结合和疾病发病机制。
Mol Cell. 2023 Jan 19;83(2):219-236.e7. doi: 10.1016/j.molcel.2022.12.019. Epub 2023 Jan 11.
9
Exome sequencing identifies rare damaging variants in ATP8B4 and ABCA1 as risk factors for Alzheimer's disease.外显子组测序鉴定出 ATP8B4 和 ABCA1 中的罕见破坏性变异,这些变异是阿尔茨海默病的风险因素。
Nat Genet. 2022 Dec;54(12):1786-1794. doi: 10.1038/s41588-022-01208-7. Epub 2022 Nov 21.
10
RM2Target: a comprehensive database for targets of writers, erasers and readers of RNA modifications.RM2Target:一个全面的数据库,用于 RNA 修饰的写入器、擦除器和读取器的靶标。
Nucleic Acids Res. 2023 Jan 6;51(D1):D269-D279. doi: 10.1093/nar/gkac945.