Suppr超能文献

一种新型的球形 GelMA-HAMA 水凝胶,包封 APET×2 多肽和靶向 CFIm25 的 sgRNA,用于调节椎间盘免疫微环境和促进椎间盘核再生。

A novel spherical GelMA-HAMA hydrogel encapsulating APET×2 polypeptide and CFIm25-targeting sgRNA for immune microenvironment modulation and nucleus pulposus regeneration in intervertebral discs.

机构信息

Department of Spine Surgery, Honghui Hospital, Xi'an Jiaotong University, Xi'an City, Shaanxi Province, 710054, China.

Shaanxi Key Laboratory of Spine Bionic Treatment, No.555 Friendship East Road, South Gate, Beilin District, Xi'an, Shaanxi, China.

出版信息

J Nanobiotechnology. 2024 Sep 12;22(1):556. doi: 10.1186/s12951-024-02783-z.

Abstract

METHODS

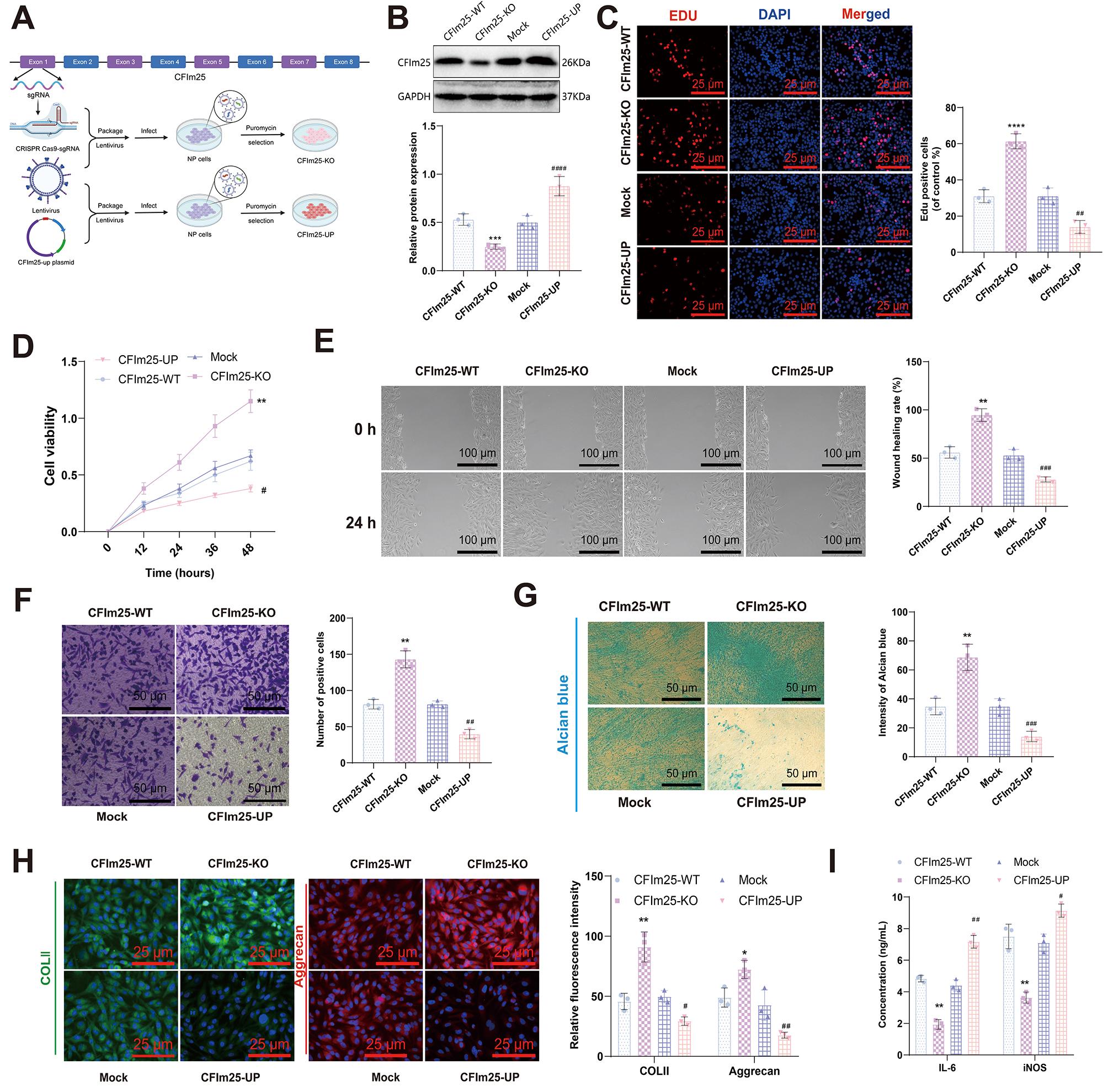
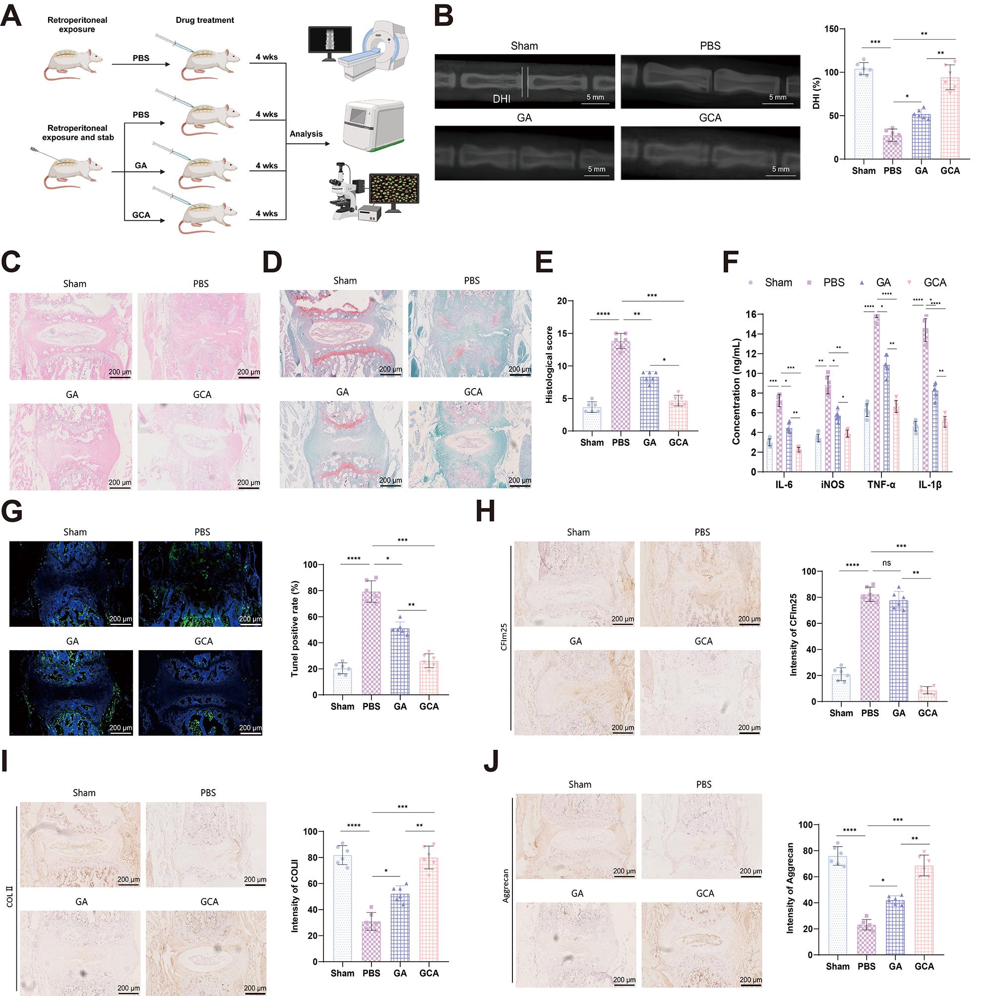
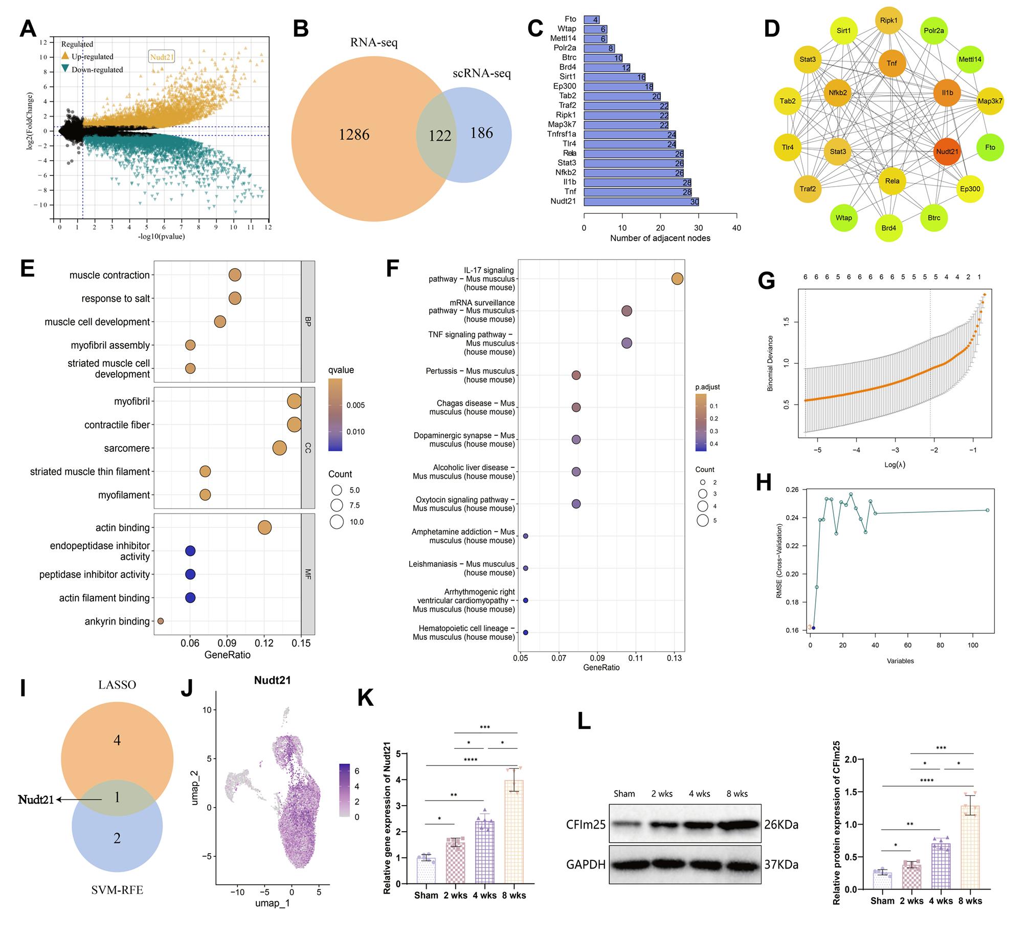
Single-cell transcriptomics and high-throughput transcriptomics were used to screen factors significantly correlated with intervertebral disc degeneration (IDD). Expression changes of CFIm25 were determined via RT-qPCR and Western blot. NP cells were isolated from mouse intervertebral discs and induced to degrade with TNF-α and IL-1β. CFIm25 was knocked out using CRISPR-Cas9, and CFIm25 knockout and overexpressing nucleus pulposus (NP) cell lines were generated through lentiviral transfection. Proteoglycan expression, protein expression, inflammatory factor expression, cell viability, proliferation, migration, gene expression, and protein expression were analyzed using various assays (alcian blue staining, immunofluorescence, ELISA, CCK-8, EDU labeling, transwell migration, scratch assay, RT-qPCR, Western blot). The GelMA-HAMA hydrogel loaded with APET×2 polypeptide and sgRNA was designed, and its effects on NP regeneration were assessed through in vitro and mouse model experiments. The progression of IDD in mice was evaluated using X-ray, H&E staining, and Safranin O-Fast Green staining. Immunohistochemistry was performed to determine protein expression in NP tissue. Proteomic analysis combined with in vitro and in vivo experiments was conducted to elucidate the mechanisms of hydrogel action.

RESULTS

CFIm25 was upregulated in IDD NP tissue and significantly correlated with disease progression. Inhibition of CFIm25 improved NP cell degeneration, enhanced cell proliferation, and migration. The hydrogel effectively knocked down CFIm25 expression, improved NP cell degeneration, promoted cell proliferation and migration, and mitigated IDD progression in a mouse model. The hydrogel inhibited inflammatory factor expression (IL-6, iNOS, IL-1β, TNF-α) by targeting the p38/NF-κB signaling pathway, increased collagen COLII and proteoglycan Aggrecan expression, and suppressed NP degeneration-related factors (COX-2, MMP-3).

CONCLUSION

The study highlighted the crucial role of CFIm25 in IDD and introduced a promising therapeutic strategy using a porous spherical GelMA-HAMA hydrogel loaded with APET×2 polypeptide and sgRNA. This innovative approach offers new possibilities for treating degenerated intervertebral discs.

摘要

方法

采用单细胞转录组学和高通量转录组学筛选与椎间盘退变(IDD)显著相关的因素。通过 RT-qPCR 和 Western blot 确定 CFIm25 的表达变化。从小鼠椎间盘分离 NP 细胞,用 TNF-α和 IL-1β诱导其降解。使用 CRISPR-Cas9 敲除 CFIm25,通过慢病毒转染生成 CFIm25 敲除和过表达的髓核(NP)细胞系。通过各种测定(阿利新蓝染色、免疫荧光、ELISA、CCK-8、EDU 标记、Transwell 迁移、划痕试验、RT-qPCR、Western blot)分析糖胺聚糖表达、蛋白表达、炎症因子表达、细胞活力、增殖、迁移、基因表达和蛋白表达。设计了装载 APET×2 多肽和 sgRNA 的 GelMA-HAMA 水凝胶,并通过体外和小鼠模型实验评估其对 NP 再生的影响。通过 X 射线、H&E 染色和 Safranin O-Fast Green 染色评估小鼠 IDD 的进展。进行免疫组化以确定 NP 组织中的蛋白表达。通过蛋白质组学分析结合体外和体内实验阐明水凝胶作用的机制。

结果

CFIm25 在 IDD NP 组织中上调,与疾病进展显著相关。抑制 CFIm25 可改善 NP 细胞退变,增强细胞增殖和迁移。水凝胶可有效敲低 CFIm25 表达,改善 NP 细胞退变,促进细胞增殖和迁移,并在小鼠模型中减轻 IDD 进展。水凝胶通过靶向 p38/NF-κB 信号通路抑制炎症因子表达(IL-6、iNOS、IL-1β、TNF-α),增加 COLII 胶原蛋白和 Aggrecan 蛋白聚糖的表达,抑制 NP 退变相关因子(COX-2、MMP-3)。

结论

该研究强调了 CFIm25 在 IDD 中的关键作用,并介绍了一种使用装载 APET×2 多肽和 sgRNA 的多孔球形 GelMA-HAMA 水凝胶的有前途的治疗策略。这种创新方法为治疗退变的椎间盘提供了新的可能性。

https://cdn.ncbi.nlm.nih.gov/pmc/blobs/c689/11391743/3bf70c284700/12951_2024_2783_Figa_HTML.jpg

文献检索

告别复杂PubMed语法,用中文像聊天一样搜索,搜遍4000万医学文献。AI智能推荐,让科研检索更轻松。

立即免费搜索

文件翻译

保留排版,准确专业,支持PDF/Word/PPT等文件格式,支持 12+语言互译。

免费翻译文档

深度研究

AI帮你快速写综述,25分钟生成高质量综述,智能提取关键信息,辅助科研写作。

立即免费体验