Suppr超能文献

源自没食子酸和龙胆酸的亲脂性阳离子对转移性结直肠癌细胞的抗迁移作用及与5-氟尿嘧啶的协同作用:一种新的合成路线

Antimigratory Effect of Lipophilic Cations Derived from Gallic and Gentisic Acid and Synergistic Effect with 5-Fluorouracil on Metastatic Colorectal Cancer Cells: A New Synthesis Route.

作者信息

Suárez-Rozas Cristian, Jara José Antonio, Cortés Gonzalo, Rojas Diego, Araya-Valdés Gabriel, Molina-Berrios Alfredo, González-Herrera Fabiola, Fuentes-Retamal Sebastián, Aránguiz-Urroz Pablo, Campodónico Paola Rossana, Maya Juan Diego, Vivar Raúl, Catalán Mabel

机构信息

Centro de Química Médica, Instituto de Ciencias e Innovación en Medicina, Facultad de Medicina, Clínica Alemana Universidad del Desarrollo, Santiago 7610658, Chile.

Institute for Research in Dental Sciences (ICOD), Faculty of Dentistry, Universidad de Chile, Santiago 8330111, Chile.

出版信息

Cancers (Basel). 2024 Aug 27;16(17):2980. doi: 10.3390/cancers16172980.

Abstract

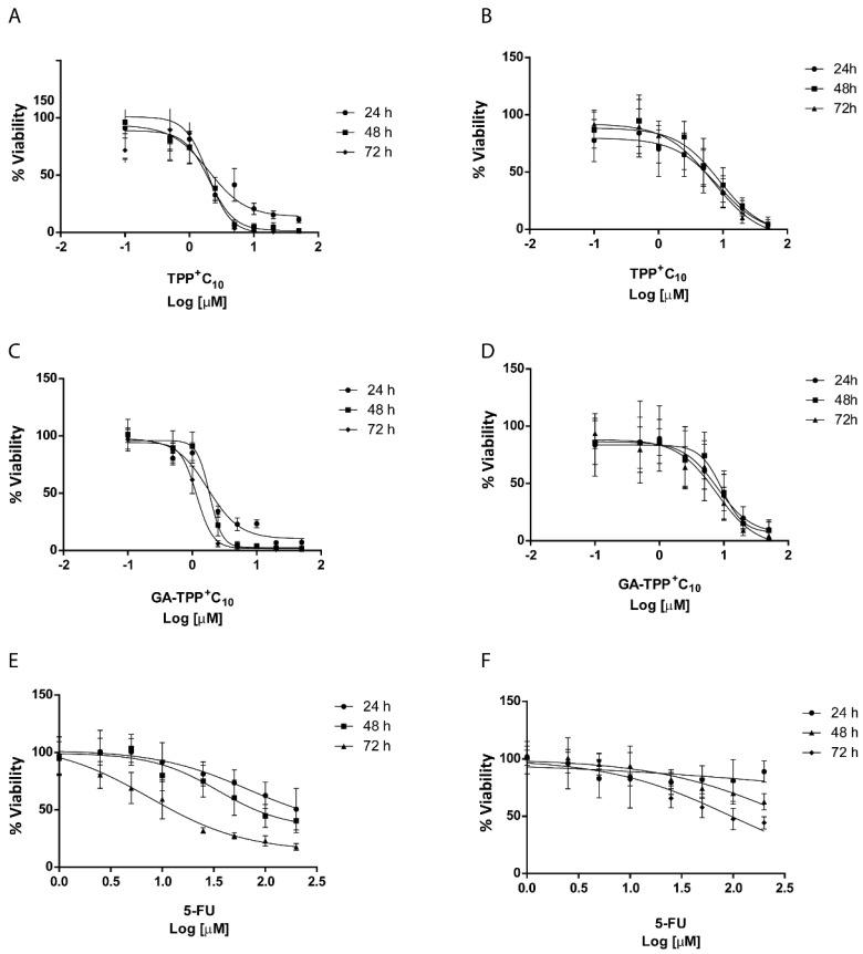
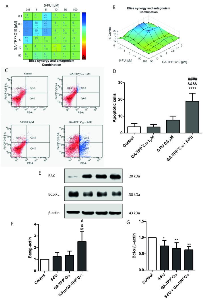
Colorectal cancer (CRC) is the third leading cause of cancer deaths in the world. Standard drugs currently used for the treatment of advanced CRC-such as 5-fluorouracil (5FU)-remain unsatisfactory in their results due to their high toxicity, high resistance, and adverse effects. In recent years, mitochondria have become an attractive target for cancer therapy due to higher transmembrane mitochondrial potential. We synthesized gallic acid derivatives linked to a ten-carbon aliphatic chain associated with triphenylphosphonium (TPPC), a lipophilic cationic molecule that induces the uncoupling of the electron transport chain (ETC). Other derivatives, such as gentisic acid (GA-TPPC), have the same effects on colorectal cancer cells. Although part of our group had previously reported preparing these structures by a convergent synthesis route, including their application via flow chemistry, there was no precedent for a new methodology for preparing these compounds. In this scenario, this study aims to develop a new linear synthesis strategy involving an essential step of Steglich esterification under mild conditions (open flask) and a high degree of reproducibility. Moreover, the study seeks to associate GA-TPPC with 5FU to evaluate synergistic antineoplastic effects. In addition, we assess the antimigratory effect of GA-TPPC and TPPC using human and mouse metastatic CRC cell lines. The results show a new and efficient synthesis route of these compounds, having synergistic effects in combination with 5FU, increasing apoptosis and enhancing cytotoxic properties. Additionally, the results show a robust antimigratory effect of GATPPC10 and TPPC, reducing the activation pathways linked to tumor progression and reducing the expression of VEGF and MMP-2 and MMP-9, common biomarkers of advanced CRC. Moreover, TPPC and GA-TPPC increase the activity of metabolic signaling pathways through AMPK activation. The data allow us to conclude that these compounds can be used for in vivo evaluations and are a promising alternative associated with conventional therapies for advanced colorectal cancer. Additionally, the reported intermediates of the new synthesis route could give rise to analog compounds with improved therapeutic activity.

摘要

结直肠癌(CRC)是全球癌症死亡的第三大主要原因。目前用于治疗晚期CRC的标准药物,如5-氟尿嘧啶(5FU),由于其高毒性、高耐药性和不良反应,治疗效果仍不尽人意。近年来,由于线粒体跨膜电位较高,线粒体已成为癌症治疗的一个有吸引力的靶点。我们合成了与十碳脂肪链相连的没食子酸衍生物,该脂肪链与三苯基膦(TPPC)相关联,TPPC是一种亲脂性阳离子分子,可诱导电子传递链(ETC)解偶联。其他衍生物,如龙胆酸(GA-TPPC),对结肠癌细胞也有相同的作用。尽管我们团队的一部分人之前曾报道过通过汇聚合成路线制备这些结构,包括通过流动化学进行应用,但尚无制备这些化合物的新方法的先例。在这种情况下,本研究旨在开发一种新的线性合成策略,该策略涉及在温和条件下(敞口烧瓶)进行施陶丁格酯化的关键步骤以及高度的可重复性。此外,该研究旨在将GA-TPPC与5FU联合使用,以评估协同抗肿瘤作用。此外,我们使用人和小鼠转移性CRC细胞系评估GA-TPPC和TPPC的抗迁移作用。结果显示了这些化合物的一种新的高效合成路线,与5FU联合使用具有协同作用,可以增加细胞凋亡并增强细胞毒性。此外,结果显示GATPPC10和TPPC具有强大的抗迁移作用,减少了与肿瘤进展相关的激活途径,并降低了VEGF、MMP-2和MMP-9的表达,这些是晚期CRC的常见生物标志物。此外,TPPC和GA-TPPC通过激活AMPK增加代谢信号通路的活性。这些数据使我们得出结论,这些化合物可用于体内评估,并且是与晚期结直肠癌传统疗法相关的一种有前景的替代方案。此外,所报道的新合成路线的中间体可能会产生具有改善治疗活性的类似化合物。

https://cdn.ncbi.nlm.nih.gov/pmc/blobs/a1e6/11393949/7dbbcec2c1c1/cancers-16-02980-g001.jpg

文献检索

告别复杂PubMed语法,用中文像聊天一样搜索,搜遍4000万医学文献。AI智能推荐,让科研检索更轻松。

立即免费搜索

文件翻译

保留排版,准确专业,支持PDF/Word/PPT等文件格式,支持 12+语言互译。

免费翻译文档

深度研究

AI帮你快速写综述,25分钟生成高质量综述,智能提取关键信息,辅助科研写作。

立即免费体验