Suppr超能文献

Mcl-1对咪喹莫特诱导的癌细胞死亡中线粒体损伤和氧化应激的保护作用

The Protective Effects of Mcl-1 on Mitochondrial Damage and Oxidative Stress in Imiquimod-Induced Cancer Cell Death.

作者信息

Chang Shu-Hao, Chuang Kai-Cheng, Li Zheng-Yi, Chang Mao-Chia, Liu Kuang-Ting, Hsu Chien-Sheng, Huang Shi-Wei, Chung Mu-Chi, Wang Shih-Chung, Chen Yi-Ju, Shieh Jeng-Jer

机构信息

Institute of Biomedical Sciences, National Chung Hsing University, Taichung 402202, Taiwan.

Department of Life Sciences, National Chung Hsing University, Taichung 402202, Taiwan.

出版信息

Cancers (Basel). 2024 Sep 2;16(17):3060. doi: 10.3390/cancers16173060.

Abstract

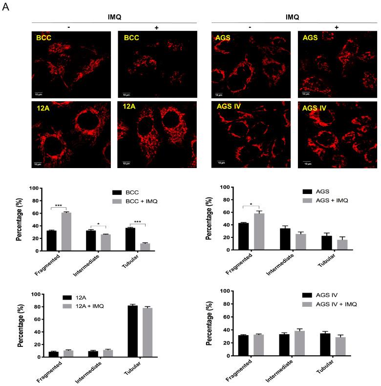
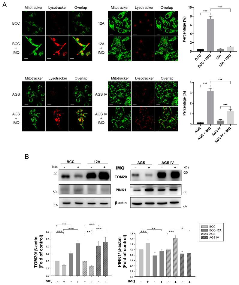
Mitochondria, vital organelles that generate ATP, determine cell fate. Dysfunctional and damaged mitochondria are fragmented and removed through mitophagy, a mitochondrial quality control mechanism. The FDA-approved drug IMQ, a synthetic agonist of Toll-like receptor 7, exhibits antitumor activity against various skin malignancies. We previously reported that IMQ promptly reduced the level of the antiapoptotic Mcl-1 protein and that Mcl-1 overexpression attenuated IMQ-triggered apoptosis in skin cancer cells. Furthermore, IMQ profoundly disrupted mitochondrial function, promoted mitochondrial fragmentation, induced mitophagy, and caused cell death by generating high levels of ROS. However, whether Mcl-1 protects mitochondria from IMQ treatment is still unknown. In this study, we demonstrated that Mcl-1 overexpression induced resistance to IMQ-induced apoptosis and reduced both IMQ-induced ROS generation and oxidative stress in cancer cells. Mcl-1 overexpression maintained mitochondrial function and integrity and prevented mitophagy in IMQ-treated cancer cells. Furthermore, IL-6 protected against IMQ-induced apoptosis by increasing Mcl-1 expression and attenuating IMQ-induced mitochondrial fragmentation. Mcl-1 overexpression ameliorates IMQ-induced ROS generation and mitochondrial fragmentation, thereby increasing mitochondrial stability and ultimately attenuating IMQ-induced cell death. Investigating the roles of Mcl-1 in mitochondria is a potential strategy for cancer therapy development.

摘要

线粒体作为产生三磷酸腺苷(ATP)的重要细胞器,决定着细胞的命运。功能失调和受损的线粒体通过线粒体自噬(一种线粒体质量控制机制)被分割并清除。美国食品药品监督管理局(FDA)批准的药物咪喹莫特(IMQ)是Toll样受体7的合成激动剂,对多种皮肤恶性肿瘤具有抗肿瘤活性。我们之前报道过,IMQ能迅速降低抗凋亡蛋白Mcl-1的水平,并且Mcl-1的过表达会减弱IMQ诱导的皮肤癌细胞凋亡。此外,IMQ严重破坏线粒体功能,促进线粒体碎片化,诱导线粒体自噬,并通过产生高水平的活性氧(ROS)导致细胞死亡。然而,Mcl-1是否能保护线粒体免受IMQ治疗的影响仍不清楚。在本研究中,我们证明Mcl-1的过表达诱导了对IMQ诱导凋亡的抗性,并降低了癌细胞中IMQ诱导的ROS生成和氧化应激。Mcl-1的过表达维持了线粒体功能和完整性,并防止了IMQ处理的癌细胞中的线粒体自噬。此外,白细胞介素-6(IL-6)通过增加Mcl-1表达和减弱IMQ诱导的线粒体碎片化来保护细胞免受IMQ诱导的凋亡。Mcl-1的过表达改善了IMQ诱导的ROS生成和线粒体碎片化,从而增加了线粒体稳定性并最终减弱了IMQ诱导的细胞死亡。研究Mcl-1在线粒体中的作用是癌症治疗开发的一种潜在策略。

https://cdn.ncbi.nlm.nih.gov/pmc/blobs/ed95/11394135/b2a589e7a9ec/cancers-16-03060-g001.jpg

文献AI研究员

20分钟写一篇综述,助力文献阅读效率提升50倍。

立即体验

用中文搜PubMed

大模型驱动的PubMed中文搜索引擎

马上搜索

文档翻译

学术文献翻译模型,支持多种主流文档格式。

立即体验