• 文献检索
  • 文档翻译
  • 深度研究
  • 学术资讯
  • Suppr Zotero 插件Zotero 插件
  • 邀请有礼
  • 套餐&价格
  • 历史记录
应用&插件
Suppr Zotero 插件Zotero 插件浏览器插件Mac 客户端Windows 客户端微信小程序
定价
高级版会员购买积分包购买API积分包
服务
文献检索文档翻译深度研究API 文档MCP 服务
关于我们
关于 Suppr公司介绍联系我们用户协议隐私条款
关注我们

Suppr 超能文献

核心技术专利:CN118964589B侵权必究
粤ICP备2023148730 号-1Suppr @ 2026

文献检索

告别复杂PubMed语法,用中文像聊天一样搜索,搜遍4000万医学文献。AI智能推荐,让科研检索更轻松。

立即免费搜索

文件翻译

保留排版,准确专业,支持PDF/Word/PPT等文件格式,支持 12+语言互译。

免费翻译文档

深度研究

AI帮你快速写综述,25分钟生成高质量综述,智能提取关键信息,辅助科研写作。

立即免费体验

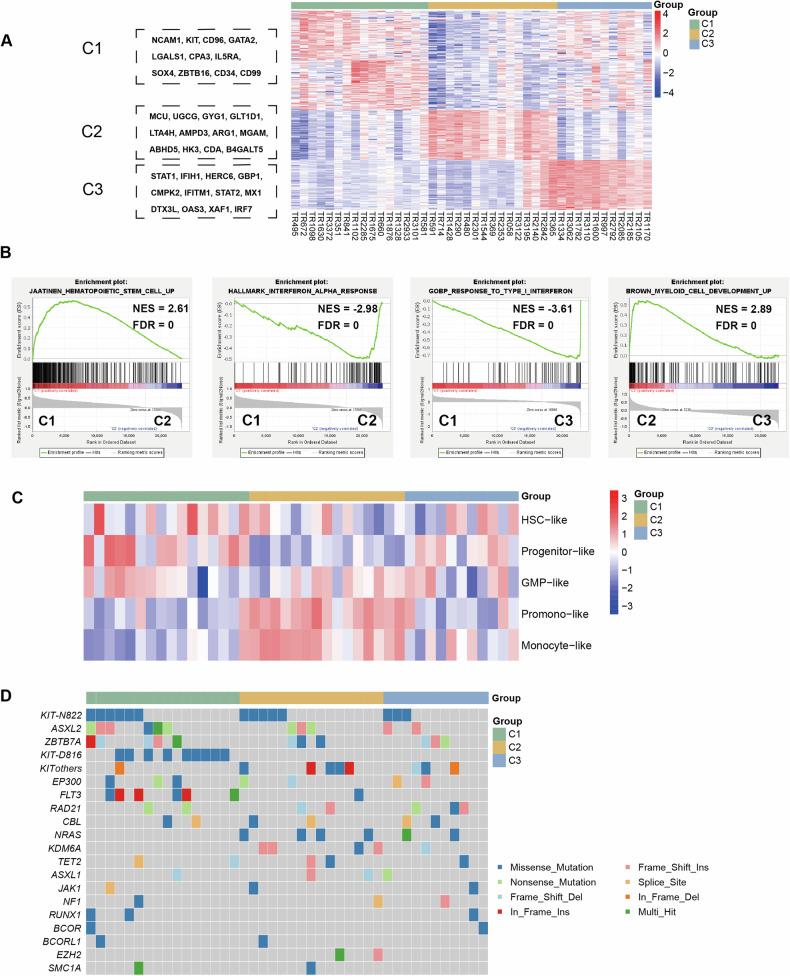
Multiomic analysis identifies a high-risk subgroup that predicts poor prognosis in t(8;21) acute myeloid leukemia.

作者信息

Liu Yu, Liu Wenbing, Lai Anli, Mei Yihan, Wang Ying, Wei Hui, Rao Qing, Gu Runxia, Mi Yingchang, Wang Min, Wang Jianxiang, Qiu Shaowei

机构信息

State Key Laboratory of Experimental Hematology, National Clinical Research Center for Blood Diseases, Haihe Laboratory of Cell Ecosystem, Institute of Hematology and Blood Diseases Hospital, Chinese Academy of Medical Sciences & Peking Union Medical College, Tianjin, 300020, China.

Tianjin Institutes of Health Science, Tianjin, 301600, China.

出版信息

Blood Cancer J. 2024 Sep 16;14(1):162. doi: 10.1038/s41408-024-01144-1.

DOI:10.1038/s41408-024-01144-1
PMID:39284810
原文链接:https://pmc.ncbi.nlm.nih.gov/articles/PMC11405412/
Abstract
摘要
https://cdn.ncbi.nlm.nih.gov/pmc/blobs/6f24/11405412/c6038a5fa909/41408_2024_1144_Fig2_HTML.jpg
https://cdn.ncbi.nlm.nih.gov/pmc/blobs/6f24/11405412/e2fc6086ab65/41408_2024_1144_Fig1_HTML.jpg
https://cdn.ncbi.nlm.nih.gov/pmc/blobs/6f24/11405412/c6038a5fa909/41408_2024_1144_Fig2_HTML.jpg
https://cdn.ncbi.nlm.nih.gov/pmc/blobs/6f24/11405412/e2fc6086ab65/41408_2024_1144_Fig1_HTML.jpg
https://cdn.ncbi.nlm.nih.gov/pmc/blobs/6f24/11405412/c6038a5fa909/41408_2024_1144_Fig2_HTML.jpg

相似文献

1
Multiomic analysis identifies a high-risk subgroup that predicts poor prognosis in t(8;21) acute myeloid leukemia.多组学分析确定了一个高风险亚组,该亚组可预测t(8;21)急性髓系白血病的不良预后。
Blood Cancer J. 2024 Sep 16;14(1):162. doi: 10.1038/s41408-024-01144-1.
2
Prognostic significance of trisomy 6 in an adult acute myeloid leukemia with t(8;21).成人急性髓系白血病伴t(8;21)中6号染色体三体的预后意义
Cancer Genet Cytogenet. 2010 Oct 15;202(2):141-3. doi: 10.1016/j.cancergencyto.2010.07.119.
3
Prognostic significance of the AML1-ETO fusion transcript expression in children and young adults with t(8;21) acute myeloid leukemia.AML1-ETO融合转录本表达在伴有t(8;21)急性髓系白血病的儿童和年轻成人中的预后意义
Haematologica. 2003 Sep;88(9):1078-9.
4
High expression of c-kit mRNA predicts unfavorable outcome in adult patients with t(8;21) acute myeloid leukemia.c-kit mRNA 的高表达预示着成人 t(8;21) 急性髓系白血病患者的不良预后。
PLoS One. 2015 Apr 10;10(4):e0124241. doi: 10.1371/journal.pone.0124241. eCollection 2015.
5
[An analysis of cytogenetic characteristics and prognosis of 189 t (8; 21) acute myeloid leukemia patients].189例t(8;21)急性髓系白血病患者的细胞遗传学特征及预后分析
Zhonghua Nei Ke Za Zhi. 2006 Nov;45(11):918-21.
6
High aldehyde dehydrogenase activity at diagnosis predicts relapse in patients with t(8;21) acute myeloid leukemia.高醛脱氢酶活性在 t(8;21) 急性髓系白血病患者的诊断中预测复发。
Cancer Med. 2019 Sep;8(12):5459-5467. doi: 10.1002/cam4.2422. Epub 2019 Jul 30.
7
Systemic mastocytosis with an associated t(8;21)(q22;q22) acute myeloid leukemia.伴有t(8;21)(q22;q22)相关急性髓系白血病的系统性肥大细胞增多症。
Blood. 2021 May 6;137(18):2564. doi: 10.1182/blood.2021010957.
8
Pseudo-Chediak-Higashi anomaly in acute myeloid leukemia with t (8;21).伴t(8;21)的急性髓系白血病中的假性Chediak-Higashi异常
J Pediatr Hematol Oncol. 2012 Apr;34(3):242. doi: 10.1097/MPH.0b013e31820db7d7.
9
A three-miRNA-based expression signature at diagnosis can predict occurrence of relapse in children with t(8;21) RUNX1-RUNX1T1 acute myeloid leukaemia.诊断时基于三种微小RNA的表达特征可预测t(8;21) RUNX1-RUNX1T1急性髓系白血病患儿复发的发生情况。
Br J Haematol. 2018 Oct;183(2):298-301. doi: 10.1111/bjh.14950. Epub 2017 Sep 29.
10
Comprehensive mutational profiling of core binding factor acute myeloid leukemia.核心结合因子急性髓系白血病的全面突变谱分析
Blood. 2016 May 19;127(20):2451-9. doi: 10.1182/blood-2015-12-688705. Epub 2016 Mar 15.

引用本文的文献

1
A multi-omic single-cell landscape reveals transcription and epigenetic regulatory features of t(8;21) AML.多组学单细胞图谱揭示了t(8;21)急性髓系白血病的转录和表观遗传调控特征。
J Transl Med. 2025 Jul 24;23(1):816. doi: 10.1186/s12967-025-06659-0.
2
Prognostic impact of co-mutations in adults with -mutated acute myeloid leukemia.伴有特定基因突变的成人急性髓系白血病中共同突变的预后影响
Blood Sci. 2025 Mar 28;7(2):e00231. doi: 10.1097/BS9.0000000000000231. eCollection 2025 Jun.

本文引用的文献

1
Risk-directed therapy based on genetics and MRD improves the outcomes of AML1-ETO-positive AML patients, a multi-center prospective cohort study.一项多中心前瞻性队列研究表明,基于遗传学和微小残留病(MRD)的风险导向治疗可改善AML1-ETO阳性急性髓系白血病(AML)患者的预后。
Blood Cancer J. 2023 Nov 13;13(1):168. doi: 10.1038/s41408-023-00941-4.
2
Validation of the prognostic significance of the 2022 European LeukemiaNet risk stratification system in intensive chemotherapy treated aged 18 to 65 years patients with de novo acute myeloid leukemia.2022年欧洲白血病网风险分层系统对接受强化化疗的18至65岁初诊急性髓系白血病患者预后意义的验证
Am J Hematol. 2023 May;98(5):760-769. doi: 10.1002/ajh.26892. Epub 2023 Mar 13.
3
Retrospective comparison of survival and responses to Fludarabine, Cytarabine, GCSF (FLAG) in combination with gemtuzumab ozogamicin (GO) or Idarubicin (IDA) in patients with newly diagnosed core binding factor (CBF) acute myelogenous leukemia: MD Anderson experience in 174 patients.
回顾性比较新诊断的核心结合因子(CBF)急性髓系白血病患者接受 Fludarabine、Cytarabine、GCSF(FLAG)联合 gemtuzumab ozogamicin(GO)或 Idarubicin(IDA)治疗的生存和反应:MD Anderson 经验 174 例患者。
Am J Hematol. 2022 Nov;97(11):1427-1434. doi: 10.1002/ajh.26700. Epub 2022 Sep 27.
4
Core-binding factor acute myeloid leukemia: long-term outcome of 70 patients uniformly treated with "7+3".核心结合因子急性髓系白血病:70例接受统一“7+3”方案治疗患者的长期预后
Blood Cancer J. 2022 Apr 7;12(4):55. doi: 10.1038/s41408-022-00654-0.
5
Genomic heterogeneity in core-binding factor acute myeloid leukemia and its clinical implication.核心结合因子急性髓系白血病的基因组异质性及其临床意义。
Blood Adv. 2020 Dec 22;4(24):6342-6352. doi: 10.1182/bloodadvances.2020002673.
6
Functional Properties of Mutations Are Associated with Differential Clinical Outcomes and Response to Targeted Therapeutics in CBF Acute Myeloid Leukemia.突变的功能特性与 CBF 急性髓系白血病的临床结局差异及对靶向治疗的反应相关。
Clin Cancer Res. 2019 Aug 15;25(16):5038-5048. doi: 10.1158/1078-0432.CCR-18-1897. Epub 2019 Jun 10.
7
Single-Cell RNA-Seq Reveals AML Hierarchies Relevant to Disease Progression and Immunity.单细胞 RNA-Seq 揭示与疾病进展和免疫相关的 AML 层次结构。
Cell. 2019 Mar 7;176(6):1265-1281.e24. doi: 10.1016/j.cell.2019.01.031. Epub 2019 Feb 28.
8
Genomic landscape and clonal evolution of acute myeloid leukemia with t(8;21): an international study on 331 patients.伴 t(8;21)的急性髓系白血病的基因组图谱和克隆进化:331 例患者的国际研究。
Blood. 2019 Mar 7;133(10):1140-1151. doi: 10.1182/blood-2018-05-852822. Epub 2019 Jan 4.
9
The immunophenotypic characteristics and flow cytometric scoring system of acute myeloid leukemia with t(8;21) (q22;q22); RUNX1-RUNX1T1.伴有 t(8;21)(q22;q22); RUNX1-RUNX1T1 的急性髓系白血病的免疫表型特征和流式细胞术评分系统。
Int J Lab Hematol. 2019 Feb;41(1):23-31. doi: 10.1111/ijlh.12916. Epub 2018 Sep 27.
10
Interferon-α Is Effective for Treatment of Minimal Residual Disease in Patients with t(8;21) Acute Myeloid Leukemia After Allogeneic Hematopoietic Stem Cell Transplantation: Results of a Prospective Registry Study.干扰素-α 对异基因造血干细胞移植后 t(8;21) 急性髓系白血病患者微小残留病的治疗有效:一项前瞻性登记研究的结果。
Oncologist. 2018 Nov;23(11):1349-1357. doi: 10.1634/theoncologist.2017-0692. Epub 2018 Aug 3.