Suppr超能文献

对刺猬信号通路过度激活的小鼠进行脑形态学分析。

Brain morphological analysis in mice with hyperactivation of the hedgehog signaling pathway.

作者信息

Shiohama Tadashi, Uchikawa Hideki, Nitta Nobuhiro, Takatani Tomozumi, Matsuda Shingo, Ortug Alpen, Takahashi Emi, Sawada Daisuke, Shimizu Eiji, Fujii Katsunori, Aoki Ichio, Hamada Hiromichi

机构信息

Department of Pediatrics, Graduate School of Medicine, Chiba University, Chiba, Japan.

Department of General Medical Science, Graduate School of Medicine, Chiba University, Chiba, Japan.

出版信息

Front Neurosci. 2024 Sep 3;18:1449673. doi: 10.3389/fnins.2024.1449673. eCollection 2024.

Abstract

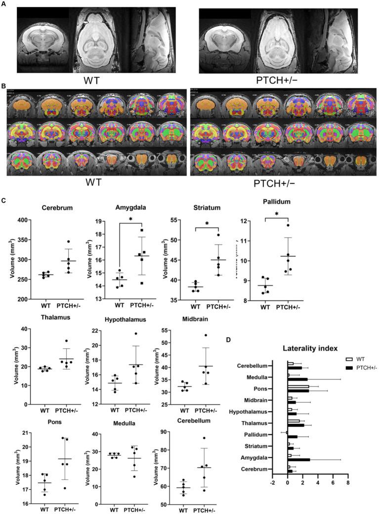
Hedgehog signaling is a highly conserved pathway that plays pivotal roles in morphogenesis, tumorigenesis, osteogenesis, and wound healing. Previous investigations in patients with Gorlin syndrome found low harm avoidance traits, and increased volumes in the cerebrum, cerebellum, and cerebral ventricles, suggesting the association between brain morphology and the constitutive hyperactivation of hedgehog signaling, while the changes of regional brain volumes in upregulated hedgehog signaling pathway remains unclear so far. Herein, we investigated comprehensive brain regional volumes using quantitative structural brain MRI, and identified increased volumes of amygdala, striatum, and pallidum on the global segmentation, and increased volumes of the lateral and medial parts of the central nucleus of the amygdala on the detail segmentation in heterozygous deletion mice. Our data may enhance comprehension of the association between brain morphogenic changes and hyperactivity in hedgehog signaling.

摘要

刺猬信号通路是一条高度保守的信号通路,在形态发生、肿瘤发生、骨生成和伤口愈合中起关键作用。先前对戈林综合征患者的研究发现,患者存在低伤害回避特质,大脑、小脑和脑室体积增大,这表明大脑形态与刺猬信号通路的组成性过度激活之间存在关联,而刺猬信号通路上调时脑区体积的变化目前尚不清楚。在此,我们使用定量结构脑磁共振成像研究了全脑区域体积,并在杂合缺失小鼠的全局分割中发现杏仁核、纹状体和苍白球体积增加,在详细分割中发现杏仁核中央核外侧和内侧部分体积增加。我们的数据可能会增进对大脑形态发生变化与刺猬信号通路亢进之间关联的理解。

https://cdn.ncbi.nlm.nih.gov/pmc/blobs/07e7/11405378/8801ff29c74a/fnins-18-1449673-g001.jpg

文献检索

告别复杂PubMed语法,用中文像聊天一样搜索,搜遍4000万医学文献。AI智能推荐,让科研检索更轻松。

立即免费搜索

文件翻译

保留排版,准确专业,支持PDF/Word/PPT等文件格式,支持 12+语言互译。

免费翻译文档

深度研究

AI帮你快速写综述,25分钟生成高质量综述,智能提取关键信息,辅助科研写作。

立即免费体验