• 文献检索
  • 文档翻译
  • 深度研究
  • 学术资讯
  • Suppr Zotero 插件Zotero 插件
  • 邀请有礼
  • 套餐&价格
  • 历史记录
应用&插件
Suppr Zotero 插件Zotero 插件浏览器插件Mac 客户端Windows 客户端微信小程序
定价
高级版会员购买积分包购买API积分包
服务
文献检索文档翻译深度研究API 文档MCP 服务
关于我们
关于 Suppr公司介绍联系我们用户协议隐私条款
关注我们

Suppr 超能文献

核心技术专利:CN118964589B侵权必究
粤ICP备2023148730 号-1Suppr @ 2026

文献检索

告别复杂PubMed语法,用中文像聊天一样搜索,搜遍4000万医学文献。AI智能推荐,让科研检索更轻松。

立即免费搜索

文件翻译

保留排版,准确专业,支持PDF/Word/PPT等文件格式,支持 12+语言互译。

免费翻译文档

深度研究

AI帮你快速写综述,25分钟生成高质量综述,智能提取关键信息,辅助科研写作。

立即免费体验

钙通道和活性区蛋白丰度与输入特异性突触组织相交,形成功能性突触多样性。

Ca channel and active zone protein abundance intersects with input-specific synapse organization to shape functional synaptic diversity.

机构信息

Neuroscience Graduate Training Program, Brown University, Providence, United States.

Department of Neuroscience, Brown University, Providence, United States.

出版信息

Elife. 2024 Sep 18;12:RP88412. doi: 10.7554/eLife.88412.

DOI:10.7554/eLife.88412
PMID:39291956
原文链接:https://pmc.ncbi.nlm.nih.gov/articles/PMC11410372/
Abstract

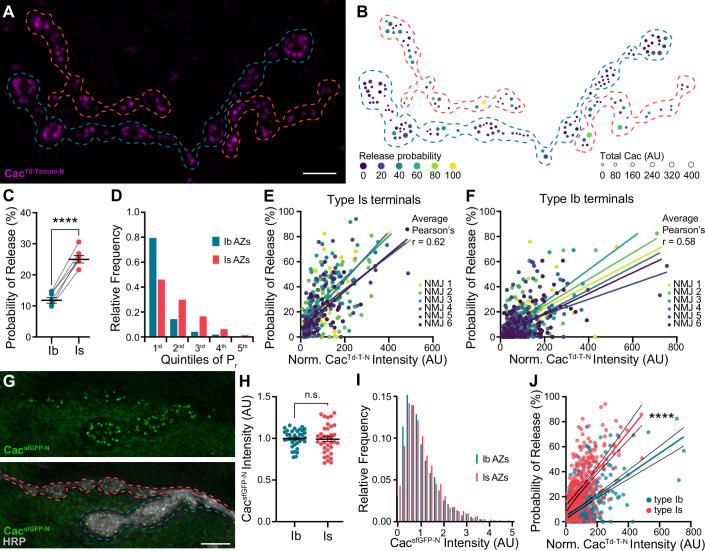
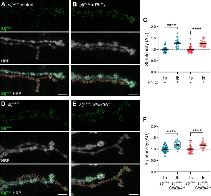
Synaptic heterogeneity is a hallmark of nervous systems that enables complex and adaptable communication in neural circuits. To understand circuit function, it is thus critical to determine the factors that contribute to the functional diversity of synapses. We investigated the contributions of voltage-gated calcium channel (VGCC) abundance, spatial organization, and subunit composition to synapse diversity among and between synapses formed by two closely related glutamatergic motor neurons with distinct neurotransmitter release probabilities (P). Surprisingly, VGCC levels are highly predictive of heterogeneous P among individual synapses of either low- or high-P inputs, but not between inputs. We find that the same number of VGCCs are more densely organized at high-P synapses, consistent with tighter VGCC-synaptic vesicle coupling. We generated endogenously tagged lines to investigate VGCC subunits in vivo and found that the α2δ-3 subunit Straightjacket along with the CAST/ELKS active zone (AZ) protein Bruchpilot, both key regulators of VGCCs, are less abundant at high-P inputs, yet positively correlate with P among synapses formed by either input. Consistently, both Straightjacket and Bruchpilot levels are dynamically increased across AZs of both inputs when neurotransmitter release is potentiated to maintain stable communication following glutamate receptor inhibition. Together, these findings suggest a model in which VGCC and AZ protein abundance intersects with input-specific spatial and molecular organization to shape the functional diversity of synapses.

摘要

突触异质性是神经系统的一个标志,它使神经回路能够进行复杂和适应性的通讯。因此,为了理解电路功能,确定导致突触功能多样性的因素是至关重要的。我们研究了电压门控钙通道(VGCC)丰度、空间组织和亚基组成对由两个密切相关的谷氨酸能运动神经元形成的突触之间和之间的突触多样性的贡献,这两个神经元具有不同的神经递质释放概率(P)。令人惊讶的是,VGCC 水平高度预测了低 P 或高 P 输入个体突触之间的 P 异质性,但不能预测输入之间的 P 异质性。我们发现,在高 P 突触中,更多数量的 VGCC 更密集地组织在一起,这与更紧密的 VGCC-突触小泡耦联一致。我们生成了内源性标记线来研究体内的 VGCC 亚基,发现α2δ-3 亚基 Straightjacket 以及 CAST/ELKS 活性区(AZ)蛋白 Bruchpilot,这两者都是 VGCC 的关键调节因子,在高 P 输入中含量较少,但与两种输入形成的突触之间的 P 呈正相关。一致地,当谷氨酸受体抑制时,神经递质释放被增强以维持稳定的通讯时,这两种Straightjacket 和 Bruchpilot 的水平都会在两个输入的 AZ 中动态增加。总的来说,这些发现表明了一个模型,其中 VGCC 和 AZ 蛋白丰度与输入特异性的空间和分子组织相交,以形成突触的功能多样性。

https://cdn.ncbi.nlm.nih.gov/pmc/blobs/9f9f/11410372/e23076cddf7f/elife-88412-fig7.jpg
https://cdn.ncbi.nlm.nih.gov/pmc/blobs/9f9f/11410372/ea4c2bc959c6/elife-88412-fig1.jpg
https://cdn.ncbi.nlm.nih.gov/pmc/blobs/9f9f/11410372/4411fe53151e/elife-88412-fig1-figsupp1.jpg
https://cdn.ncbi.nlm.nih.gov/pmc/blobs/9f9f/11410372/2f13b32ca4d2/elife-88412-fig2.jpg
https://cdn.ncbi.nlm.nih.gov/pmc/blobs/9f9f/11410372/7a46176e6a70/elife-88412-fig3.jpg
https://cdn.ncbi.nlm.nih.gov/pmc/blobs/9f9f/11410372/4bd1af8f467e/elife-88412-fig4.jpg
https://cdn.ncbi.nlm.nih.gov/pmc/blobs/9f9f/11410372/88681772bfe2/elife-88412-fig5.jpg
https://cdn.ncbi.nlm.nih.gov/pmc/blobs/9f9f/11410372/bf236bc199b8/elife-88412-fig6.jpg
https://cdn.ncbi.nlm.nih.gov/pmc/blobs/9f9f/11410372/e23076cddf7f/elife-88412-fig7.jpg
https://cdn.ncbi.nlm.nih.gov/pmc/blobs/9f9f/11410372/ea4c2bc959c6/elife-88412-fig1.jpg
https://cdn.ncbi.nlm.nih.gov/pmc/blobs/9f9f/11410372/4411fe53151e/elife-88412-fig1-figsupp1.jpg
https://cdn.ncbi.nlm.nih.gov/pmc/blobs/9f9f/11410372/2f13b32ca4d2/elife-88412-fig2.jpg
https://cdn.ncbi.nlm.nih.gov/pmc/blobs/9f9f/11410372/7a46176e6a70/elife-88412-fig3.jpg
https://cdn.ncbi.nlm.nih.gov/pmc/blobs/9f9f/11410372/4bd1af8f467e/elife-88412-fig4.jpg
https://cdn.ncbi.nlm.nih.gov/pmc/blobs/9f9f/11410372/88681772bfe2/elife-88412-fig5.jpg
https://cdn.ncbi.nlm.nih.gov/pmc/blobs/9f9f/11410372/bf236bc199b8/elife-88412-fig6.jpg
https://cdn.ncbi.nlm.nih.gov/pmc/blobs/9f9f/11410372/e23076cddf7f/elife-88412-fig7.jpg

相似文献

1
Ca channel and active zone protein abundance intersects with input-specific synapse organization to shape functional synaptic diversity.钙通道和活性区蛋白丰度与输入特异性突触组织相交,形成功能性突触多样性。
Elife. 2024 Sep 18;12:RP88412. doi: 10.7554/eLife.88412.
2
Ca channel and active zone protein abundance intersects with input-specific synapse organization to shape functional synaptic diversity.钙通道和活性区蛋白丰度与输入特异性突触组织相交,以塑造功能性突触多样性。
bioRxiv. 2024 May 28:2023.04.02.535290. doi: 10.1101/2023.04.02.535290.
3
Regulation of presynaptic Ca channel abundance at active zones through a balance of delivery and turnover.通过平衡传递和周转来调节活性区突触前 Ca 通道的丰度。
Elife. 2022 Jul 14;11:e78648. doi: 10.7554/eLife.78648.
4
Characterization of developmental and molecular factors underlying release heterogeneity at synapses.描述突触释放异质性背后的发育和分子因素。
Elife. 2018 Jul 10;7:e38268. doi: 10.7554/eLife.38268.
5
Distinct Nanoscale Calcium Channel and Synaptic Vesicle Topographies Contribute to the Diversity of Synaptic Function.独特的纳米级钙通道和突触囊泡形态导致了突触功能的多样性。
Neuron. 2019 Nov 20;104(4):693-710.e9. doi: 10.1016/j.neuron.2019.08.014. Epub 2019 Sep 23.
6
Interactive nanocluster compaction of the ELKS scaffold and Cacophony Ca channels drives sustained active zone potentiation.纳米簇相互作用压缩 ELKS 支架和 cacophony Ca 通道,引发持续的活性区增强。
Sci Adv. 2023 Feb 17;9(7):eade7804. doi: 10.1126/sciadv.ade7804.
7
CAST/ELKS Proteins Control Voltage-Gated Ca Channel Density and Synaptic Release Probability at a Mammalian Central Synapse.CAST/ELKS 蛋白控制哺乳动物中枢突触电压门控钙通道密度和突触释放概率。
Cell Rep. 2018 Jul 10;24(2):284-293.e6. doi: 10.1016/j.celrep.2018.06.024.
8
α2δ expression sets presynaptic calcium channel abundance and release probability.α2δ 表达设定了突触前钙通道的丰度和释放概率。
Nature. 2012 May 13;486(7401):122-5. doi: 10.1038/nature11033.
9
Mechanisms controlling the trafficking, localization, and abundance of presynaptic Ca channels.控制突触前钙通道的运输、定位和丰度的机制。
Front Mol Neurosci. 2023 Jan 13;15:1116729. doi: 10.3389/fnmol.2022.1116729. eCollection 2022.
10
Endogenous Tagging Reveals Differential Regulation of Ca Channels at Single Active Zones during Presynaptic Homeostatic Potentiation and Depression.内源性标签揭示了在突触前稳态增强和抑制期间单个活性区钙通道的差异调节。
J Neurosci. 2019 Mar 27;39(13):2416-2429. doi: 10.1523/JNEUROSCI.3068-18.2019. Epub 2019 Jan 28.

引用本文的文献

1
Bichromatic Exon-Reporters Reveal Voltage-Gated Ca-Channel Splice-Isoform Diversity across Neurons In Vivo.双色外显子报告基因揭示体内神经元中电压门控钙通道剪接异构体的多样性。
eNeuro. 2025 Aug 21;12(8). doi: 10.1523/ENEURO.0582-24.2025. Print 2025 Aug.
2
Resolving synaptic events using subsynaptically targeted GCaMP8 variants.使用亚突触靶向的GCaMP8变体解析突触事件。
bioRxiv. 2025 Jun 19:2025.06.19.660577. doi: 10.1101/2025.06.19.660577.
3
Neurodegenerative and Neurodevelopmental Roles for Bulk Lipid Transporters VPS13A and BLTP2.

本文引用的文献

1
FlyBase: updates to the Drosophila genes and genomes database.FlyBase:果蝇基因和基因组数据库的更新。
Genetics. 2024 May 7;227(1). doi: 10.1093/genetics/iyad211.
2
Role of α2δ-3 in regulating calcium channel localization at presynaptic active zones during homeostatic plasticity.α2δ-3在稳态可塑性过程中调节突触前活跃区钙通道定位的作用。
Front Mol Neurosci. 2023 Nov 7;16:1253669. doi: 10.3389/fnmol.2023.1253669. eCollection 2023.
3
To Ib or not to b: Transcriptional regulation of tonic type Ib vs. phasic type Is motor neurons.
大型脂质转运蛋白VPS13A和BLTP2在神经退行性和神经发育中的作用
Mov Disord. 2025 Mar 28. doi: 10.1002/mds.30178.
4
Building and modifying diverse synaptic properties: Insights from Drosophila.构建和改变多样的突触特性:来自果蝇的见解。
Curr Opin Neurobiol. 2025 Jun;92:102995. doi: 10.1016/j.conb.2025.102995. Epub 2025 Mar 9.
5
Active zone maturation state controls synaptic output and release mode and is differentially regulated by neuronal activity.活性区成熟状态控制突触输出和释放模式,并受到神经元活动的差异性调节。
bioRxiv. 2025 Feb 3:2025.02.03.636302. doi: 10.1101/2025.02.03.636302.
6
Distinct input-specific mechanisms enable presynaptic homeostatic plasticity.不同的输入特异性机制促成突触前稳态可塑性。
Sci Adv. 2025 Feb 14;11(7):eadr0262. doi: 10.1126/sciadv.adr0262.
7
Specific presynaptic functions require distinct Ca2 splice isoforms.特定的突触前功能需要不同的Ca2剪接异构体。
Elife. 2025 Feb 14;13:RP100394. doi: 10.7554/eLife.100394.
8
Muscle-fiber specific genetic manipulation of sallimus severely impacts neuromuscular development, morphology, and physiology.对sallimus进行肌肉纤维特异性基因操作会严重影响神经肌肉的发育、形态和生理功能。
Front Physiol. 2024 Sep 16;15:1429317. doi: 10.3389/fphys.2024.1429317. eCollection 2024.
是 Ib 还是否 b:紧张型 Ib 与紧张型 Is 运动神经元的转录调控。
Neuron. 2023 Nov 15;111(22):3497-3499. doi: 10.1016/j.neuron.2023.10.033.
4
Nanoscale organization of Ca2.1 splice isoforms at presynaptic terminals: implications for synaptic vesicle release and synaptic facilitation.钙通道 2.1 剪接异构体在突触前末梢的纳米级组织:对突触囊泡释放和突触易化的影响。
Biol Chem. 2023 Sep 4;404(10):931-937. doi: 10.1515/hsz-2023-0235. Print 2023 Sep 26.
5
Molecular logic of synaptic diversity between Drosophila tonic and phasic motoneurons.果蝇持续型和相变型运动神经元间突触多样性的分子逻辑。
Neuron. 2023 Nov 15;111(22):3554-3569.e7. doi: 10.1016/j.neuron.2023.07.019. Epub 2023 Aug 22.
6
Physiologic and Nanoscale Distinctions Define Glutamatergic Synapses in Tonic vs Phasic Neurons.生理和纳米尺度的区别定义了紧张型神经元和相变型神经元中的谷氨酸能突触。
J Neurosci. 2023 Jun 21;43(25):4598-4611. doi: 10.1523/JNEUROSCI.0046-23.2023. Epub 2023 May 23.
7
Active Zone Trafficking of CaV2/UNC-2 Channels Is Independent of β/CCB-1 and α2δ/UNC-36 Subunits.钙通道 Cav2/UNC-2 通道的活性区运输独立于β/CCB-1 和 α2δ/UNC-36 亚基。
J Neurosci. 2023 Jul 12;43(28):5142-5157. doi: 10.1523/JNEUROSCI.2264-22.2023. Epub 2023 May 9.
8
Interactive nanocluster compaction of the ELKS scaffold and Cacophony Ca channels drives sustained active zone potentiation.纳米簇相互作用压缩 ELKS 支架和 cacophony Ca 通道,引发持续的活性区增强。
Sci Adv. 2023 Feb 17;9(7):eade7804. doi: 10.1126/sciadv.ade7804.
9
Endogenous tagging of Unc-13 reveals nanoscale reorganization at active zones during presynaptic homeostatic potentiation.对内源Unc-13进行标记揭示了突触前稳态增强过程中活性区的纳米级重组。
Front Cell Neurosci. 2022 Dec 14;16:1074304. doi: 10.3389/fncel.2022.1074304. eCollection 2022.
10
Different priming states of synaptic vesicles underlie distinct release probabilities at hippocampal excitatory synapses.不同的突触囊泡引发状态为海马兴奋性突触的不同释放概率提供了基础。
Neuron. 2022 Dec 21;110(24):4144-4161.e7. doi: 10.1016/j.neuron.2022.09.035. Epub 2022 Oct 18.