• 文献检索
  • 文档翻译
  • 深度研究
  • 学术资讯
  • Suppr Zotero 插件Zotero 插件
  • 邀请有礼
  • 套餐&价格
  • 历史记录
应用&插件
Suppr Zotero 插件Zotero 插件浏览器插件Mac 客户端Windows 客户端微信小程序
定价
高级版会员购买积分包购买API积分包
服务
文献检索文档翻译深度研究API 文档MCP 服务
关于我们
关于 Suppr公司介绍联系我们用户协议隐私条款
关注我们

Suppr 超能文献

核心技术专利:CN118964589B侵权必究
粤ICP备2023148730 号-1Suppr @ 2026

文献检索

告别复杂PubMed语法,用中文像聊天一样搜索,搜遍4000万医学文献。AI智能推荐,让科研检索更轻松。

立即免费搜索

文件翻译

保留排版,准确专业,支持PDF/Word/PPT等文件格式,支持 12+语言互译。

免费翻译文档

深度研究

AI帮你快速写综述,25分钟生成高质量综述,智能提取关键信息,辅助科研写作。

立即免费体验

过氧化物酶体增殖物激活受体 δ 通过抑制 RelA 的 DNA 结合活性来抑制 CD8+ T 细胞的细胞毒性。

Peroxisome Proliferator-Activated Receptor δ Suppresses the Cytotoxicity of CD8+ T Cells by Inhibiting RelA DNA-Binding Activity.

机构信息

Department of Biochemistry and Molecular Biology, Medical University of South Carolina, Charleston, South Carolina.

Hollings Cancer Center, Medical University of South Carolina, Charleston, South Carolina.

出版信息

Cancer Res Commun. 2024 Oct 1;4(10):2673-2684. doi: 10.1158/2767-9764.CRC-24-0264.

DOI:10.1158/2767-9764.CRC-24-0264
PMID:39292167
原文链接:https://pmc.ncbi.nlm.nih.gov/articles/PMC11471967/
Abstract

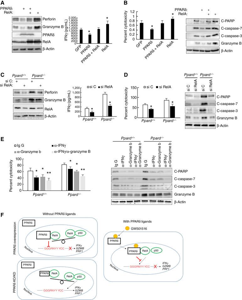
The molecular mechanisms regulating CD8+ cytotoxic T lymphocytes (CTL) are not fully understood. Here, we show that the peroxisome proliferator-activated receptor δ (PPARδ) suppresses CTL cytotoxicity by inhibiting RelA DNA binding. Treatment of ApcMin/+ mice with the PPARδ agonist GW501516 reduced the activation of normal and tumor-associated intestinal CD8+ T cells and increased intestinal adenoma burden. PPARδ knockout or knockdown in CTLs increased their cytotoxicity against colorectal cancer cells, whereas overexpression of PPARδ or agonist treatment decreased it. Correspondingly, perforin, granzyme B, and IFNγ protein and mRNA levels were higher in PPARδ knockout or knockdown CTLs and lower in PPARδ overexpressing or agonist-treated CTLs. Mechanistically, we found that PPARδ binds to RelA, interfering with RelA-p50 heterodimer formation in the nucleus, thereby inhibiting its DNA binding in CTLs. Thus, PPARδ is a critical regulator of CTL effector function. Significance: Here, we provide the first direct evidence that PPARδ plays a critical role in suppressing the immune response against tumors by downregulating RelA DNA-binding activity. This results in decreased expression of perforin, granzyme B, and IFNγ. Thus, PPARδ may serve as a valuable target for developing future cancer immunotherapies.

摘要

调控 CD8+ 细胞毒性 T 淋巴细胞 (CTL) 的分子机制尚不完全清楚。在这里,我们表明过氧化物酶体增殖物激活受体 δ (PPARδ) 通过抑制 RelA DNA 结合来抑制 CTL 细胞毒性。用 PPARδ 激动剂 GW501516 处理 ApcMin/+ 小鼠可减少正常和肿瘤相关的肠道 CD8+T 细胞的激活,并增加肠道腺瘤负担。CTL 中 PPARδ 的敲除或敲低增加了其对结直肠癌细胞的细胞毒性,而 PPARδ 的过表达或激动剂处理则降低了其细胞毒性。相应地,穿孔素、颗粒酶 B 和 IFNγ 蛋白和 mRNA 水平在 PPARδ 敲除或敲低 CTL 中较高,而在 PPARδ 过表达或激动剂处理 CTL 中较低。从机制上讲,我们发现 PPARδ 与 RelA 结合,干扰核内 RelA-p50 异二聚体的形成,从而抑制其在 CTL 中的 DNA 结合。因此,PPARδ 是 CTL 效应功能的关键调节因子。意义:在这里,我们提供了第一个直接证据,表明 PPARδ 通过下调 RelA DNA 结合活性在抑制针对肿瘤的免疫反应中起关键作用。这导致穿孔素、颗粒酶 B 和 IFNγ 的表达减少。因此,PPARδ 可能成为开发未来癌症免疫疗法的有价值的靶点。

https://cdn.ncbi.nlm.nih.gov/pmc/blobs/4323/11471967/31745638c336/crc-24-0264_f5.jpg
https://cdn.ncbi.nlm.nih.gov/pmc/blobs/4323/11471967/78e85cc0e50a/crc-24-0264_f1.jpg
https://cdn.ncbi.nlm.nih.gov/pmc/blobs/4323/11471967/526788d24377/crc-24-0264_f2.jpg
https://cdn.ncbi.nlm.nih.gov/pmc/blobs/4323/11471967/9b6e04ce8051/crc-24-0264_f3.jpg
https://cdn.ncbi.nlm.nih.gov/pmc/blobs/4323/11471967/69c218b6b0ba/crc-24-0264_f4.jpg
https://cdn.ncbi.nlm.nih.gov/pmc/blobs/4323/11471967/31745638c336/crc-24-0264_f5.jpg
https://cdn.ncbi.nlm.nih.gov/pmc/blobs/4323/11471967/78e85cc0e50a/crc-24-0264_f1.jpg
https://cdn.ncbi.nlm.nih.gov/pmc/blobs/4323/11471967/526788d24377/crc-24-0264_f2.jpg
https://cdn.ncbi.nlm.nih.gov/pmc/blobs/4323/11471967/9b6e04ce8051/crc-24-0264_f3.jpg
https://cdn.ncbi.nlm.nih.gov/pmc/blobs/4323/11471967/69c218b6b0ba/crc-24-0264_f4.jpg
https://cdn.ncbi.nlm.nih.gov/pmc/blobs/4323/11471967/31745638c336/crc-24-0264_f5.jpg

相似文献

1
Peroxisome Proliferator-Activated Receptor δ Suppresses the Cytotoxicity of CD8+ T Cells by Inhibiting RelA DNA-Binding Activity.过氧化物酶体增殖物激活受体 δ 通过抑制 RelA 的 DNA 结合活性来抑制 CD8+ T 细胞的细胞毒性。
Cancer Res Commun. 2024 Oct 1;4(10):2673-2684. doi: 10.1158/2767-9764.CRC-24-0264.
2
Runx3 and T-box proteins cooperate to establish the transcriptional program of effector CTLs.Runx3与T-box蛋白协同作用,以建立效应性细胞毒性T淋巴细胞的转录程序。
J Exp Med. 2009 Jan 16;206(1):51-9. doi: 10.1084/jem.20081242. Epub 2009 Jan 12.
3
Notch regulates cytolytic effector function in CD8+ T cells.Notch调节CD8 + T细胞中的细胞溶解效应功能。
J Immunol. 2009 Mar 15;182(6):3380-9. doi: 10.4049/jimmunol.0802598.
4
Single-cell perforin and granzyme expression reveals the anatomical localization of effector CD8+ T cells in influenza virus-infected mice.单细胞穿孔素和颗粒酶表达揭示了流感病毒感染小鼠中效应性CD8 + T细胞的解剖定位。
Proc Natl Acad Sci U S A. 2003 Mar 4;100(5):2657-62. doi: 10.1073/pnas.0538056100. Epub 2003 Feb 24.
5
Natural Killer Cell Group 7 Sequence in Cytotoxic Cells Optimizes Exocytosis of Lytic Granules Essential for the Perforin-Dependent, but Not Fas Ligand-Dependent, Cytolytic Pathway.自然杀伤细胞组 7 序列在细胞毒性细胞中优化了细胞外泌作用,这对于依赖穿孔素但不依赖 Fas 配体的细胞溶解途径是必需的。
Immunohorizons. 2021 Apr 28;5(4):234-245. doi: 10.4049/immunohorizons.2100029.
6
Augmentation of effector CD8+ T cell generation with enhanced granzyme B expression by IL-27.IL-27通过增强颗粒酶B表达增强效应性CD8+ T细胞生成。
J Immunol. 2005 Aug 1;175(3):1686-93. doi: 10.4049/jimmunol.175.3.1686.
7
Antigen-specific clonal expansion and cytolytic effector function of CD8+ T lymphocytes depend on the transcription factor Bcl11b.抗原特异性克隆扩增和 CD8+ T 淋巴细胞的细胞溶解效应功能依赖于转录因子 Bcl11b。
J Exp Med. 2010 Aug 2;207(8):1687-99. doi: 10.1084/jem.20092136. Epub 2010 Jul 26.
8
Virally infected hepatocytes are resistant to perforin-dependent CTL effector mechanisms.病毒感染的肝细胞对穿孔素依赖的细胞毒性T淋巴细胞(CTL)效应机制具有抗性。
J Immunol. 2001 Aug 1;167(3):1566-74. doi: 10.4049/jimmunol.167.3.1566.
9
Real-time detection of CTL function reveals distinct patterns of caspase activation mediated by Fas versus granzyme B.细胞毒性T淋巴细胞(CTL)功能的实时检测揭示了由Fas与颗粒酶B介导的不同半胱天冬酶激活模式。
J Immunol. 2014 Jul 15;193(2):519-28. doi: 10.4049/jimmunol.1301668. Epub 2014 Jun 13.
10
Essential roles of perforin in antigen-specific cytotoxicity mediated by human CD4+ T lymphocytes: analysis using the combination of hereditary perforin-deficient effector cells and Fas-deficient target cells.穿孔素在人CD4 + T淋巴细胞介导的抗原特异性细胞毒性中的重要作用:使用遗传性穿孔素缺陷效应细胞和Fas缺陷靶细胞组合的分析
J Immunol. 2003 Feb 15;170(4):2205-13. doi: 10.4049/jimmunol.170.4.2205.

本文引用的文献

1
Fatty acid metabolism of immune cells: a new target of tumour immunotherapy.免疫细胞的脂肪酸代谢:肿瘤免疫治疗的新靶点。
Cell Death Discov. 2024 Jan 20;10(1):39. doi: 10.1038/s41420-024-01807-9.
2
Treatment with the PPARα agonist fenofibrate improves the efficacy of CD8 T cell therapy for melanoma.使用过氧化物酶体增殖物激活受体α(PPARα)激动剂非诺贝特进行治疗可提高CD8 T细胞疗法对黑色素瘤的疗效。
Mol Ther Oncolytics. 2023 Nov 3;31:100744. doi: 10.1016/j.omto.2023.100744. eCollection 2023 Dec 19.
3
Metabolic reprogramming via an engineered PGC-1α improves human chimeric antigen receptor T-cell therapy against solid tumors.
通过工程化 PGC-1α 进行代谢重编程可改善针对实体瘤的人嵌合抗原受体 T 细胞疗法。
J Immunother Cancer. 2023 Mar;11(3). doi: 10.1136/jitc-2022-006522.
4
Peroxisome Proliferator-Activated Receptors and the Hallmarks of Cancer.过氧化物酶体增殖物激活受体与癌症的特征。
Cells. 2022 Aug 5;11(15):2432. doi: 10.3390/cells11152432.
5
A Cancer Cell-Intrinsic GOT2-PPARδ Axis Suppresses Antitumor Immunity.癌 细 胞 内 GOT2-PPARδ 轴 抑 制 抗 肿 瘤 免 疫。
Cancer Discov. 2022 Oct 5;12(10):2414-2433. doi: 10.1158/2159-8290.CD-22-0661.
6
Cytotoxic CD8 T cells in cancer and cancer immunotherapy.癌症与癌症免疫治疗中的细胞毒性 CD8 T 细胞。
Br J Cancer. 2021 Jan;124(2):359-367. doi: 10.1038/s41416-020-01048-4. Epub 2020 Sep 15.
7
MHC Class I Downregulation in Cancer: Underlying Mechanisms and Potential Targets for Cancer Immunotherapy.癌症中MHC I类分子下调:潜在机制及癌症免疫治疗的潜在靶点
Cancers (Basel). 2020 Jul 2;12(7):1760. doi: 10.3390/cancers12071760.
8
PPAR Beta/Delta and the Hallmarks of Cancer.过氧化物酶体增殖物激活受体-β/δ 与癌症的特征。
Cells. 2020 May 4;9(5):1133. doi: 10.3390/cells9051133.
9
Enforced PGC-1α expression promotes CD8 T cell fitness, memory formation and antitumor immunity.强制表达 PGC-1α 可促进 CD8 T 细胞适应性、记忆形成和抗肿瘤免疫。
Cell Mol Immunol. 2021 Jul;18(7):1761-1771. doi: 10.1038/s41423-020-0365-3. Epub 2020 Feb 13.
10
The NF-κB RelA Transcription Factor Is Critical for Regulatory T Cell Activation and Stability.NF-κB RelA 转录因子对于调节性 T 细胞的激活和稳定性至关重要。
Front Immunol. 2019 Oct 30;10:2487. doi: 10.3389/fimmu.2019.02487. eCollection 2019.