Suppr超能文献

iPLA2β 的缺失通过破坏神经元的线粒体自噬导致与年龄相关的认知能力下降和神经炎症。

iPLA2β loss leads to age-related cognitive decline and neuroinflammation by disrupting neuronal mitophagy.

机构信息

National Kunming High-Level Biosafety Primate Research Center, Institute of Medical Biology, Chinese Academy of Medical Sciences & Peking Union Medical College, 935 Jiaoling Road, Kunming, 650118, Yunnan, China.

State Key Laboratory of Respiratory Health and Multimorbidity, Innovation for Animal Model, Institute of Laboratory Animal Sciences, National Center of Technology, CAMS & PUMC, Beijing, 100021, China.

出版信息

J Neuroinflammation. 2024 Sep 18;21(1):228. doi: 10.1186/s12974-024-03219-z.

Abstract

BACKGROUND

During brain aging, disturbances in neuronal phospholipid metabolism result in impaired cognitive function and dysregulation of neurological processes. Mutations in iPLA2β are associated with neurodegenerative conditions that significantly impact brain phospholipids. iPLA2β deficiency exacerbates mitochondrial dysfunction and abnormal mitochondrial accumulation. We hypothesized that iPLA2β contributes to age-related cognitive decline by disrupting neuronal mitophagy.

METHODOLOGY

We used aged wild-type (WT) mice and iPLA2β mice as natural aging models to assess cognitive performance, iPLA2β expression in the cortex, levels of chemokines and inflammatory cytokines, and mitochondrial dysfunction, with a specific focus on mitophagy and the mitochondrial phospholipid profile. To further elucidate the role of iPLA2β, we employed adeno-associated virus (AAV)-mediated iPLA2β overexpression in aged mice and re-evaluated these parameters.

RESULTS

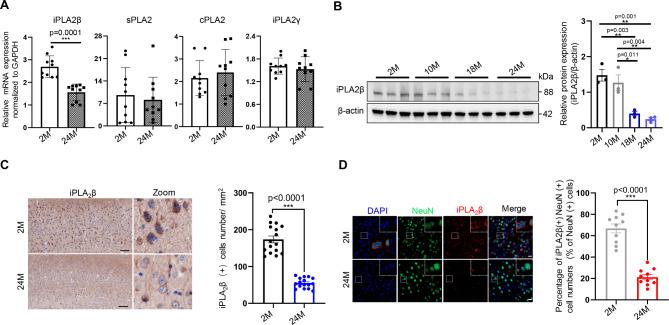
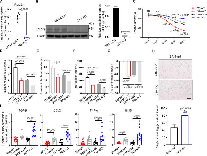
Our findings revealed a significant reduction in iPLA2β levels in the prefrontal cortex of aged brains. Notably, iPLA2β-deficient mice exhibited impaired learning and memory. Loss of iPLA2β in the PFC of aged mice led to increased levels of chemokines and inflammatory cytokines. This damage was associated with altered mitochondrial morphology, reduced ATP levels due to dysregulation of the parkin-independent mitophagy pathway, and changes in the mitochondrial phospholipid profile. AAV-mediated overexpression of iPLA2β alleviated age-related parkin-independent mitophagy pathway dysregulation in primary neurons and the PFC of aged mice, reduced inflammation, and improved cognitive function.

CONCLUSIONS

Our study suggests that age-related iPLA2β loss in the PFC leads to cognitive decline through the disruption of mitophagy. These findings highlight the potential of targeting iPLA2β to ameliorate age-related neurocognitive disorders.

摘要

背景

在大脑衰老过程中,神经元磷脂代谢紊乱导致认知功能受损和神经过程失调。iPLA2β 的突变与显著影响大脑磷脂的神经退行性疾病有关。iPLA2β 缺乏会加剧线粒体功能障碍和异常的线粒体积累。我们假设 iPLA2β 通过破坏神经元自噬来导致与年龄相关的认知能力下降。

方法

我们使用老年野生型 (WT) 小鼠和 iPLA2β 小鼠作为自然衰老模型,评估认知表现、皮质中的 iPLA2β 表达、趋化因子和炎症细胞因子的水平以及线粒体功能障碍,特别关注自噬和线粒体磷脂谱。为了进一步阐明 iPLA2β 的作用,我们在老年小鼠中使用腺相关病毒 (AAV) 介导的 iPLA2β 过表达,并重新评估了这些参数。

结果

我们的研究结果显示,老年大脑前额叶皮质中的 iPLA2β 水平显著降低。值得注意的是,iPLA2β 缺陷小鼠表现出学习和记忆受损。老年小鼠 PFC 中 iPLA2β 的缺失导致趋化因子和炎症细胞因子水平升高。这种损伤与线粒体形态改变、由于 parkin 非依赖性自噬途径失调导致的 ATP 水平降低以及线粒体磷脂谱改变有关。AAV 介导的 iPLA2β 过表达缓解了原代神经元和老年小鼠 PFC 中与年龄相关的 parkin 非依赖性自噬途径失调,减少了炎症,并改善了认知功能。

结论

我们的研究表明,PFC 中与年龄相关的 iPLA2β 丢失通过破坏自噬导致认知能力下降。这些发现强调了靶向 iPLA2β 改善与年龄相关的神经认知障碍的潜力。

https://cdn.ncbi.nlm.nih.gov/pmc/blobs/b8a6/11409585/33c333680442/12974_2024_3219_Fig1_HTML.jpg

文献检索

告别复杂PubMed语法,用中文像聊天一样搜索,搜遍4000万医学文献。AI智能推荐,让科研检索更轻松。

立即免费搜索

文件翻译

保留排版,准确专业,支持PDF/Word/PPT等文件格式,支持 12+语言互译。

免费翻译文档

深度研究

AI帮你快速写综述,25分钟生成高质量综述,智能提取关键信息,辅助科研写作。

立即免费体验