Suppr超能文献

cGAS-STING 驱动与衰老相关的炎症和神经退行性变。

cGAS-STING drives ageing-related inflammation and neurodegeneration.

机构信息

Global Health Institute, Swiss Federal Institute of Technology Lausanne (EPFL), Lausanne, Switzerland.

Institute of Neuropathology, Faculty of Medicine, University of Freiburg, Freiburg, Germany.

出版信息

Nature. 2023 Aug;620(7973):374-380. doi: 10.1038/s41586-023-06373-1. Epub 2023 Aug 2.

Abstract

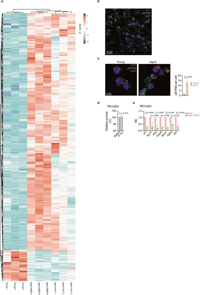
Low-grade inflammation is a hallmark of old age and a central driver of ageing-associated impairment and disease. Multiple factors can contribute to ageing-associated inflammation; however, the molecular pathways that transduce aberrant inflammatory signalling and their impact in natural ageing remain unclear. Here we show that the cGAS-STING signalling pathway, which mediates immune sensing of DNA, is a critical driver of chronic inflammation and functional decline during ageing. Blockade of STING suppresses the inflammatory phenotypes of senescent human cells and tissues, attenuates ageing-related inflammation in multiple peripheral organs and the brain in mice, and leads to an improvement in tissue function. Focusing on the ageing brain, we reveal that activation of STING triggers reactive microglial transcriptional states, neurodegeneration and cognitive decline. Cytosolic DNA released from perturbed mitochondria elicits cGAS activity in old microglia, defining a mechanism by which cGAS-STING signalling is engaged in the ageing brain. Single-nucleus RNA-sequencing analysis of microglia and hippocampi of a cGAS gain-of-function mouse model demonstrates that engagement of cGAS in microglia is sufficient to direct ageing-associated transcriptional microglial states leading to bystander cell inflammation, neurotoxicity and impaired memory capacity. Our findings establish the cGAS-STING pathway as a driver of ageing-related inflammation in peripheral organs and the brain, and reveal blockade of cGAS-STING signalling as a potential strategy to halt neurodegenerative processes during old age.

摘要

低度炎症是衰老的标志,也是与衰老相关的功能障碍和疾病的主要驱动因素。多种因素可导致与衰老相关的炎症;然而,将异常炎症信号转导的分子途径及其在自然衰老中的影响仍不清楚。在这里,我们表明,cGAS-STING 信号通路介导了 DNA 的免疫感应,是慢性炎症和衰老过程中功能下降的关键驱动因素。STING 阻断可抑制衰老人类细胞和组织的炎症表型,减弱小鼠多种外周器官和大脑的衰老相关炎症,并改善组织功能。我们专注于衰老的大脑,揭示了 STING 的激活引发了反应性小胶质细胞的转录状态、神经退行性变和认知能力下降。从失调的线粒体中释放的细胞质 DNA 引发了衰老小胶质细胞中的 cGAS 活性,定义了 cGAS-STING 信号在衰老大脑中被激活的机制。cGAS 功能获得型小鼠模型的小胶质细胞和海马体的单细胞 RNA 测序分析表明,cGAS 在小胶质细胞中的结合足以指导与衰老相关的转录小胶质细胞状态,导致旁观者细胞炎症、神经毒性和记忆能力受损。我们的研究结果确立了 cGAS-STING 通路是外周器官和大脑与衰老相关的炎症的驱动因素,并揭示了阻断 cGAS-STING 信号是阻止老年期神经退行性过程的潜在策略。

https://cdn.ncbi.nlm.nih.gov/pmc/blobs/fdc3/10412454/b97ff48ac0e2/41586_2023_6373_Fig1_HTML.jpg

文献检索

告别复杂PubMed语法,用中文像聊天一样搜索,搜遍4000万医学文献。AI智能推荐,让科研检索更轻松。

立即免费搜索

文件翻译

保留排版,准确专业,支持PDF/Word/PPT等文件格式,支持 12+语言互译。

免费翻译文档

深度研究

AI帮你快速写综述,25分钟生成高质量综述,智能提取关键信息,辅助科研写作。

立即免费体验