Department of Cellular and Molecular Medicine, University of California San Diego, La Jolla, CA 92037, USA; Sanford Stem Cell Institute and UCSD Stem Cell Program, University of California San Diego, La Jolla, CA 92037, USA; Institute for Genomic Medicine, University of California, San Diego, La Jolla, CA 92037, USA.
Department of Genetics and Genome Sciences, Institute for Systems Genomics, UConn Health, Farmington, CT 06030, USA.
Mol Cell. 2024 Oct 3;84(19):3826-3842.e8. doi: 10.1016/j.molcel.2024.08.010. Epub 2024 Sep 19.
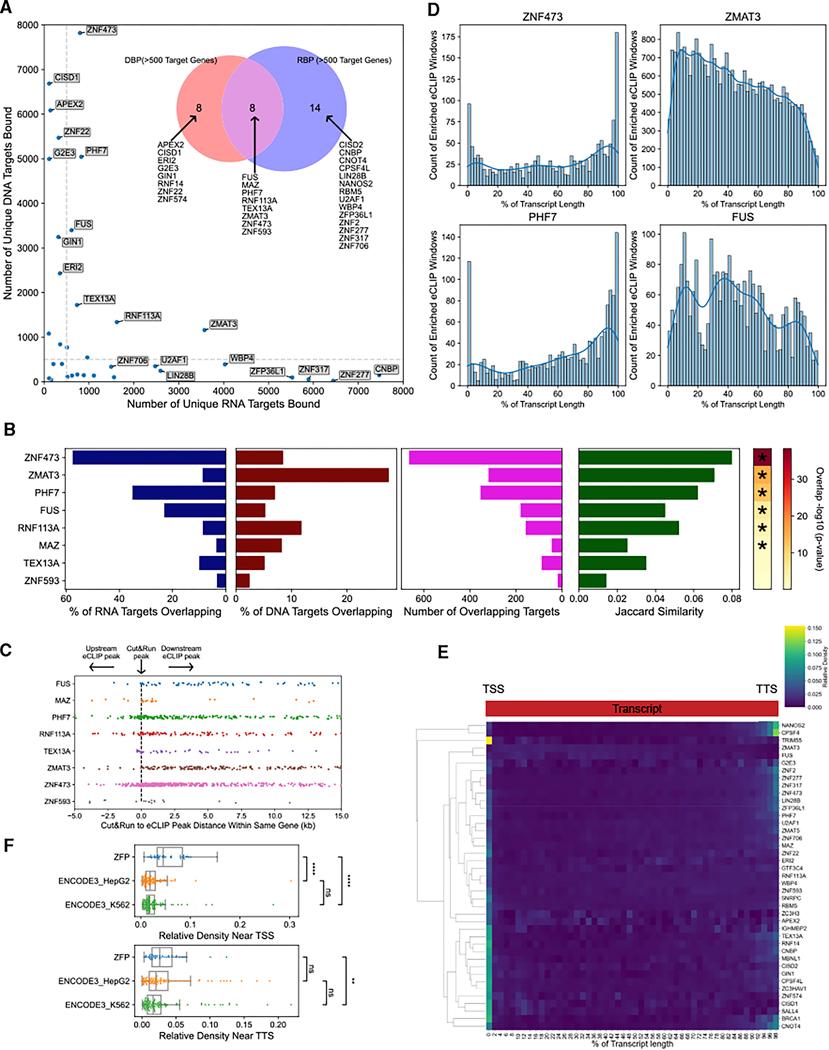
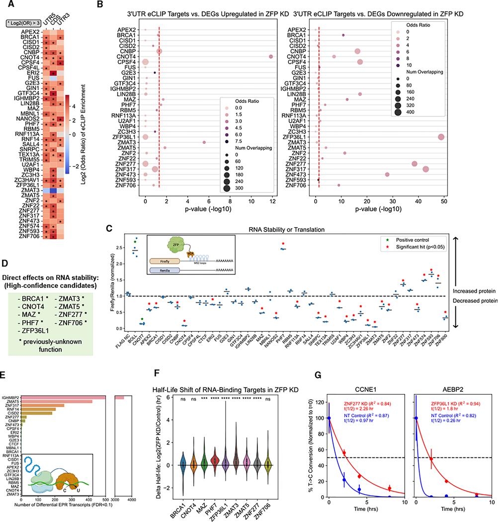
RNA interactome studies have revealed that hundreds of zinc-finger proteins (ZFPs) are candidate RNA-binding proteins (RBPs), yet their RNA substrates and functional significance remain largely uncharacterized. Here, we present a systematic multi-omics analysis of the DNA- and RNA-binding targets and regulatory roles of more than 100 ZFPs representing 37 zinc-finger families. We show that multiple ZFPs are previously unknown regulators of RNA splicing, alternative polyadenylation, stability, or translation. The examined ZFPs show widespread sequence-specific RNA binding and preferentially bind proximal to transcription start sites. Additionally, several ZFPs associate with their targets at both the DNA and RNA levels. We highlight ZNF277, a C2H2 ZFP that binds thousands of RNA targets and acts as a multi-functional RBP. We also show that ZNF473 is a DNA/RNA-associated protein that regulates the expression and splicing of cell cycle genes. Our results reveal diverse roles for ZFPs in transcriptional and post-transcriptional gene regulation.
RNA 相互作用组研究表明,数百种锌指蛋白 (ZFP) 是候选 RNA 结合蛋白 (RBP),但其 RNA 底物和功能意义在很大程度上仍未得到阐明。在这里,我们对代表 37 个锌指家族的 100 多个 ZFP 的 DNA 和 RNA 结合靶标和调节作用进行了系统的多组学分析。我们表明,多种 ZFP 是以前未知的 RNA 剪接、可变多聚腺苷酸化、稳定性或翻译的调节剂。被研究的 ZFP 显示出广泛的序列特异性 RNA 结合,并优先结合在转录起始位点附近。此外,一些 ZFP 在 DNA 和 RNA 水平上与它们的靶标结合。我们重点介绍 ZNF277,这是一种 C2H2 ZFP,它可以结合数千个 RNA 靶标,并作为一种多功能 RBP 发挥作用。我们还表明,ZNF473 是一种与 DNA/RNA 相关的蛋白,它可以调节细胞周期基因的表达和剪接。我们的研究结果揭示了 ZFP 在转录和转录后基因调控中的多种作用。