Dastidar Biswanath Ghosh, Jani Anant R, Suri Shailesh, Nagaraja Vikranth Harthikote
Department of Obstetrics and Gynaecology and Centre of Excellence (CoE) in Assisted Reproductive Technology (ART), Institute of Postgraduate Medical Education & Research (IPGMER) and SSKM Hospital, Kolkata, 700020, India.
GD Institute for Fertility Research (GDIFR), Kolkata, 700025, India.
Lancet Reg Health Southeast Asia. 2024 Sep 17;30:100480. doi: 10.1016/j.lansea.2024.100480. eCollection 2024 Nov.
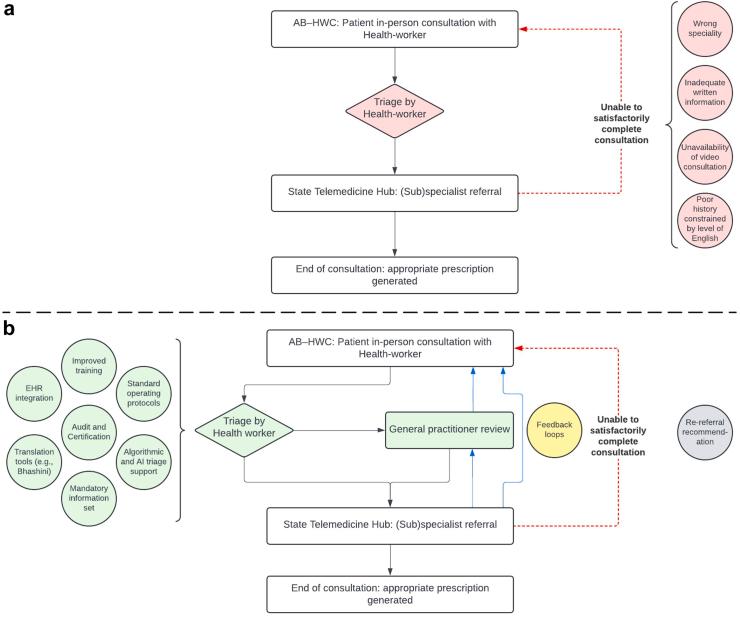
India's free-to-use National Telemedicine Service, eSanjeevani, has provided over 276 million consultations and shown promise to reduce systemic inequalities in access to care. However, recent reports of dropping footfall have raised questions about the potential of eSanjeevani to bridge service provision gaps in India. We reveal important problems linked to the design and practice of triage and tele-referral nationally within eSanjeevani, corroborated by the experience of one of the co-authors' practice of Obstetrics and Gynaecology on the platform since 2022. Some of these factors include sub-optimal integration of general practitioners within the tele-referral pathway; inadequate training of health-workers leading to inappropriate and ineffective consultations; outdated or absent technological support; the absence of mechanisms for re-referrals; and lack of feedback loops. We propose measures to re-imagine eSanjeevani to become a more effective tool towards improving public health outcomes and achieving universal health coverage in India.
印度免费使用的国家远程医疗服务平台“eSanjeevani”已提供了超过2.76亿次会诊,并有望减少医疗服务获取方面的系统性不平等。然而,最近有关就诊人数下降的报道引发了人们对“eSanjeevani”能否弥补印度医疗服务提供差距的质疑。我们揭示了与“eSanjeevani”在全国范围内的分诊和远程转诊设计与实践相关的重要问题,自2022年以来其中一位共同作者在该平台上从事妇产科实践的经验也证实了这些问题。其中一些因素包括全科医生在远程转诊路径中的整合欠佳;卫生工作者培训不足导致会诊不恰当且无效;技术支持过时或缺失;缺乏二次转诊机制;以及缺乏反馈回路。我们提出了一些措施,以重新构想“eSanjeevani”,使其成为改善印度公共卫生成果和实现全民健康覆盖的更有效工具。