Central Laboratory of Advanced Diagnosis and Biomedical Research (CLADIBIOR), Azienda Ospedaliera Universitaria Policlinico (A.O.U.P.) Paolo Giaccone, University of Palermo, 90127 Palermo, Italy.
Department of Biomedicine, Neurosciences and Advanced Diagnostic (B.N.D.), University of Palermo, 90127 Palermo, Italy.
Cells. 2024 Sep 12;13(18):1529. doi: 10.3390/cells13181529.
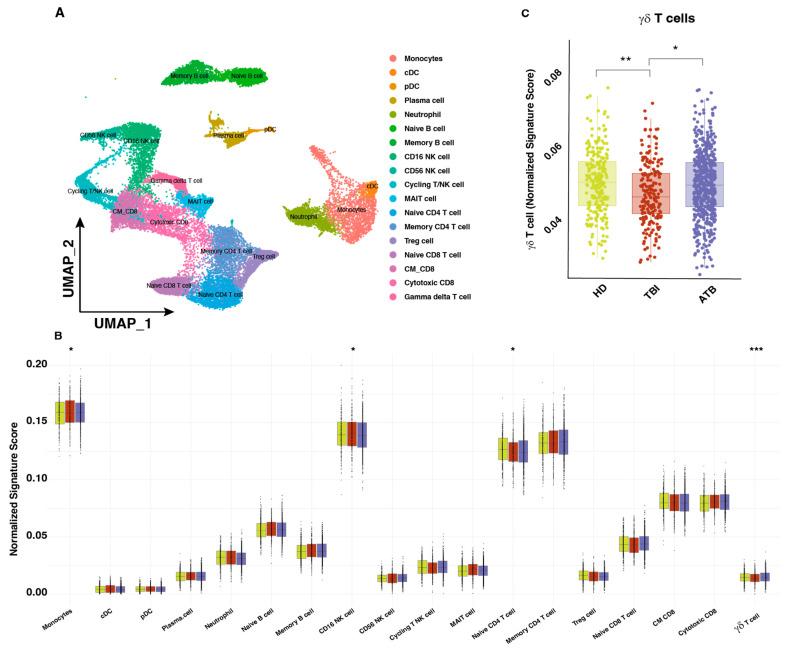
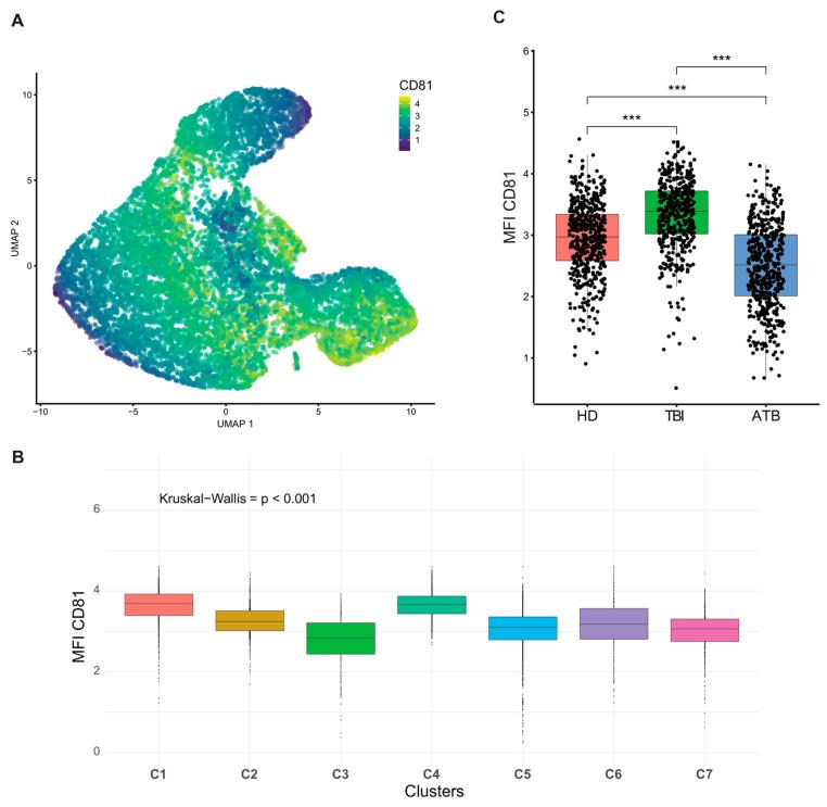
Tuberculosis (TB) remains one of the leading causes of death among infectious diseases, with 10.6 million new cases and 1.3 million deaths reported in 2022, according to the most recent WHO report. Early studies have shown an expansion of γδ T cells following TB infection in both experimental models and humans, indicating their abundance among lung lymphocytes and suggesting a role in protective immune responses against () infection. In this study, we hypothesized that distinct subsets of γδ T cells are associated with either protection against or disease progression in TB. To explore this, we applied large-scale scRNA-seq and bulk RNA-seq data integration to define the phenotypic and molecular characteristics of peripheral blood γδ T cells. Our analysis identified five unique γδ T subclusters, each with distinct functional profiles. Notably, we identified a unique cluster significantly enriched in the TCR signaling pathway, with high CD81 expression as a conserved marker. This distinct molecular signature suggests a specialized role for this cluster in immune signaling and regulation of immune response against . Flow cytometry confirmed our in silico results, showing that the mean fluorescence intensity (MFI) values of CD81 expression on γδ T cells were significantly increased in individuals with latent TB infection (TBI) compared to those with active TB (ATB). This finding underscores the importance of CD81 and its associated signaling mechanisms in modulating the activity and function of γδ T cells under TBI conditions, providing insights into potential therapeutic targets for TB management.
据世界卫生组织(WHO)最近的报告,结核病(TB)仍然是传染病死亡的主要原因之一,2022 年报告了 1060 万例新发病例和 130 万例死亡。早期研究表明,在实验模型和人类中,TB 感染后γδ T 细胞会扩增,表明其在肺淋巴细胞中的丰富度,并提示其在保护性免疫反应中发挥作用,抵抗()感染。在这项研究中,我们假设不同的γδ T 细胞亚群与 TB 的保护或疾病进展有关。为了探索这一点,我们应用了大规模 scRNA-seq 和批量 RNA-seq 数据集成来定义外周血 γδ T 细胞的表型和分子特征。我们的分析确定了五个独特的γδ T 亚群,每个亚群都具有独特的功能特征。值得注意的是,我们鉴定了一个独特的富含 TCR 信号通路的亚群,其高 CD81 表达作为保守标志物。这种独特的分子特征表明,该亚群在免疫信号和调节针对()的免疫反应中具有专门作用。流式细胞术证实了我们的计算结果,表明潜伏性 TB 感染(TBI)个体的 γδ T 细胞上 CD81 表达的平均荧光强度(MFI)值明显高于活动性 TB(ATB)个体。这一发现强调了 CD81 及其相关信号机制在调节 TBI 条件下 γδ T 细胞的活性和功能方面的重要性,为 TB 管理的潜在治疗靶点提供了新的见解。