Suppr超能文献

使用空间受限拮抗剂对β-肾上腺素能受体进行亚细胞激活。

Subcellular activation of β-adrenergic receptors using a spatially restricted antagonist.

作者信息

Liccardo Federica, Morstein Johannes, Lin Ting-Yu, Pampel Julius, Lang Di, Shokat Kevan M, Irannejad Roshanak

机构信息

Cardiovascular Research Institute, Department of Biochemistry & Biophysics, University of California, San Francisco, CA 94143.

Department of Biochemistry & Biophysics, University of California, San Francisco, CA 94143.

出版信息

Proc Natl Acad Sci U S A. 2024 Oct;121(40):e2404243121. doi: 10.1073/pnas.2404243121. Epub 2024 Sep 27.

Abstract

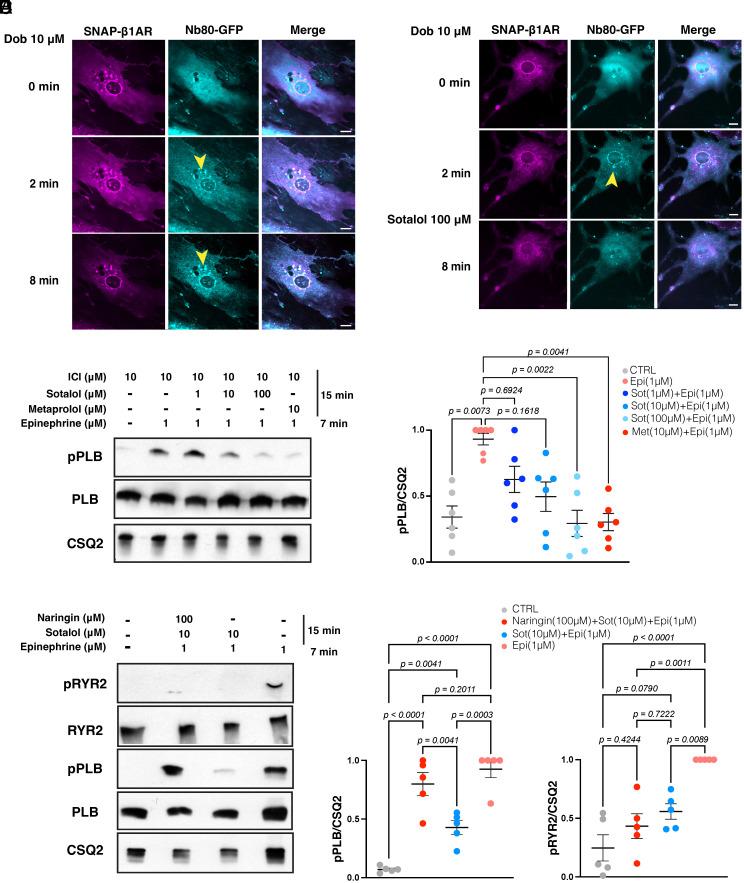
Gprotein-coupled receptors (GPCRs) regulate several physiological and pathological processes and represent the target of approximately 30% of Food and Drug Administration-approved drugs. GPCR-mediated signaling was thought to occur exclusively at the plasma membrane. However, recent studies have unveiled their presence and function at subcellular membrane compartments. There is a growing interest in studying compartmentalized signaling of GPCRs. This requires development of tools to separate GPCR signaling at the plasma membrane from the ones initiated at intracellular compartments. We leveraged the structural and pharmacological information available for β-adrenergic receptors (βARs) and focused on β1AR as exemplary GPCR that functions at subcellular compartments, and rationally designed spatially restricted antagonists. We generated a cell-impermeable βAR antagonist by conjugating a suitable pharmacophore to a sulfonate-containing fluorophore. This cell-impermeable antagonist only inhibited β1AR on the plasma membrane. In contrast, a cell-permeable βAR antagonist containing a nonsulfonated fluorophore efficiently inhibited both the plasma membrane and Golgi pools of β1ARs. Furthermore, the cell-impermeable antagonist selectively inhibited the phosphorylation of PKA downstream effectors near the plasma membrane, which regulate sarcoplasmic reticulum (SR) Ca release in adult cardiomyocytes, while the β1AR Golgi pool remained active. Our tools offer promising avenues for investigating compartmentalized βAR signaling in various contexts, potentially advancing our understanding of βAR-mediated cellular responses in health and disease. They also offer a general strategy to study compartmentalized signaling for other GPCRs in various biological systems.

摘要

G蛋白偶联受体(GPCRs)调节多种生理和病理过程,约30%的美国食品药品监督管理局(FDA)批准的药物都以其为靶点。GPCR介导的信号传导曾被认为仅发生在质膜上。然而,最近的研究揭示了它们在亚细胞膜区室中的存在和功能。对研究GPCR的区室化信号传导的兴趣与日俱增。这需要开发工具来区分质膜上的GPCR信号传导与细胞内区室引发的信号传导。我们利用了β-肾上腺素能受体(βARs)的结构和药理学信息,并将重点放在β1AR上,它是在亚细胞区室中发挥作用的典型GPCR,然后合理设计了空间受限的拮抗剂。我们通过将合适的药效团与含磺酸盐的荧光团偶联,生成了一种细胞不可渗透的βAR拮抗剂。这种细胞不可渗透的拮抗剂仅抑制质膜上的β1AR。相比之下,一种含有非磺化荧光团的细胞可渗透的βAR拮抗剂能有效抑制β1AR在质膜和高尔基体中的信号传导。此外,细胞不可渗透的拮抗剂选择性地抑制质膜附近PKA下游效应器的磷酸化,这些效应器调节成年心肌细胞肌浆网(SR)的钙释放,而β1AR在高尔基体中的信号传导仍保持活跃。我们的工具为在各种情况下研究βAR的区室化信号传导提供了有前景的途径,可能会增进我们对βAR在健康和疾病中介导的细胞反应的理解。它们还提供了一种通用策略,用于研究各种生物系统中其他GPCR的区室化信号传导。

https://cdn.ncbi.nlm.nih.gov/pmc/blobs/8820/11459184/671d6f277339/pnas.2404243121fig01.jpg

文献检索

告别复杂PubMed语法,用中文像聊天一样搜索,搜遍4000万医学文献。AI智能推荐,让科研检索更轻松。

立即免费搜索

文件翻译

保留排版,准确专业,支持PDF/Word/PPT等文件格式,支持 12+语言互译。

免费翻译文档

深度研究

AI帮你快速写综述,25分钟生成高质量综述,智能提取关键信息,辅助科研写作。

立即免费体验