Suppr超能文献

北方苔藓-微生物相互作用是通过新型细菌物种的宏基因组组装揭示的。

Boreal moss-microbe interactions are revealed through metagenome assembly of novel bacterial species.

机构信息

Département de Biologie, Université de Sherbrooke, Sherbrooke, QC, Canada.

Centre d'Étude de la Forêt, Université du Québec à Montréal, Montréal, QC, Canada.

出版信息

Sci Rep. 2024 Sep 27;14(1):22168. doi: 10.1038/s41598-024-73045-z.

Abstract

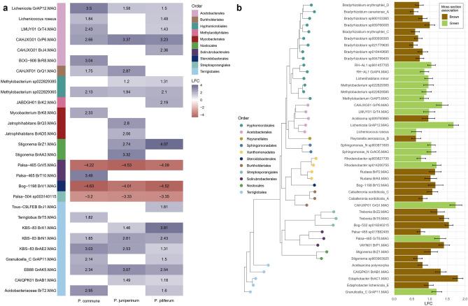
Moss-microbe interactions contribute to ecosystem processes in boreal forests. Yet, how host-specific characteristics and the environment drive the composition and metabolic potential of moss microbiomes is still poorly understood. In this study, we use shotgun metagenomics to identify the taxonomy and metabolic potential of the bacteria of four moss species of the boreal forests of Northern Québec, Canada. To characterize moss bacterial community composition and diversity, we assembled the genomes of 110 potentially novel bacterial species. Our results highlight that moss genus, species, gametophyte section, and to a lesser extent soil pH and soil temperature, drive moss-associated bacterial community composition and diversity. In the brown gametophyte section, two Stigonema spp. showed partial pathway completeness for photosynthesis and nitrogen fixation, while all brown-associated Hyphomicrobiales had complete assimilatory nitrate reduction pathways and many nearly complete carbon fixation pathways. Several brown-associated species showed partial to complete pathways for coenzyme M and F420 biosynthesis, important for methane metabolism. In addition, green-associated Hyphomicrobiales (Methylobacteria spp.) displayed potential for the anoxygenic photosystem II pathway. Overall, our findings demonstrate how host-specific characteristics and environmental factors shape the composition and metabolic potential of moss bacteria, highlighting their roles in carbon fixation, nitrogen cycling, and methane metabolism in boreal forests.

摘要

苔藓-微生物相互作用有助于北方魁北克省的北方森林的生态系统过程。然而,宿主特异性特征和环境如何驱动苔藓微生物组的组成和代谢潜力仍知之甚少。在这项研究中,我们使用鸟枪法宏基因组学来鉴定加拿大北方魁北克省北方森林的四种苔藓物种的细菌分类和代谢潜力。为了描述苔藓细菌群落的组成和多样性,我们组装了 110 种潜在的新型细菌物种的基因组。我们的结果强调,苔藓属、种、配子体节,以及在较小程度上的土壤 pH 和土壤温度,驱动着苔藓相关细菌群落的组成和多样性。在棕色配子体节中,两个 Stigonema spp. 显示出光合作用和固氮的部分途径完整性,而所有与棕色相关的 Hyphomicrobiales 都具有完整的同化硝酸盐还原途径和许多几乎完整的碳固定途径。一些与棕色相关的物种显示出辅酶 M 和 F420 生物合成的部分到完整途径,这对于甲烷代谢很重要。此外,绿色相关的 Hyphomicrobiales(Methylobacteria spp.)显示出潜在的缺氧光合作用 II 途径。总的来说,我们的研究结果表明,宿主特异性特征和环境因素如何塑造苔藓细菌的组成和代谢潜力,突出了它们在北方森林的碳固定、氮循环和甲烷代谢中的作用。

https://cdn.ncbi.nlm.nih.gov/pmc/blobs/8133/11437008/5b321be4da51/41598_2024_73045_Fig1_HTML.jpg

文献检索

告别复杂PubMed语法,用中文像聊天一样搜索,搜遍4000万医学文献。AI智能推荐,让科研检索更轻松。

立即免费搜索

文件翻译

保留排版,准确专业,支持PDF/Word/PPT等文件格式,支持 12+语言互译。

免费翻译文档

深度研究

AI帮你快速写综述,25分钟生成高质量综述,智能提取关键信息,辅助科研写作。

立即免费体验