• 文献检索
  • 文档翻译
  • 深度研究
  • 学术资讯
  • Suppr Zotero 插件Zotero 插件
  • 邀请有礼
  • 套餐&价格
  • 历史记录
应用&插件
Suppr Zotero 插件Zotero 插件浏览器插件Mac 客户端Windows 客户端微信小程序
定价
高级版会员购买积分包购买API积分包
服务
文献检索文档翻译深度研究API 文档MCP 服务
关于我们
关于 Suppr公司介绍联系我们用户协议隐私条款
关注我们

Suppr 超能文献

核心技术专利:CN118964589B侵权必究
粤ICP备2023148730 号-1Suppr @ 2026

文献检索

告别复杂PubMed语法,用中文像聊天一样搜索,搜遍4000万医学文献。AI智能推荐,让科研检索更轻松。

立即免费搜索

文件翻译

保留排版,准确专业,支持PDF/Word/PPT等文件格式,支持 12+语言互译。

免费翻译文档

深度研究

AI帮你快速写综述,25分钟生成高质量综述,智能提取关键信息,辅助科研写作。

立即免费体验

蛛网膜下腔出血后严重脑水肿和慢性脑积水的神经炎症和凝血脑脊液标志物:一项前瞻性研究。

Cerebrospinal fluid markers of neuroinflammation and coagulation in severe cerebral edema and chronic hydrocephalus after subarachnoid hemorrhage: a prospective study.

机构信息

Department of Neurosurgery, The Second Affiliated Hospital, School of Medicine, Zhejiang University, 88 Jiefang Road, Hangzhou, Zhejiang, 310009, China.

Clinical Research Center for Neurological Diseases of Zhejiang Province, Hangzhou, China.

出版信息

J Neuroinflammation. 2024 Sep 27;21(1):237. doi: 10.1186/s12974-024-03236-y.

DOI:10.1186/s12974-024-03236-y
PMID:39334416
原文链接:https://pmc.ncbi.nlm.nih.gov/articles/PMC11438016/
Abstract

BACKGROUND

Early severe cerebral edema and chronic hydrocephalus are the primary cause of poor prognosis in patients with subarachnoid hemorrhage (SAH). This study investigated the role of cerebrospinal fluid (CSF) inflammatory cytokines and coagulation factors in the development of severe cerebral edema and chronic hydrocephalus in patients with SAH.

METHODS

Patients with SAH enrolled in this study were categorized into mild and severe cerebral edema groups based on the Subarachnoid Hemorrhage Early Brain Edema Score at admission. During long-term follow-up, patients were further classified into hydrocephalus and non-hydrocephalus groups. CSF samples were collected within 48 h post-SAH, and levels of inflammatory cytokines and coagulation factors were measured. Univariate and multivariate logistic regression analyses were performed to identify independent factors associated with severe cerebral edema and chronic hydrocephalus. The correlation between inflammatory cytokines and coagulation factors was further investigated and validated in a mouse model of SAH.

RESULTS

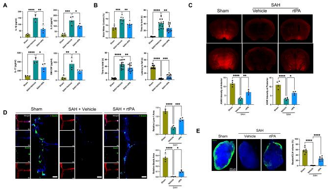
Seventy-two patients were enrolled in the study. Factors from the extrinsic coagulation pathway and inflammatory cytokines were associated with both severe cerebral edema and chronic hydrocephalus. Coagulation products thrombin-antithrombin complexes (TAT) and fibrin, as well as inflammatory cytokines IL-1β, IL-2, IL-5, IL-7, and IL-4, were independently associated with severe cerebral edema. Additionally, Factor VII, fibrin, IL-2, IL-5, IL-12, TNF-α, and CCL-4 were independently associated with chronic hydrocephalus. A positive correlation between extrinsic coagulation factors and inflammatory cytokines was observed. In the SAH mouse model, tissue plasminogen activator was shown to alleviate neuroinflammation and cerebral edema, potentially by restoring glymphatic-meningeal lymphatic function.

CONCLUSIONS

Elevated levels of inflammatory cytokines and extrinsic coagulation pathway factors in the CSF are associated with the development of early severe cerebral edema and chronic hydrocephalus following SAH. These factors are interrelated and may contribute to post-SAH glymphatic-meningeal lymphatic dysfunction.

摘要

背景

蛛网膜下腔出血(SAH)患者早期严重脑水肿和慢性脑积水是预后不良的主要原因。本研究探讨了脑脊液(CSF)炎症细胞因子和凝血因子在 SAH 患者严重脑水肿和慢性脑积水发展中的作用。

方法

根据入院时的蛛网膜下腔出血早期脑水肿评分,将本研究纳入的 SAH 患者分为轻度和重度脑水肿组。在长期随访中,患者进一步分为脑积水组和非脑积水组。在 SAH 后 48 小时内采集 CSF 样本,检测炎症细胞因子和凝血因子水平。采用单因素和多因素逻辑回归分析确定与严重脑水肿和慢性脑积水相关的独立因素。进一步在 SAH 小鼠模型中验证炎症细胞因子和凝血因子之间的相关性。

结果

本研究纳入 72 例患者。外源性凝血途径和炎症细胞因子相关因素与严重脑水肿和慢性脑积水均相关。凝血产物凝血酶-抗凝血酶复合物(TAT)和纤维蛋白以及炎症细胞因子 IL-1β、IL-2、IL-5、IL-7 和 IL-4 与严重脑水肿独立相关。此外,因子 VII、纤维蛋白、IL-2、IL-5、IL-12、TNF-α和 CCL-4 与慢性脑积水独立相关。外源性凝血因子和炎症细胞因子之间存在正相关。在 SAH 小鼠模型中,组织型纤溶酶原激活物被证明可以减轻神经炎症和脑水肿,可能是通过恢复神经胶-脑膜淋巴功能。

结论

CSF 中炎症细胞因子和外源性凝血途径因子水平升高与 SAH 后早期严重脑水肿和慢性脑积水的发生有关。这些因素相互关联,可能导致 SAH 后神经胶-脑膜淋巴功能障碍。

https://cdn.ncbi.nlm.nih.gov/pmc/blobs/64b5/11438016/84289dba4c98/12974_2024_3236_Fig5_HTML.jpg
https://cdn.ncbi.nlm.nih.gov/pmc/blobs/64b5/11438016/006c21a4ed9a/12974_2024_3236_Fig1_HTML.jpg
https://cdn.ncbi.nlm.nih.gov/pmc/blobs/64b5/11438016/f8f55823556a/12974_2024_3236_Fig2_HTML.jpg
https://cdn.ncbi.nlm.nih.gov/pmc/blobs/64b5/11438016/607257e21a97/12974_2024_3236_Fig3_HTML.jpg
https://cdn.ncbi.nlm.nih.gov/pmc/blobs/64b5/11438016/91b08a90a80a/12974_2024_3236_Fig4_HTML.jpg
https://cdn.ncbi.nlm.nih.gov/pmc/blobs/64b5/11438016/84289dba4c98/12974_2024_3236_Fig5_HTML.jpg
https://cdn.ncbi.nlm.nih.gov/pmc/blobs/64b5/11438016/006c21a4ed9a/12974_2024_3236_Fig1_HTML.jpg
https://cdn.ncbi.nlm.nih.gov/pmc/blobs/64b5/11438016/f8f55823556a/12974_2024_3236_Fig2_HTML.jpg
https://cdn.ncbi.nlm.nih.gov/pmc/blobs/64b5/11438016/607257e21a97/12974_2024_3236_Fig3_HTML.jpg
https://cdn.ncbi.nlm.nih.gov/pmc/blobs/64b5/11438016/91b08a90a80a/12974_2024_3236_Fig4_HTML.jpg
https://cdn.ncbi.nlm.nih.gov/pmc/blobs/64b5/11438016/84289dba4c98/12974_2024_3236_Fig5_HTML.jpg

相似文献

1
Cerebrospinal fluid markers of neuroinflammation and coagulation in severe cerebral edema and chronic hydrocephalus after subarachnoid hemorrhage: a prospective study.蛛网膜下腔出血后严重脑水肿和慢性脑积水的神经炎症和凝血脑脊液标志物:一项前瞻性研究。
J Neuroinflammation. 2024 Sep 27;21(1):237. doi: 10.1186/s12974-024-03236-y.
2
Levels of Interleukin-1β, Interleukin-18, and Tumor Necrosis Factor-α in Cerebrospinal Fluid of Aneurysmal Subarachnoid Hemorrhage Patients May Be Predictors of Early Brain Injury and Clinical Prognosis.动脉瘤性蛛网膜下腔出血患者脑脊液中白细胞介素-1β、白细胞介素-18和肿瘤坏死因子-α水平可能是早期脑损伤和临床预后的预测指标。
World Neurosurg. 2018 Mar;111:e362-e373. doi: 10.1016/j.wneu.2017.12.076. Epub 2017 Dec 19.
3
Enhancing Th17 cells drainage through meningeal lymphatic vessels alleviate neuroinflammation after subarachnoid hemorrhage.通过脑膜淋巴管增强 Th17 细胞引流可减轻蛛网膜下腔出血后的神经炎症。
J Neuroinflammation. 2024 Oct 20;21(1):269. doi: 10.1186/s12974-024-03252-y.
4
Cerebrospinal fluid tenascin-C increases preceding the development of chronic shunt-dependent hydrocephalus after subarachnoid hemorrhage.蛛网膜下腔出血后,在慢性分流依赖性脑积水发展之前,脑脊液腱生蛋白-C增加。
Stroke. 2008 May;39(5):1610-2. doi: 10.1161/STROKEAHA.107.505735. Epub 2008 Mar 6.
5
Systemic inflammatory markers of persistent cerebral edema after aneurysmal subarachnoid hemorrhage.动脉瘤性蛛网膜下腔出血后持续性脑水肿的系统性炎症标志物。
J Neuroinflammation. 2022 Aug 4;19(1):199. doi: 10.1186/s12974-022-02564-1.
6
Early Dynamics of Interleukin-6 in Cerebrospinal Fluid after Aneurysmal Subarachnoid Hemorrhage.动脉瘤性蛛网膜下腔出血后脑脊液中白细胞介素-6的早期动态变化
J Neurol Surg A Cent Eur Neurosurg. 2018 Mar;79(2):145-151. doi: 10.1055/s-0037-1604084. Epub 2017 Sep 4.
7
Cerebrospinal fluid ferritin in chronic hydrocephalus after aneurysmal subarachnoid hemorrhage.动脉瘤性蛛网膜下腔出血后慢性脑积水患者的脑脊液铁蛋白
J Neurol. 2006 Sep;253(9):1170-6. doi: 10.1007/s00415-006-0184-1. Epub 2006 Apr 28.
8
Elevated IL-6 and TNF-α Levels in Cerebrospinal Fluid of Subarachnoid Hemorrhage Patients.蛛网膜下腔出血患者脑脊液中白细胞介素-6和肿瘤坏死因子-α水平升高。
Mol Neurobiol. 2016 Jul;53(5):3277-3285. doi: 10.1007/s12035-015-9268-1. Epub 2015 Jun 11.
9
Comparison of cerebrospinal fluid biomarkers between idiopathic normal pressure hydrocephalus and subarachnoid hemorrhage-induced chronic hydrocephalus: a pilot study.特发性正常压力脑积水与蛛网膜下腔出血后慢性脑积水患者脑脊液生物标志物的比较:一项初步研究。
Med Sci Monit. 2012 Dec;18(12):PR19-25. doi: 10.12659/msm.883586.
10
A new perspective on cerebrospinal fluid dynamics after subarachnoid hemorrhage: From normal physiology to pathophysiological changes.蛛网膜下腔出血后脑脊液动力学的新视角:从正常生理学到病理生理学改变。
J Cereb Blood Flow Metab. 2022 Apr;42(4):543-558. doi: 10.1177/0271678X211045748. Epub 2021 Nov 22.

引用本文的文献

1
Prediction of functional outcomes in aneurysmal subarachnoid hemorrhage using pre-/postoperative noncontrast CT within 3 days of admission.入院3天内使用术前/术后非增强CT预测动脉瘤性蛛网膜下腔出血的功能预后
NPJ Digit Med. 2025 Aug 24;8(1):542. doi: 10.1038/s41746-025-01953-z.
2
Relationship between baseline platelet-to-red blood cell distribution width ratio and all-cause mortality in non-traumatic subarachnoid hemorrhage: A retrospective analysis of the MIMIC-IV database.非创伤性蛛网膜下腔出血患者基线血小板与红细胞分布宽度比值与全因死亡率的关系:MIMIC-IV数据库的回顾性分析
PLoS One. 2025 Aug 22;20(8):e0330825. doi: 10.1371/journal.pone.0330825. eCollection 2025.
3

本文引用的文献

1
Increased blood coagulation is associated with poor neurological outcome in aneurysmal subarachnoid hemorrhage.血液凝块增加与动脉瘤性蛛网膜下腔出血的不良神经预后相关。
J Neurol Sci. 2024 Mar 15;458:122943. doi: 10.1016/j.jns.2024.122943. Epub 2024 Feb 23.
2
Single-Cell RNA Sequencing and Spatial Transcriptomics Reveal Pathogenesis of Meningeal Lymphatic Dysfunction after Experimental Subarachnoid Hemorrhage.单细胞 RNA 测序和空间转录组学揭示实验性蛛网膜下腔出血后脑膜淋巴功能障碍的发病机制。
Adv Sci (Weinh). 2023 Jul;10(21):e2301428. doi: 10.1002/advs.202301428. Epub 2023 May 21.
3
Matrix metalloproteinase-9 inhibition prevents aquaporin-4 depolarization-mediated glymphatic dysfunction in Parkinson's disease.
Association between international normalized ratio-to-albumin ratio and mortality in critically ill patients with gastrointestinal bleeding: a retrospective MIMIC-IV database study.
国际标准化比值与白蛋白比值和胃肠道出血重症患者死亡率之间的关联:一项基于MIMIC-IV数据库的回顾性研究
BMC Gastroenterol. 2025 Aug 11;25(1):574. doi: 10.1186/s12876-025-04179-1.
4
White blood cells, monocytes and thrombin time in predicting symptomatic hydrocephalus in patients with aneurysmal subarachnoid hemorrhage.白细胞、单核细胞及凝血酶时间对动脉瘤性蛛网膜下腔出血患者症状性脑积水的预测作用
Front Surg. 2025 Jul 2;12:1598385. doi: 10.3389/fsurg.2025.1598385. eCollection 2025.
5
Astrocyte-microglia crosstalk in subarachnoid hemorrhage: mechanisms and treatments.蛛网膜下腔出血中星形胶质细胞与小胶质细胞的相互作用:机制与治疗
Front Immunol. 2025 Jun 30;16:1547858. doi: 10.3389/fimmu.2025.1547858. eCollection 2025.
6
Risk factors for the development of hydrocephalus in traumatic brain injury: a systematic review and meta-analysis.创伤性脑损伤后发生脑积水的危险因素:系统评价与荟萃分析
Neurosurg Rev. 2025 Jun 21;48(1):522. doi: 10.1007/s10143-025-03611-0.
7
Spatiotemporal dynamic changes of meningeal microenvironment influence meningeal lymphatic function following subarachnoid hemorrhage: from inflammatory response to tissue remodeling.蛛网膜下腔出血后脑膜微环境的时空动态变化影响脑膜淋巴功能:从炎症反应到组织重塑
J Neuroinflammation. 2025 May 16;22(1):131. doi: 10.1186/s12974-025-03460-0.
8
SIRPα modulates microglial efferocytosis and neuroinflammation following experimental subarachnoid hemorrhage via the SHP1/STAT6 axis.信号调节蛋白α(SIRPα)通过SHP1/STAT6轴调节实验性蛛网膜下腔出血后的小胶质细胞吞噬作用和神经炎症。
J Neuroinflammation. 2025 Mar 19;22(1):88. doi: 10.1186/s12974-025-03414-6.
9
Mapping Inflammatory Markers in Cerebrospinal Fluid Following Aneurysmal Subarachnoid Hemorrhage: An Age- and Sex-Matched Analysis.动脉瘤性蛛网膜下腔出血后脑脊液中炎症标志物的映射:一项年龄和性别匹配分析
Int J Mol Sci. 2025 Feb 3;26(3):1302. doi: 10.3390/ijms26031302.
10
Relationship Between Novel Inflammatory Indices and the Incidence of Postoperative Pneumonia After Endovascular Embolization for Aneurysmal Subarachnoid Hemorrhage.新型炎症指标与动脉瘤性蛛网膜下腔出血血管内栓塞术后肺炎发生率的关系
J Inflamm Res. 2025 Jan 16;18:667-679. doi: 10.2147/JIR.S505797. eCollection 2025.
基质金属蛋白酶-9 抑制可预防帕金森病中水通道蛋白-4 去极化介导的糖质分解功能障碍。
J Adv Res. 2024 Feb;56:125-136. doi: 10.1016/j.jare.2023.03.004. Epub 2023 Mar 20.
4
Early Brain Injury After Subarachnoid Hemorrhage: Incidence and Mechanisms.蛛网膜下腔出血后的早期脑损伤:发生率和机制。
Stroke. 2023 May;54(5):1426-1440. doi: 10.1161/STROKEAHA.122.040072. Epub 2023 Mar 3.
5
Role of Inflammatory Processes in Hemorrhagic Stroke.炎症过程在出血性卒中中的作用。
Stroke. 2023 Feb;54(2):605-619. doi: 10.1161/STROKEAHA.122.037155. Epub 2023 Jan 5.
6
Spontaneous subarachnoid haemorrhage.自发性蛛网膜下腔出血。
Lancet. 2022 Sep 10;400(10355):846-862. doi: 10.1016/S0140-6736(22)00938-2. Epub 2022 Aug 16.
7
Posthemorrhagic hydrocephalus associates with elevated inflammation and CSF hypersecretion via activation of choroidal transporters.出血后脑积水通过脉络丛转运体的激活与炎症和 CSF 过度分泌相关。
Fluids Barriers CNS. 2022 Aug 10;19(1):62. doi: 10.1186/s12987-022-00360-w.
8
CCL17 exerts neuroprotection through activation of CCR4/mTORC2 axis in microglia after subarachnoid haemorrhage in rats.在大鼠蛛网膜下腔出血后,CCL17通过激活小胶质细胞中的CCR4/mTORC2轴发挥神经保护作用。
Stroke Vasc Neurol. 2022 Jul 26;8(1):4-16. doi: 10.1136/svn-2022-001659.
9
Clinical Value of Inflammatory Cytokines in Patients with Aneurysmal Subarachnoid Hemorrhage.炎症细胞因子在动脉瘤性蛛网膜下腔出血患者中的临床价值
Clin Interv Aging. 2022 Apr 26;17:615-626. doi: 10.2147/CIA.S362854. eCollection 2022.
10
Mechanisms of neuroinflammation in hydrocephalus after intraventricular hemorrhage: a review.脑室出血后继发脑积水的神经炎症机制:综述。
Fluids Barriers CNS. 2022 Apr 1;19(1):28. doi: 10.1186/s12987-022-00324-0.