Suppr超能文献

富含色氨酸的饮食及其对 Htr7 Tregs 的影响,可减轻脂多糖引起的神经炎症和认知障碍。

Tryptophan-rich diet and its effects on Htr7 Tregs in alleviating neuroinflammation and cognitive impairment induced by lipopolysaccharide.

机构信息

Department of Anesthesiology, The First Medical Center, Chinese PLA General Hospital, Beijing, 100853, China.

Department of Anesthesiology, Beijing Tongren Hospital, Capital Medical University, Beijing, 100730, China.

出版信息

J Neuroinflammation. 2024 Sep 27;21(1):241. doi: 10.1186/s12974-024-03239-9.

Abstract

BACKGROUND

Neuroinflammation is a vital pathogenic mechanism for neurodegenerative diseases such as Alzheimer's, schizophrenia, and age-related cognitive decline. Regulatory T cells (Tregs) exhibit potent anti-inflammatory properties and can modulate neurodegenerative diseases arising from central nervous system inflammatory responses. However, the role of Tregs in neuroinflammation-related cognitive dysfunction remains unclear. It is highly plausible that Htr7 Tregs expressing unique genes associated with the nervous system, including the Htr7 gene encoding the serotonin receptor 5-HT, play a pivotal role.

METHODS

Mice were given a tryptophan-rich diet (with a tryptophan content of 0.6%) or a normal diet (with a tryptophan content of 0.16%). The neuroinflammation-mediated cognitive dysfunction model was established by intracerebroventricular injection of lipopolysaccharide (LPS) in 8-week-old C57BL/6J mice. The activation and infiltration of Tregs were measured using flow cytometry. Primary Tregs were cocultured separately with primary CD8 T cells and primary microglia for in vitro validation of the impact of 5-HT and 5-HT receptor on Tregs. Prior to their transfer into recombination activating gene 1 (Rag1) mice, Tregs were ex vivo transfected with lentivirus to knock down the expression of Htr7.

RESULTS

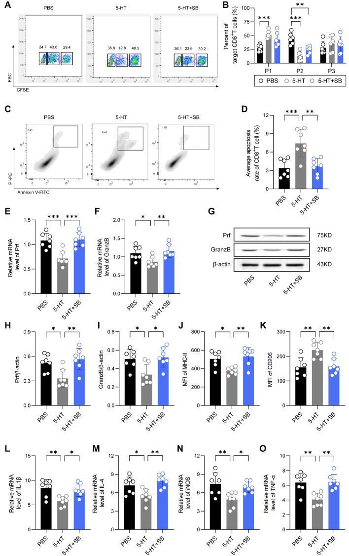
In this study, the tryptophan-rich diet was found to reverse LPS-induced cognitive impairment and reduce the levels of 5-HT in peripheral blood. The tryptophan-rich diet led to increased levels of 5-HT in peripheral blood, which in turn promoted the proliferation and activation of Htr7 Tregs. Additionally, the tryptophan-rich diet was also shown to attenuate LPS-mediated neuroinflammation by activating Htr7 Tregs. Furthermore, 5-HT and 5-HT receptor were found to enhance the immunosuppressive effect of Tregs on CD8 T cells and microglia. In Rag1 mice, Htr7 Tregs were shown to alleviate LPS-induced neuroinflammation and cognitive impairment.

CONCLUSIONS

Our research revealed the ability of Htr7 Tregs to mitigate neuroinflammation and prevent neuronal damage by suppressing the infiltration of CD8 T cells into the brain and excessive activation of microglia, thereby ameliorating LPS-induced cognitive impairment. These insights may offer novel therapeutic targets involving Tregs for neuroinflammation and cognitive impairment.

摘要

背景

神经炎症是阿尔茨海默病、精神分裂症和与年龄相关的认知衰退等神经退行性疾病的重要发病机制。调节性 T 细胞(Tregs)具有强大的抗炎特性,可以调节中枢神经系统炎症反应引起的神经退行性疾病。然而,Tregs 在神经炎症相关认知功能障碍中的作用尚不清楚。很有可能是表达与神经系统相关的独特基因的 Htr7 Tregs 发挥了关键作用,这些基因包括编码 5-羟色胺受体 5-HT 的 Htr7 基因。

方法

将小鼠给予富含色氨酸的饮食(色氨酸含量为 0.6%)或正常饮食(色氨酸含量为 0.16%)。通过侧脑室注射脂多糖(LPS)在 8 周龄 C57BL/6J 小鼠中建立神经炎症介导的认知功能障碍模型。使用流式细胞术测量 Tregs 的激活和浸润。将原代 Tregs 分别与原代 CD8 T 细胞和原代小胶质细胞共培养,以体外验证 5-HT 和 5-HT 受体对 Tregs 的影响。在将 Tregs 转移到重组激活基因 1(Rag1)小鼠之前,通过慢病毒将 Tregs 进行体外转染以敲低 Htr7 的表达。

结果

本研究发现,富含色氨酸的饮食可逆转 LPS 诱导的认知障碍,并降低外周血 5-HT 水平。富含色氨酸的饮食导致外周血 5-HT 水平升高,进而促进 Htr7 Tregs 的增殖和激活。此外,富含色氨酸的饮食还通过激活 Htr7 Tregs 来减轻 LPS 介导的神经炎症。此外,5-HT 和 5-HT 受体增强了 Tregs 对 CD8 T 细胞和小胶质细胞的免疫抑制作用。在 Rag1 小鼠中,Htr7 Tregs 缓解了 LPS 诱导的神经炎症和认知障碍。

结论

我们的研究揭示了 Htr7 Tregs 通过抑制 CD8 T 细胞向大脑浸润和过度激活小胶质细胞来减轻神经炎症和防止神经元损伤,从而改善 LPS 诱导的认知障碍的能力。这些发现为涉及 Tregs 的神经炎症和认知障碍提供了新的治疗靶点。

https://cdn.ncbi.nlm.nih.gov/pmc/blobs/b124/11437714/4f923a0395af/12974_2024_3239_Fig1_HTML.jpg

文献检索

告别复杂PubMed语法,用中文像聊天一样搜索,搜遍4000万医学文献。AI智能推荐,让科研检索更轻松。

立即免费搜索

文件翻译

保留排版,准确专业,支持PDF/Word/PPT等文件格式,支持 12+语言互译。

免费翻译文档

深度研究

AI帮你快速写综述,25分钟生成高质量综述,智能提取关键信息,辅助科研写作。

立即免费体验