• 文献检索
  • 文档翻译
  • 深度研究
  • 学术资讯
  • Suppr Zotero 插件Zotero 插件
  • 邀请有礼
  • 套餐&价格
  • 历史记录
应用&插件
Suppr Zotero 插件Zotero 插件浏览器插件Mac 客户端Windows 客户端微信小程序
定价
高级版会员购买积分包购买API积分包
服务
文献检索文档翻译深度研究API 文档MCP 服务
关于我们
关于 Suppr公司介绍联系我们用户协议隐私条款
关注我们

Suppr 超能文献

核心技术专利:CN118964589B侵权必究
粤ICP备2023148730 号-1Suppr @ 2026

文献检索

告别复杂PubMed语法,用中文像聊天一样搜索,搜遍4000万医学文献。AI智能推荐,让科研检索更轻松。

立即免费搜索

文件翻译

保留排版,准确专业,支持PDF/Word/PPT等文件格式,支持 12+语言互译。

免费翻译文档

深度研究

AI帮你快速写综述,25分钟生成高质量综述,智能提取关键信息,辅助科研写作。

立即免费体验

Sirtuin 1 通过 Forkhead Box Protein O1 介导的脂肪甘油三酯脂肪酶表达抑制山羊乳腺上皮细胞中的脂肪酸合成。

Sirtuin 1 Inhibits Fatty Acid Synthesis through Forkhead Box Protein O1-Mediated Adipose Triglyceride Lipase Expression in Goat Mammary Epithelial Cells.

机构信息

Shaanxi Key Laboratory of Molecular Biology for Agriculture, College of Animal Science and Technology, Northwest A&F University, Yangling, Xianyang 712100, China.

出版信息

Int J Mol Sci. 2024 Sep 14;25(18):9923. doi: 10.3390/ijms25189923.

DOI:10.3390/ijms25189923
PMID:39337411
原文链接:https://pmc.ncbi.nlm.nih.gov/articles/PMC11432623/
Abstract

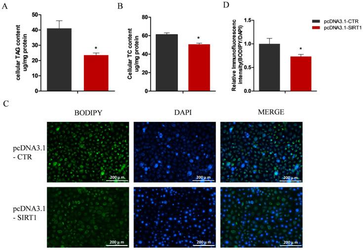
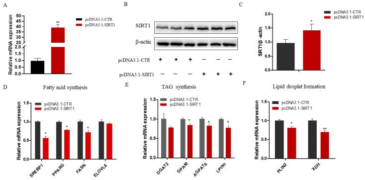
Sirtuin 1 (SIRT1) is a key upstream regulator of lipid metabolism; however, the molecular mechanisms by which SIRT1 regulates milk fat synthesis in dairy goats remain unclear. This study aimed to investigate the regulatory roles of SIRT1 in modulating lipid metabolism in goat mammary epithelial cells (GMECs) and its impact on the adipose triglyceride lipase (ATGL) promoter activity using RNA interference (RNAi) and gene overexpression techniques. The results showed that SIRT1 is significantly upregulated during lactation compared to the dry period. Additionally, SIRT1 knockdown notably increased the expressions of genes related to fatty acid synthesis (SREBP1, SCD1, FASN, ELOVL6), triacylglycerol (TAG) production (DGAT2, AGPAT6), and lipid droplet formation (PLIN2). Consistent with the transcriptional changes, SIRT1 knockdown significantly increased the intracellular contents of TAG and cholesterol and the lipid droplet abundance in the GMECs, while SIRT1 overexpression had the opposite effects. Furthermore, the co-overexpression of SIRT1 and Forkhead box protein O1 (FOXO1) led to a more pronounced increase in ATGL promoter activity, and the ability of SIRT1 to enhance ATGL promoter activity was nearly abolished when the FOXO1 binding sites (FKH1 and FKH2) were mutated, indicating that SIRT1 enhances the transcriptional activity of ATGL via the FKH element in the ATGL promoter. Collectively, our data reveal that SIRT1 enhances the transcriptional activity of ATGL through the FOXO1 binding sites located in the ATGL promoter, thereby regulating lipid metabolism. These findings provide novel insights into the role of SIRT1 in fatty acid metabolism in dairy goats.

摘要

Sirtuin 1(SIRT1)是脂质代谢的关键上游调节剂;然而,SIRT1 调节奶山羊乳脂合成的分子机制尚不清楚。本研究旨在使用 RNA 干扰(RNAi)和基因过表达技术研究 SIRT1 在调节山羊乳腺上皮细胞(GMEC)中脂质代谢及其对脂肪甘油三酯脂肪酶(ATGL)启动子活性的调控作用。结果表明,与干奶期相比,泌乳期 SIRT1 显著上调。此外,SIRT1 敲低显著增加了脂肪酸合成相关基因(SREBP1、SCD1、FASN、ELOVL6)、三酰基甘油(TAG)生成(DGAT2、AGPAT6)和脂滴形成(PLIN2)的表达。与转录变化一致,SIRT1 敲低显著增加了 GMEC 内 TAG 和胆固醇的细胞内含量以及脂滴丰度,而 SIRT1 过表达则产生相反的效果。此外,SIRT1 和 Forkhead box 蛋白 O1(FOXO1)的共过表达导致 ATGL 启动子活性显著增加,并且当 FOXO1 结合位点(FKH1 和 FKH2)发生突变时,SIRT1 增强 ATGL 启动子活性的能力几乎被消除,表明 SIRT1 通过 ATGL 启动子中的 FKH 元件增强 ATGL 的转录活性。总之,我们的数据表明,SIRT1 通过位于 ATGL 启动子中的 FOXO1 结合位点增强 ATGL 的转录活性,从而调节脂质代谢。这些发现为 SIRT1 在奶山羊脂肪酸代谢中的作用提供了新的见解。

https://cdn.ncbi.nlm.nih.gov/pmc/blobs/6d04/11432623/e024e87a6163/ijms-25-09923-g006.jpg
https://cdn.ncbi.nlm.nih.gov/pmc/blobs/6d04/11432623/7de8e11672ad/ijms-25-09923-g001.jpg
https://cdn.ncbi.nlm.nih.gov/pmc/blobs/6d04/11432623/4509b19119a5/ijms-25-09923-g002.jpg
https://cdn.ncbi.nlm.nih.gov/pmc/blobs/6d04/11432623/3ff37826ba3b/ijms-25-09923-g003.jpg
https://cdn.ncbi.nlm.nih.gov/pmc/blobs/6d04/11432623/14cdb2484f0d/ijms-25-09923-g004.jpg
https://cdn.ncbi.nlm.nih.gov/pmc/blobs/6d04/11432623/f631088532c5/ijms-25-09923-g005.jpg
https://cdn.ncbi.nlm.nih.gov/pmc/blobs/6d04/11432623/e024e87a6163/ijms-25-09923-g006.jpg
https://cdn.ncbi.nlm.nih.gov/pmc/blobs/6d04/11432623/7de8e11672ad/ijms-25-09923-g001.jpg
https://cdn.ncbi.nlm.nih.gov/pmc/blobs/6d04/11432623/4509b19119a5/ijms-25-09923-g002.jpg
https://cdn.ncbi.nlm.nih.gov/pmc/blobs/6d04/11432623/3ff37826ba3b/ijms-25-09923-g003.jpg
https://cdn.ncbi.nlm.nih.gov/pmc/blobs/6d04/11432623/14cdb2484f0d/ijms-25-09923-g004.jpg
https://cdn.ncbi.nlm.nih.gov/pmc/blobs/6d04/11432623/f631088532c5/ijms-25-09923-g005.jpg
https://cdn.ncbi.nlm.nih.gov/pmc/blobs/6d04/11432623/e024e87a6163/ijms-25-09923-g006.jpg

相似文献

1
Sirtuin 1 Inhibits Fatty Acid Synthesis through Forkhead Box Protein O1-Mediated Adipose Triglyceride Lipase Expression in Goat Mammary Epithelial Cells.Sirtuin 1 通过 Forkhead Box Protein O1 介导的脂肪甘油三酯脂肪酶表达抑制山羊乳腺上皮细胞中的脂肪酸合成。
Int J Mol Sci. 2024 Sep 14;25(18):9923. doi: 10.3390/ijms25189923.
2
The FoxO1-ATGL axis alters milk lipolysis homeostasis through PI3K/AKT signaling pathway in dairy goat mammary epithelial cells.FoxO1-ATGL 轴通过 PI3K/AKT 信号通路改变奶脂解的动态平衡在山羊乳腺上皮细胞。
J Anim Sci. 2023 Jan 3;101. doi: 10.1093/jas/skad286.
3
FoxO1 Knockdown Promotes Fatty Acid Synthesis via Modulating SREBP1 Activities in the Dairy Goat Mammary Epithelial Cells.FoxO1 敲低通过调节 SREBP1 活性促进奶山羊乳腺上皮细胞脂肪酸合成。
J Agric Food Chem. 2020 Oct 28;68(43):12067-12078. doi: 10.1021/acs.jafc.0c05237. Epub 2020 Oct 15.
4
C/EBPα promotes triacylglycerol synthesis via regulating PPARG promoter activity in goat mammary epithelial cells.C/EBPα 通过调节山羊乳腺上皮细胞中 PPARG 启动子活性促进三酰基甘油合成。
J Anim Sci. 2023 Jan 3;101. doi: 10.1093/jas/skac412.
5
Adipose triglyceride lipase regulates lipid metabolism in dairy goat mammary epithelial cells.脂肪甘油三酯脂肪酶调节奶山羊乳腺上皮细胞的脂质代谢。
Gene. 2015 Jan 1;554(1):125-30. doi: 10.1016/j.gene.2014.10.020. Epub 2014 Oct 11.
6
Goat FADS2 controlling fatty acid metabolism is directly regulated by SREBP1 in mammary epithelial cells.山羊 FADS2 控制脂肪酸代谢,其在乳腺上皮细胞中受 SREBP1 直接调控。
J Anim Sci. 2023 Jan 3;101. doi: 10.1093/jas/skad030.
7
Peroxisome proliferator-activated receptor delta facilitates lipid secretion and catabolism of fatty acids in dairy goat mammary epithelial cells.过氧化物酶体增殖物激活受体δ促进奶山羊乳腺上皮细胞中脂质分泌和脂肪酸分解代谢。
J Dairy Sci. 2017 Jan;100(1):797-806. doi: 10.3168/jds.2016-11647. Epub 2016 Nov 17.
8
Knockdown of PROX1 promotes milk fatty acid synthesis by targeting PPARGC1A in dairy goat mammary gland.在奶山羊乳腺中,敲低PROX1通过靶向PPARGC1A促进乳脂肪酸合成。
Int J Biol Macromol. 2024 May;266(Pt 2):131043. doi: 10.1016/j.ijbiomac.2024.131043. Epub 2024 Mar 20.
9
Overexpression of SREBP1 (sterol regulatory element binding protein 1) promotes de novo fatty acid synthesis and triacylglycerol accumulation in goat mammary epithelial cells.固醇调节元件结合蛋白1(SREBP1)的过表达促进了山羊乳腺上皮细胞中脂肪酸的从头合成和三酰甘油的积累。
J Dairy Sci. 2016 Jan;99(1):783-95. doi: 10.3168/jds.2015-9736. Epub 2015 Nov 18.
10
Insulin-induced gene 1 and 2 isoforms synergistically regulate triacylglycerol accumulation, lipid droplet formation, and lipogenic gene expression in goat mammary epithelial cells.胰岛素诱导基因 1 和 2 同工型协同调节山羊乳腺上皮细胞中三酰基甘油的积累、脂滴形成和脂肪生成基因表达。
J Dairy Sci. 2019 Feb;102(2):1736-1746. doi: 10.3168/jds.2018-15492. Epub 2018 Dec 26.

本文引用的文献

1
Nobiletin alleviates atherosclerosis by inhibiting lipid uptake via the PPARG/CD36 pathway.橙皮素通过PPARG/CD36途径抑制脂质摄取来减轻动脉粥样硬化。
Lipids Health Dis. 2024 Mar 11;23(1):76. doi: 10.1186/s12944-024-02049-5.
2
Maternal Cannabis Use during Lactation and Potential Effects on Human Milk Composition and Production: A Narrative Review.哺乳期母亲使用大麻及其对母乳成分和分泌量的潜在影响:一项叙述性综述
Adv Nutr. 2024 Apr;15(4):100196. doi: 10.1016/j.advnut.2024.100196. Epub 2024 Mar 1.
3
Formononetin promotes fatty acid β-oxidation to treat non-alcoholic steatohepatitis through SIRT1/PGC-1α/PPARα pathway.
芒柄花黄素通过 SIRT1/PGC-1α/PPARα 通路促进脂肪酸 β-氧化治疗非酒精性脂肪性肝炎。
Phytomedicine. 2024 Feb;124:155285. doi: 10.1016/j.phymed.2023.155285. Epub 2023 Dec 16.
4
Biological Role and Related Natural Products of SIRT1 in Nonalcoholic Fatty Liver.SIRT1在非酒精性脂肪性肝病中的生物学作用及相关天然产物
Diabetes Metab Syndr Obes. 2023 Dec 8;16:4043-4064. doi: 10.2147/DMSO.S437865. eCollection 2023.
5
SIRT1/SREBPs-mediated regulation of lipid metabolism.SIRT1/SREBPs 介导的脂质代谢调节。
Pharmacol Res. 2024 Jan;199:107037. doi: 10.1016/j.phrs.2023.107037. Epub 2023 Dec 7.
6
Goat Milk Improves Glucose Metabolism in Type 2 Diabetic Mice and Protects Pancreatic β-Cell Functions.羊奶改善 2 型糖尿病小鼠的葡萄糖代谢并保护胰岛 β 细胞功能。
Mol Nutr Food Res. 2024 Jan;68(1):e2200842. doi: 10.1002/mnfr.202200842. Epub 2023 Nov 21.
7
Altered hepatic lipid droplet morphology and lipid metabolism in fasted Plin2-null mice.禁食 Plin2 基因敲除小鼠肝内脂滴形态和脂代谢的改变。
J Lipid Res. 2023 Dec;64(12):100461. doi: 10.1016/j.jlr.2023.100461. Epub 2023 Oct 14.
8
The FoxO1-ATGL axis alters milk lipolysis homeostasis through PI3K/AKT signaling pathway in dairy goat mammary epithelial cells.FoxO1-ATGL 轴通过 PI3K/AKT 信号通路改变奶脂解的动态平衡在山羊乳腺上皮细胞。
J Anim Sci. 2023 Jan 3;101. doi: 10.1093/jas/skad286.
9
Tetrahydropalmatine ameliorates hepatic steatosis in nonalcoholic fatty liver disease by switching lipid metabolism via AMPK-SREBP-1c-Sirt1 signaling axis.四氢巴马汀通过 AMPK-SREBP-1c-Sirt1 信号轴切换脂质代谢改善非酒精性脂肪性肝病的肝脂肪变性。
Phytomedicine. 2023 Oct;119:155005. doi: 10.1016/j.phymed.2023.155005. Epub 2023 Aug 5.
10
Parallel CRISPR-Cas9 screens identify mechanisms of PLIN2 and lipid droplet regulation.平行 CRISPR-Cas9 筛选鉴定 PLIN2 和脂滴调控的机制。
Dev Cell. 2023 Sep 25;58(18):1782-1800.e10. doi: 10.1016/j.devcel.2023.07.001. Epub 2023 Jul 25.