Suppr超能文献

VEGF,但不是 BDNF,可防止轴突切断诱导的眼外运动神经元中 KCC2 的下调。

VEGF, but Not BDNF, Prevents the Downregulation of KCC2 Induced by Axotomy in Extraocular Motoneurons.

机构信息

Departamento de Fisiología, Facultad de Biología, Universidad de Sevilla, 41012 Sevilla, Spain.

Center for Anatomy and Cell Biology, Division of Anatomy, Medical University Vienna, 1090 Vienna, Austria.

出版信息

Int J Mol Sci. 2024 Sep 14;25(18):9942. doi: 10.3390/ijms25189942.

Abstract

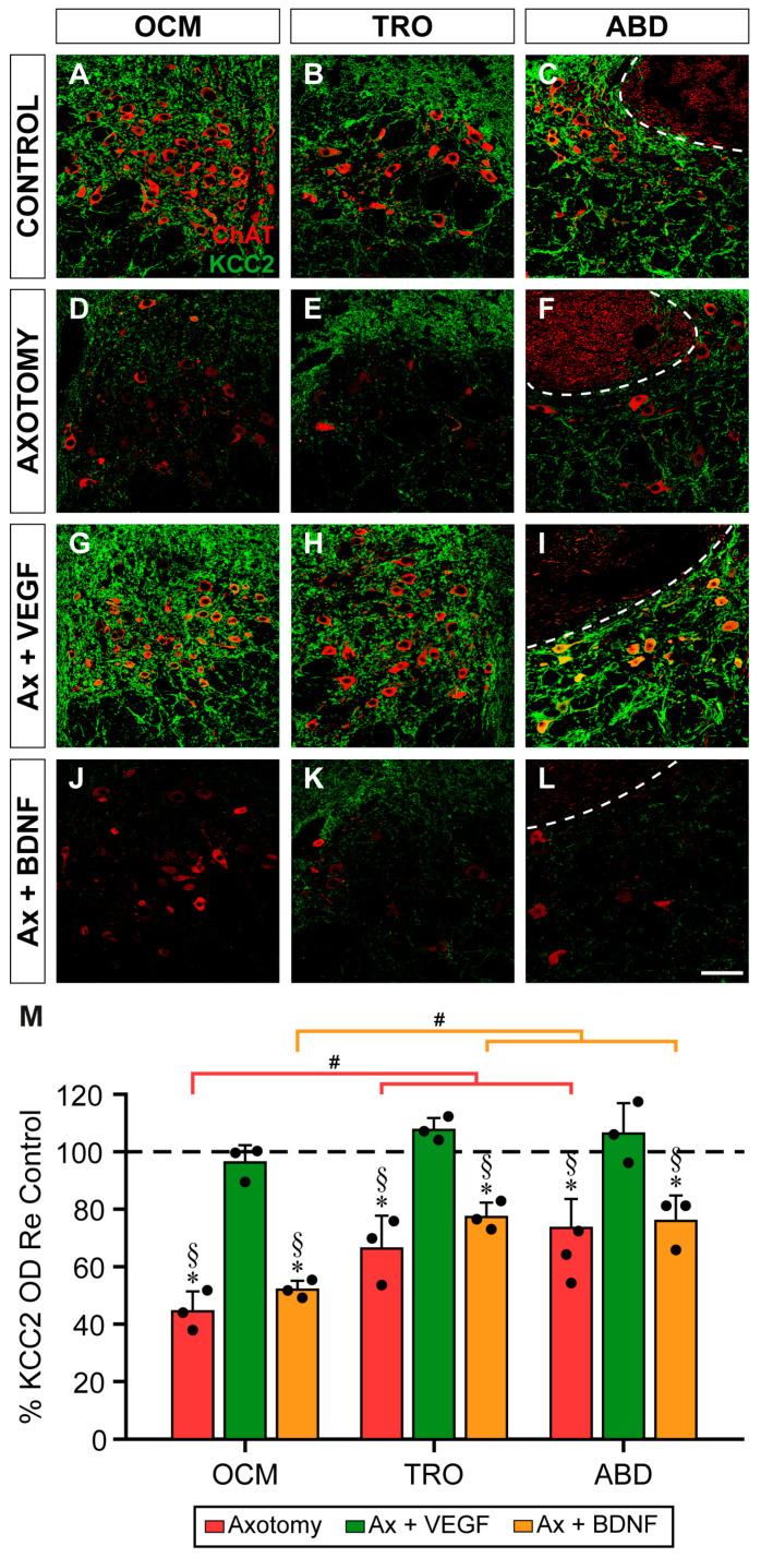
The potassium-chloride cotransporter KCC2 is the main extruder of Cl in neurons. It plays a fundamental role in the activity of the inhibitory neurotransmitters (GABA and glycine) since low levels of KCC2 promote intracellular Cl accumulation, leading to the depolarizing activity of GABA and glycine. The downregulation of this cotransporter occurs in neurological disorders characterized by hyperexcitability, such as epilepsy, neuropathic pain, and spasticity. KCC2 is also downregulated after axotomy. If muscle reinnervation is allowed, the KCC2 levels recover in motoneurons. Therefore, we argued that target-derived neurotrophic factors might be involved in the regulation of KCC2 expression. For this purpose, we performed the axotomy of extraocular motoneurons via the monocular enucleation of adult rats, and a pellet containing either VEGF or BDNF was chronically implanted in the orbit. Double confocal immunofluorescence of choline acetyl-transferase (ChAT) and KCC2 was carried out in the brainstem sections. Axotomy led to a KCC2 decrease in the neuropil and somata of extraocular motoneurons, peaking at 15 days post-lesion, with the exception of the abducens motoneuron somata. VEGF administration prevented the axotomy-induced KCC2 downregulation. By contrast, BDNF either maintained or reduced the KCC2 levels following axotomy, suggesting that BDNF is involved in the axotomy-induced KCC2 downregulation in extraocular motoneurons. The finding that VEGF prevents KCC2 decrease opens up new possibilities for the treatment of neurological disorders coursing with neuronal hyperactivity due to KCC2 downregulation.

摘要

钾氯共转运蛋白 KCC2 是神经元中氯离子的主要外排体。它在抑制性神经递质(GABA 和甘氨酸)的活性中起着至关重要的作用,因为低水平的 KCC2 会促进细胞内氯离子的积累,从而导致 GABA 和甘氨酸的去极化活性。这种共转运蛋白在以过度兴奋为特征的神经紊乱中下调,如癫痫、神经病理性疼痛和痉挛。KCC2 在轴突切断后也会下调。如果允许肌肉再神经支配,运动神经元中的 KCC2 水平会恢复。因此,我们认为靶源性神经营养因子可能参与了 KCC2 表达的调节。为此,我们通过成年大鼠的单眼去眶来进行眼外运动神经元的轴突切断,并在眼眶内长期植入含有 VEGF 或 BDNF 的微球。在脑干切片中进行胆碱乙酰转移酶(ChAT)和 KCC2 的双共聚焦免疫荧光。轴突切断导致眼外运动神经元的神经突和胞体中的 KCC2 减少,在损伤后 15 天达到峰值,除了外展运动神经元的胞体。VEGF 的给予可防止轴突切断引起的 KCC2 下调。相比之下,BDNF 无论是在轴突切断后维持还是降低 KCC2 水平,这表明 BDNF 参与了眼外运动神经元中轴突切断诱导的 KCC2 下调。发现 VEGF 可防止 KCC2 减少为 KCC2 下调引起的神经元过度兴奋的神经紊乱的治疗开辟了新的可能性。

https://cdn.ncbi.nlm.nih.gov/pmc/blobs/1bcc/11432591/63509c0af9eb/ijms-25-09942-g001.jpg

文献检索

告别复杂PubMed语法,用中文像聊天一样搜索,搜遍4000万医学文献。AI智能推荐,让科研检索更轻松。

立即免费搜索

文件翻译

保留排版,准确专业,支持PDF/Word/PPT等文件格式,支持 12+语言互译。

免费翻译文档

深度研究

AI帮你快速写综述,25分钟生成高质量综述,智能提取关键信息,辅助科研写作。

立即免费体验