Suppr超能文献

计算筛选预测黄病毒 3'UTR 基因组中的 microRNA 靶标:一种抗病毒药物开发的方法。

Computational Screening to Predict MicroRNA Targets in the Flavivirus 3' UTR Genome: An Approach for Antiviral Development.

机构信息

Laboratorio de Genómica y Biología Molecular de ARNs, Departamento de Genética y Biología Molecular, Cinvestav, Av. IPN 2508, Mexico City 07360, Mexico.

Laboratorio de Biomedicina Molecular 3, Escuela Nacional de Medicina y Homeopatía, Instituto Politécnico Nacional, Mexico City 07320, Mexico.

出版信息

Int J Mol Sci. 2024 Sep 21;25(18):10135. doi: 10.3390/ijms251810135.

Abstract

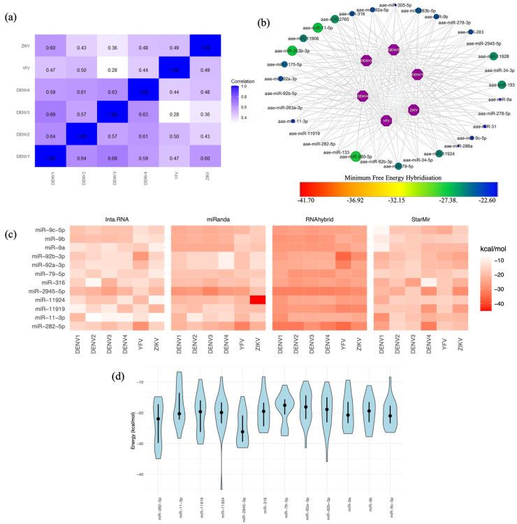
MicroRNAs (miRNAs) are molecules that influence messenger RNA (mRNA) expression levels by binding to the 3' untranslated region (3' UTR) of target genes. Host miRNAs can influence flavivirus replication, either by inducing changes in the host transcriptome or by directly binding to viral genomes. The 3' UTR of the flavivirus genome is a conserved region crucial for viral replication. Cells might exploit this well-preserved region by generating miRNAs that interact with it, ultimately impacting viral replication. Despite significant efforts to identify miRNAs capable of arresting viral replication, the potential of all these miRNAs to interact with the flavivirus 3' UTR is still poorly characterised. In this context, bioinformatic tools have been proposed as a fundamental part of accelerating the discovery of interactions between miRNAs and the 3' UTR of viral genomes. In this study, we performed a computational analysis to reveal potential miRNAs from human and mosquito species that bind to the 3' UTR of flaviviruses. In humans, miR-6842 and miR-661 were found, while in mosquitoes, miR-9-C, miR-2945-5p, miR-11924, miR-282-5p, and miR-79 were identified. These findings open new avenues for studying these miRNAs as antivirals against flavivirus infections.

摘要

微小 RNA(miRNA)是通过与靶基因的 3'非翻译区(3'UTR)结合来影响信使 RNA(mRNA)表达水平的分子。宿主 miRNA 可以通过诱导宿主转录组的变化或直接与病毒基因组结合来影响黄病毒的复制。黄病毒基因组的 3'UTR 是一个对病毒复制至关重要的保守区域。细胞可能会通过生成与它相互作用的 miRNA 来利用这个保存完好的区域,最终影响病毒的复制。尽管人们做出了巨大的努力来识别能够阻止病毒复制的 miRNA,但这些 miRNA 与黄病毒 3'UTR 相互作用的潜力仍未得到充分描述。在这种情况下,生物信息学工具已被提议作为加速 miRNA 与病毒基因组 3'UTR 之间相互作用发现的重要组成部分。在这项研究中,我们进行了计算分析,以揭示与黄病毒 3'UTR 结合的人类和蚊子物种中的潜在 miRNA。在人类中发现了 miR-6842 和 miR-661,而在蚊子中则发现了 miR-9-C、miR-2945-5p、miR-11924、miR-282-5p 和 miR-79。这些发现为研究这些 miRNA 作为抗黄病毒感染的抗病毒药物开辟了新的途径。

https://cdn.ncbi.nlm.nih.gov/pmc/blobs/7ec3/11432202/159038deb776/ijms-25-10135-g001.jpg

文献检索

告别复杂PubMed语法,用中文像聊天一样搜索,搜遍4000万医学文献。AI智能推荐,让科研检索更轻松。

立即免费搜索

文件翻译

保留排版,准确专业,支持PDF/Word/PPT等文件格式,支持 12+语言互译。

免费翻译文档

深度研究

AI帮你快速写综述,25分钟生成高质量综述,智能提取关键信息,辅助科研写作。

立即免费体验