Suppr超能文献

缓解两种应激小鼠模型的焦虑样行为和肠道症状。

Alleviates Anxiety-like Behavior and Intestinal Symptoms in Two Stressed Mouse Models.

机构信息

State Key Laboratory of Microbial Technology, Shandong University, Qingdao 266237, China.

State Key Laboratory of Microbial Resources, Institute of Microbiology, Chinese Academy of Sciences, Beijing 100101, China.

出版信息

Nutrients. 2024 Sep 22;16(18):3209. doi: 10.3390/nu16183209.

Abstract

BACKGROUND/OBJECTIVES: is a widely utilized probiotic, recognized for its significant role in alleviating symptoms associated with gastrointestinal and psychiatric disorders. However, the effectiveness of is strain-specific, and its genetic diversity leads to significant differences in phenotypes among different strains. This study aims to identify potential probiotic strains by comparing the strain-specific characteristics of to better understand their efficacy and mechanisms in alleviating stress-induced anxiety-like behaviors and gastrointestinal symptoms.

METHODS

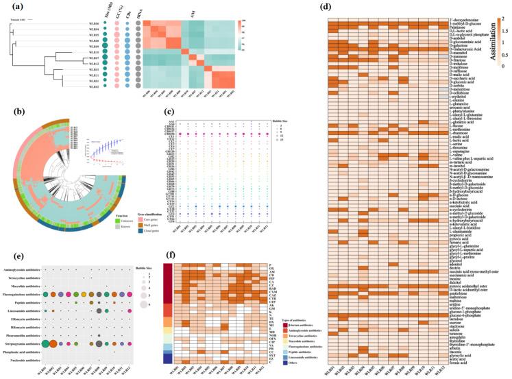
We cultivated 11 strains of from healthy human samples and conducted phenotypic and genomic characterizations. Two strains, WLR01 (=GOLDGUT-LR99) and WLR06, were screened as potential probiotics and were tested for their efficacy in alleviating anxiety-like behavior and intestinal symptoms in mouse models subjected to sleep deprivation (SD) and water avoidance stress (WAS).

RESULTS

The results showed that the selected strains effectively improved mouse behaviors, including cognitive impairment and inflammatory response, as well as improving anxiety and regulating gut microbiota composition. The improvements with WLR01 were associated with the regulation of the NLRP3 inflammasome pathway in the SD model mice and were associated with visceral hypersensitivity and intestinal integrity in the WAS model mice.

CONCLUSIONS

In summary, this study identified the strain WLR01 as having the potential to alleviate anxiety-like behavior and intestinal symptoms through the analysis of genotypes and phenotypes, as well as validation in mouse models, thereby laying the foundation for future clinical applications.

摘要

背景/目的:是一种广泛应用的益生菌,其在缓解胃肠道和精神障碍相关症状方面具有重要作用。然而,的有效性具有菌株特异性,其遗传多样性导致不同菌株之间表型存在显著差异。本研究旨在通过比较 菌株特异性特征来鉴定潜在的益生菌菌株,以更好地了解其缓解应激诱导的焦虑样行为和胃肠道症状的功效和机制。

方法

我们从健康人体样本中培养了 11 株 ,并进行了表型和基因组特征分析。筛选出两个菌株 WLR01(=GOLDGUT-LR99)和 WLR06 作为潜在的益生菌,并在睡眠剥夺(SD)和水回避应激(WAS)模型小鼠中测试其缓解焦虑样行为和肠道症状的功效。

结果

结果表明,所选菌株有效改善了小鼠的行为,包括认知障碍和炎症反应,同时缓解了焦虑并调节了肠道微生物群落组成。WLR01 的改善与 SD 模型小鼠中 NLRP3 炎性体途径的调节有关,与 WAS 模型小鼠中的内脏高敏感性和肠道完整性有关。

结论

总之,本研究通过分析 基因型和表型,并在小鼠模型中进行验证,确定了 菌株 WLR01 具有缓解焦虑样行为和肠道症状的潜力,为未来的临床应用奠定了基础。

https://cdn.ncbi.nlm.nih.gov/pmc/blobs/1486/11434693/195e26f109cc/nutrients-16-03209-g001.jpg

文献检索

告别复杂PubMed语法,用中文像聊天一样搜索,搜遍4000万医学文献。AI智能推荐,让科研检索更轻松。

立即免费搜索

文件翻译

保留排版,准确专业,支持PDF/Word/PPT等文件格式,支持 12+语言互译。

免费翻译文档

深度研究

AI帮你快速写综述,25分钟生成高质量综述,智能提取关键信息,辅助科研写作。

立即免费体验