Suppr超能文献

呈现β峰的新型冠状病毒2型病毒样颗粒疫苗可对小鼠体内的其他变异株提供广泛保护。

Beta Spike-Presenting SARS-CoV-2 Virus-like Particle Vaccine Confers Broad Protection against Other VOCs in Mice.

作者信息

Ullah Irfan, Symmes Kelly, Keita Kadiatou, Zhu Li, Grunst Michael W, Li Wenwei, Mothes Walther, Kumar Priti, Uchil Pradeep D

机构信息

Section of Infectious Diseases, Department of Internal Medicine, Yale University School of Medicine, New Haven, CT 06520, USA.

Department of Microbial Pathogenesis, Yale University School of Medicine, New Haven, CT 06510, USA.

出版信息

Vaccines (Basel). 2024 Sep 2;12(9):1007. doi: 10.3390/vaccines12091007.

Abstract

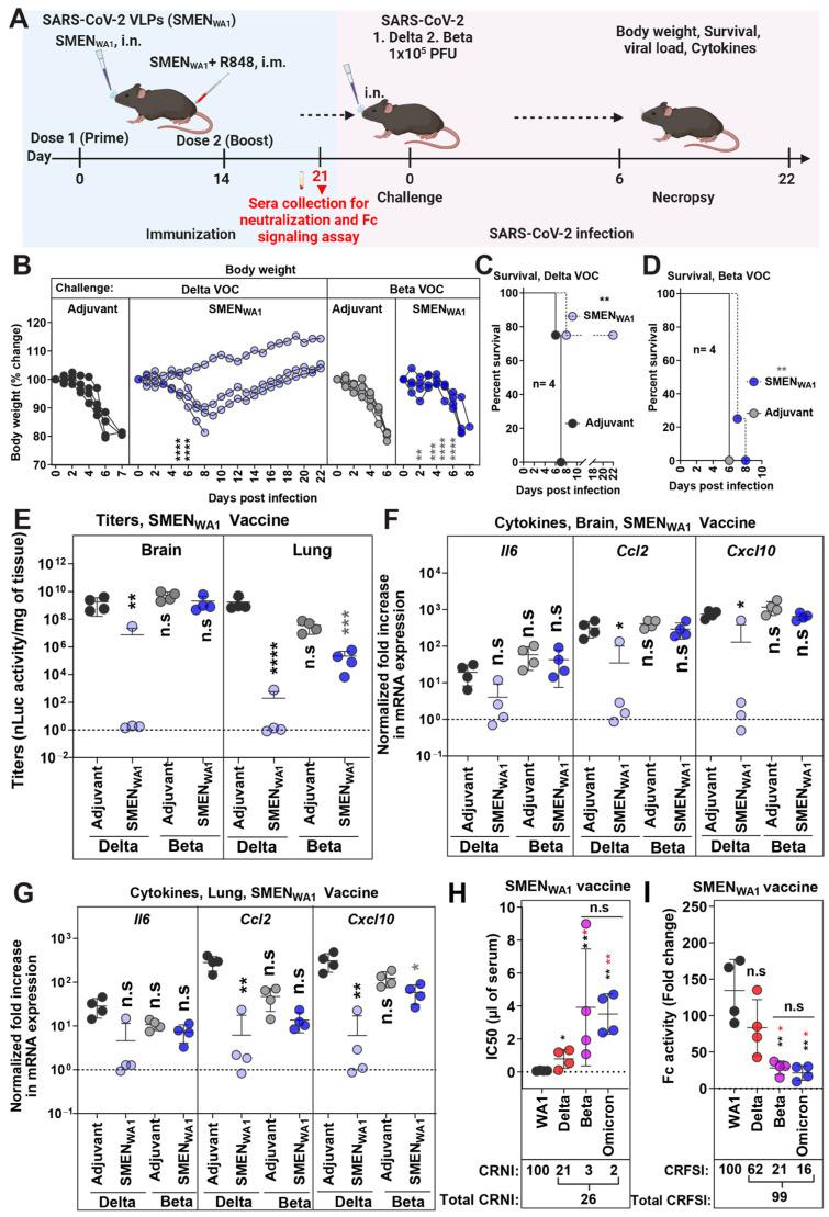
Virus-like particles (VLPs) are non-infectious and serve as promising vaccine platforms because they mimic the membrane-embedded conformations of fusion glycoproteins on native viruses. Here, we employed SARS-CoV-2 VLPs (SMEN) presenting ancestral, Beta, or Omicron spikes to identify the variant spike that elicits potent and cross-protective immune responses in the highly sensitive K18-hACE2 challenge mouse model. A combined intranasal and intramuscular SMEN vaccine regimen generated the most effective immune responses to significantly reduce disease burden. Protection was primarily mediated by antibodies, with minor but distinct contributions from T cells in reducing virus spread and inflammation. Immunization with SMEN carrying ancestral spike resulted in 100, 75, or 0% protection against ancestral, Delta, or Beta variant-induced mortality, respectively. However, SMEN with an Omicron spike provided only limited protection against ancestral (50%), Delta (0%), and Beta (25%) challenges. By contrast, SMEN with Beta spikes offered 100% protection against the variants used in this study. Thus, the Beta variant not only overcame the immunity produced by other variants, but the Beta spike also elicited diverse and effective humoral immune responses. Our findings suggest that leveraging the Beta variant spike protein can enhance SARS-CoV-2 immunity, potentially leading to a more comprehensive vaccine against emerging variants.

摘要

病毒样颗粒(VLPs)无感染性,因其模拟天然病毒上融合糖蛋白的膜嵌入构象,所以是很有前景的疫苗平台。在此,我们使用呈现原始毒株、β变体或奥密克戎毒株刺突蛋白的新冠病毒VLPs(SMEN),在高度敏感的K18-hACE2攻毒小鼠模型中确定能引发强效和交叉保护免疫反应的变体刺突蛋白。鼻内和肌肉内联合接种SMEN疫苗方案产生了最有效的免疫反应,显著减轻了疾病负担。保护作用主要由抗体介导,T细胞在减少病毒传播和炎症方面也有微小但明显的贡献。接种携带原始毒株刺突蛋白的SMEN分别对原始毒株、德尔塔变体或β变体诱导的死亡率提供了100%、75%或0%的保护。然而,携带奥密克戎毒株刺突蛋白的SMEN对原始毒株(50%)、德尔塔变体(0%)和β变体(25%)攻毒仅提供了有限的保护。相比之下,携带β变体刺突蛋白的SMEN对本研究中使用的变体提供了100%的保护。因此,β变体不仅克服了其他变体产生的免疫力,而且β变体刺突蛋白还引发了多样且有效的体液免疫反应。我们的研究结果表明,利用β变体刺突蛋白可以增强新冠病毒免疫力,有可能开发出一种针对新出现变体的更全面的疫苗。

https://cdn.ncbi.nlm.nih.gov/pmc/blobs/94f9/11435481/0efa72b2308a/vaccines-12-01007-g001.jpg

文献检索

告别复杂PubMed语法,用中文像聊天一样搜索,搜遍4000万医学文献。AI智能推荐,让科研检索更轻松。

立即免费搜索

文件翻译

保留排版,准确专业,支持PDF/Word/PPT等文件格式,支持 12+语言互译。

免费翻译文档

深度研究

AI帮你快速写综述,25分钟生成高质量综述,智能提取关键信息,辅助科研写作。

立即免费体验