Suppr超能文献

tsRNA-3043a 通过靶向 FLT1 增强卵巢颗粒细胞的凋亡和衰老,从而导致卵巢早衰。

tsRNA-3043a intensifies apoptosis and senescence of ovarian granulosa cells to drive premature ovarian failure by targeting FLT1.

机构信息

Department of Assisted Reproduction, The First Affiliated Hospital, Jiangxi Medical College, Nanchang University, Nanchang, Jiangxi, China.

Department of Urological Surgery, The Affiliated Hospital of Jiangxi University of Traditional Chinese Medicine, No. 90 Fuzhou Road, Donghu District, Nanchang, 330046, Jiangxi, China.

出版信息

J Mol Histol. 2024 Dec;55(6):1147-1162. doi: 10.1007/s10735-024-10256-8. Epub 2024 Sep 30.

Abstract

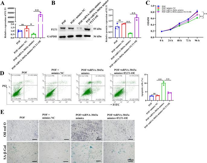
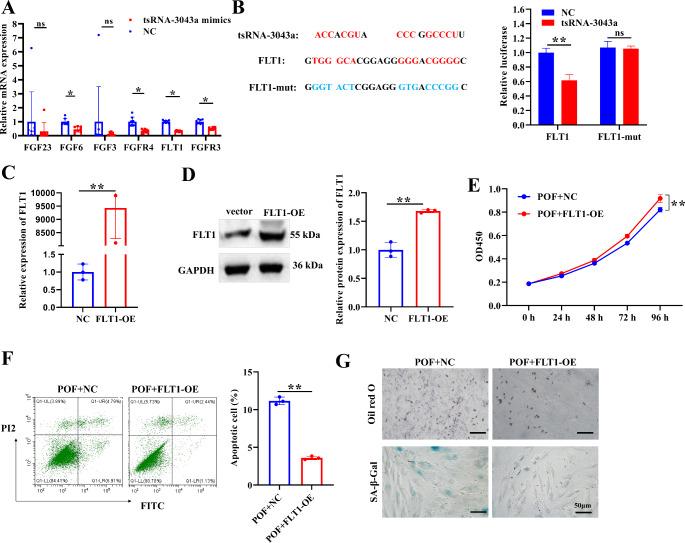
Premature ovarian failure (POF) represents the pathological aging of the ovary. The tRNA-derived small fragments (tsRNAs) play significant roles in diseases; however, whether tsRNAs are involved in POF remains unknown. The cell and mice models of POF were established, and the tsRNAs profile in the ovarian tissues of POF mice was revealed through sequencing. The functions of tsRNA-3043a and its target gene FLT1 in POF cells and mice were detected. POF mice were characterized by a decreased number of normal follicles, ovarian weight, SOD level, and serum contents of E2, LH, and FSH. A total of 81 tsRNAs were aberrantly expressed in the ovarian tissue of POF mice. The expression of tsRNA-3043a was up-regulated in POF mice. tsRNA-3043a mimics inhibited the proliferation and promoted apoptosis, lipid accumulation, and cellular senescence of ovarian granulosa KGN cells, as well as altered the transcriptome. tsRNA-3043a inhibitor had the opposite effect. tsRNA-3043a targets and binds to FLT1. Overexpression of FLT1 protected KGN cells from pathological aging. tsRNA-3043a promotes the progression of POF by inhibiting FLT1 in vitro and in vivo. tsRNA-3043a targets FLT1 and promotes apoptosis and senescence of ovarian granulosa cells, leading to the progression of POF. This study provides a new target for pharmacological intervention in POF.

摘要

卵巢早衰(POF)代表卵巢的病理性衰老。tRNA 衍生的小片段(tsRNAs)在疾病中发挥重要作用;然而,tsRNAs 是否参与 POF 尚不清楚。建立了 POF 的细胞和小鼠模型,并通过测序揭示了 POF 小鼠卵巢组织中的 tsRNAs 图谱。检测了 tsRNA-3043a 和其靶基因 FLT1 在 POF 细胞和小鼠中的功能。POF 小鼠的特征是正常卵泡数量减少、卵巢重量、SOD 水平以及血清中 E2、LH 和 FSH 的含量降低。POF 小鼠卵巢组织中共有 81 个 tsRNAs 表达异常。tsRNA-3043a 在 POF 小鼠中表达上调。tsRNA-3043a 模拟物抑制了卵巢颗粒细胞 KGN 的增殖并促进了凋亡、脂质积累和细胞衰老,同时改变了转录组。tsRNA-3043a 抑制剂则产生相反的效果。tsRNA-3043a 靶向并结合 FLT1。FLT1 的过表达保护 KGN 细胞免受病理性衰老。tsRNA-3043a 通过在体外和体内抑制 FLT1 促进 POF 的进展。tsRNA-3043a 靶向 FLT1 并促进卵巢颗粒细胞的凋亡和衰老,导致 POF 的进展。本研究为 POF 的药物干预提供了一个新的靶点。

https://cdn.ncbi.nlm.nih.gov/pmc/blobs/5cc3/11568010/ff986bde1065/10735_2024_10256_Fig2_HTML.jpg

文献检索

告别复杂PubMed语法,用中文像聊天一样搜索,搜遍4000万医学文献。AI智能推荐,让科研检索更轻松。

立即免费搜索

文件翻译

保留排版,准确专业,支持PDF/Word/PPT等文件格式,支持 12+语言互译。

免费翻译文档

深度研究

AI帮你快速写综述,25分钟生成高质量综述,智能提取关键信息,辅助科研写作。

立即免费体验