• 文献检索
  • 文档翻译
  • 深度研究
  • 学术资讯
  • Suppr Zotero 插件Zotero 插件
  • 邀请有礼
  • 套餐&价格
  • 历史记录
应用&插件
Suppr Zotero 插件Zotero 插件浏览器插件Mac 客户端Windows 客户端微信小程序
定价
高级版会员购买积分包购买API积分包
服务
文献检索文档翻译深度研究API 文档MCP 服务
关于我们
关于 Suppr公司介绍联系我们用户协议隐私条款
关注我们

Suppr 超能文献

核心技术专利:CN118964589B侵权必究
粤ICP备2023148730 号-1Suppr @ 2026

文献检索

告别复杂PubMed语法,用中文像聊天一样搜索,搜遍4000万医学文献。AI智能推荐,让科研检索更轻松。

立即免费搜索

文件翻译

保留排版,准确专业,支持PDF/Word/PPT等文件格式,支持 12+语言互译。

免费翻译文档

深度研究

AI帮你快速写综述,25分钟生成高质量综述,智能提取关键信息,辅助科研写作。

立即免费体验

IL6ST:通过铁死亡管理和治疗结直肠癌的新治疗靶点。

IL6ST: A Novel Therapeutic Target for Managing and Treating Colorectal Cancer Via Ferroptosis.

机构信息

Department of Gastroenterology, Affiliated Hospital of Qingdao University, Qingdao, Shandong, China.

出版信息

Turk J Gastroenterol. 2024 Jun 6;35(9):690-698. doi: 10.5152/tjg.2024.23353.

DOI:10.5152/tjg.2024.23353
PMID:39344518
原文链接:https://pmc.ncbi.nlm.nih.gov/articles/PMC11391227/
Abstract

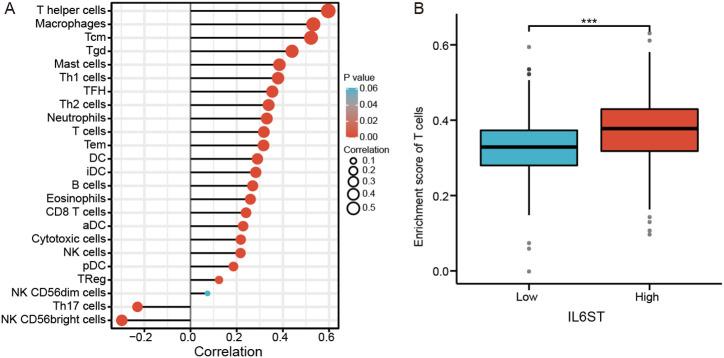
Inflammation is an essential driver of colorectal cancer (CRC). Identifying phenotypes and targets associated with inflammation and cancer may be an effective way to treat CRC. R was used to analyze interleukin 6 cytokine family signal transducer (IL6ST) expression in The Cancer Genome Atlas Colon Adenocarcinoma database. Immunohistochemistry, western blotting, and quantitative PCR were used to detect IL6ST and ferroptosis-related genes expression in our cohort. Receiver operating characteristic curves evaluated the specificity and sensitivity of IL6ST to predict CRC. Cell counting kit-8 investigated cell viability. Mitochondrial morphology, total iron, and reactive oxygen species (ROS) levels were evaluated to assess cell ferroptosis. The correlation of IL6ST and immune cells filtration were also analyzed based on R. IL6ST was significantly upregulated in CRC tissues (P < .05). The specificity and sensitivity of IL6ST for predicting CRC were high (area under the curve (AUC): 0.919, CI: 0.896-0.942). IL6ST was significantly associated with ferroptosis-related genes. IL6ST knockdown decreased SW480 cells viability (knockdown vs. vector, P = .004), promoted the ferroptosis phenotype, and increased iron accumulation (knockdown vs. vector P = .014) and ROS production (knockdown vs. vector P = .005). IL6ST upregulation increased SW620 cells viability (overexpression vs. blank, P = .001), inhibited the ferroptosis phenotype, and decreased iron accumulation (overexpression vs. vector P = 0.006) and ROS production (overexpression vs. vector P = .05). IL6ST increased FTH1 and GPX4 expression and reduced PTGS2, NOX1, and ACSL4 expression (P < .01). Additionally, IL6ST level is linked to immune cell infiltration. A higher enrichment score of T cells was observed in IL6ST up-regulated group. IL6ST inhibits ferroptosis and may be a potential novel therapeutic target in CRC via the modulation of ferroptosis.

摘要

炎症是结直肠癌(CRC)的主要驱动因素。鉴定与炎症和癌症相关的表型和靶点可能是治疗 CRC 的有效方法。使用 R 分析了癌症基因组图谱结肠腺癌数据库中白细胞介素 6 细胞因子家族信号转导物(IL6ST)的表达。免疫组织化学、western blot 和定量 PCR 用于检测我们队列中 IL6ST 和铁死亡相关基因的表达。受试者工作特征曲线评估了 IL6ST 预测 CRC 的特异性和敏感性。细胞计数试剂盒-8 检测细胞活力。评估线粒体形态、总铁和活性氧(ROS)水平以评估细胞铁死亡。还基于 R 分析了 IL6ST 与免疫细胞过滤的相关性。IL6ST 在 CRC 组织中显著上调(P <.05)。IL6ST 预测 CRC 的特异性和敏感性均较高(曲线下面积(AUC):0.919,CI:0.896-0.942)。IL6ST 与铁死亡相关基因显著相关。IL6ST 敲低降低 SW480 细胞活力(敲低与载体,P =.004),促进铁死亡表型,并增加铁积累(敲低与载体 P =.014)和 ROS 产生(敲低与载体 P =.005)。IL6ST 上调增加 SW620 细胞活力(过表达与空白,P =.001),抑制铁死亡表型,并减少铁积累(过表达与载体 P = 0.006)和 ROS 产生(过表达与载体 P =.05)。IL6ST 增加 FTH1 和 GPX4 的表达,降低 PTGS2、NOX1 和 ACSL4 的表达(P <.01)。此外,IL6ST 水平与免疫细胞浸润有关。在 IL6ST 上调组中观察到 T 细胞的富集评分更高。IL6ST 通过调节铁死亡抑制铁死亡,可能成为 CRC 的潜在新治疗靶点。

https://cdn.ncbi.nlm.nih.gov/pmc/blobs/4911/11391227/05ca8563d299/tjg-35-9-690_f004.jpg
https://cdn.ncbi.nlm.nih.gov/pmc/blobs/4911/11391227/dc1491138671/tjg-35-9-690_f001.jpg
https://cdn.ncbi.nlm.nih.gov/pmc/blobs/4911/11391227/f71f8dc86dea/tjg-35-9-690_f002.jpg
https://cdn.ncbi.nlm.nih.gov/pmc/blobs/4911/11391227/bc65819ad40a/tjg-35-9-690_f003.jpg
https://cdn.ncbi.nlm.nih.gov/pmc/blobs/4911/11391227/05ca8563d299/tjg-35-9-690_f004.jpg
https://cdn.ncbi.nlm.nih.gov/pmc/blobs/4911/11391227/dc1491138671/tjg-35-9-690_f001.jpg
https://cdn.ncbi.nlm.nih.gov/pmc/blobs/4911/11391227/f71f8dc86dea/tjg-35-9-690_f002.jpg
https://cdn.ncbi.nlm.nih.gov/pmc/blobs/4911/11391227/bc65819ad40a/tjg-35-9-690_f003.jpg
https://cdn.ncbi.nlm.nih.gov/pmc/blobs/4911/11391227/05ca8563d299/tjg-35-9-690_f004.jpg

相似文献

1
IL6ST: A Novel Therapeutic Target for Managing and Treating Colorectal Cancer Via Ferroptosis.IL6ST:通过铁死亡管理和治疗结直肠癌的新治疗靶点。
Turk J Gastroenterol. 2024 Jun 6;35(9):690-698. doi: 10.5152/tjg.2024.23353.
2
Resibufogenin inhibited colorectal cancer cell growth and tumorigenesis through triggering ferroptosis and ROS production mediated by GPX4 inactivation.瑞舒伐他汀通过触发由 GPX4 失活介导的铁死亡和 ROS 产生来抑制结直肠癌细胞生长和肿瘤发生。
Anat Rec (Hoboken). 2021 Feb;304(2):313-322. doi: 10.1002/ar.24378. Epub 2020 Feb 7.
3
LncRNA OTUD6B-AS1 overexpression promoted GPX4-mediated ferroptosis to suppress radioresistance in colorectal cancer.LncRNA OTUD6B-AS1 过表达促进 GPX4 介导的铁死亡以抑制结直肠癌细胞的放射抵抗。
Clin Transl Oncol. 2023 Nov;25(11):3217-3229. doi: 10.1007/s12094-023-03193-7. Epub 2023 May 15.
4
Auriculasin enhances ROS generation to regulate colorectal cancer cell apoptosis, ferroptosis, oxeiptosis, invasion and colony formation.耳肾氨酸通过增强 ROS 生成来调控结直肠癌细胞凋亡、铁死亡、氧化性细胞死亡、侵袭和集落形成。
Biochem Biophys Res Commun. 2022 Jan 8;587:99-106. doi: 10.1016/j.bbrc.2021.11.101. Epub 2021 Dec 1.
5
Curcumin suppresses colorectal cancer by induction of ferroptosis via regulation of p53 and solute carrier family 7 member 11/glutathione/glutathione peroxidase 4 signaling axis.姜黄素通过调节 p53 和溶质载体家族 7 成员 11/谷胱甘肽/谷胱甘肽过氧化物酶 4 信号轴诱导铁死亡来抑制结直肠癌。
Phytother Res. 2024 Aug;38(8):3954-3972. doi: 10.1002/ptr.8258. Epub 2024 Jun 4.
6
[High expression of fragile X mental retardation protein inhibits ferroptosis of colorectal tumor cells by activating the RAS/MAPK signaling pathway].[脆性X智力低下蛋白的高表达通过激活RAS/MAPK信号通路抑制结直肠肿瘤细胞的铁死亡]
Nan Fang Yi Ke Da Xue Xue Bao. 2024 May 20;44(5):885-893. doi: 10.12122/j.issn.1673-4254.2024.05.10.
7
Apatinib Promotes Ferroptosis in Colorectal Cancer Cells by Targeting ELOVL6/ACSL4 Signaling.阿帕替尼通过靶向ELOVL6/ACSL4信号通路促进结肠癌细胞的铁死亡。
Cancer Manag Res. 2021 Feb 11;13:1333-1342. doi: 10.2147/CMAR.S274631. eCollection 2021.
8
[MACC1 knockdown enhances RSL3-induced ferroptosis in human colorectal cancer cells by inhibiting GPX4 expression].[MACC1基因敲低通过抑制GPX4表达增强RSL3诱导的人结肠癌细胞铁死亡]
Nan Fang Yi Ke Da Xue Xue Bao. 2024 Jan 20;44(1):173-178. doi: 10.12122/j.issn.1673-4254.2024.01.20.
9
Inhibition of SRSF9 enhances the sensitivity of colorectal cancer to erastin-induced ferroptosis by reducing glutathione peroxidase 4 expression.抑制 SRSF9 通过降低谷胱甘肽过氧化物酶 4 的表达增强结直肠癌细胞对 erastin 诱导的铁死亡敏感性。
Int J Biochem Cell Biol. 2021 May;134:105948. doi: 10.1016/j.biocel.2021.105948. Epub 2021 Feb 17.
10
[Sanguinarine induces ferroptosis of colorectal cancer cells by upregulating STUB1 and downregulating GPX4].[血根碱通过上调STUB1和下调GPX4诱导结肠癌细胞铁死亡]
Nan Fang Yi Ke Da Xue Xue Bao. 2024 Aug 20;44(8):1537-1544. doi: 10.12122/j.issn.1673-4254.2024.08.12.

引用本文的文献

1
YEATS2 promotes malignant phenotypes of esophageal squamous cell carcinoma via H3K27ac activated-IL6ST.YEATS2通过H3K27ac激活的IL6ST促进食管鳞状细胞癌的恶性表型。
Front Cell Dev Biol. 2025 Feb 18;13:1497290. doi: 10.3389/fcell.2025.1497290. eCollection 2025.
2
Matrine Alleviates Oxidative Stress and Inflammation in Colon Cancer by Activating the Nrf2 Pathway.苦参碱通过激活Nrf2信号通路减轻结肠癌中的氧化应激和炎症反应。
Turk J Gastroenterol. 2025 Jan 27;36(9):563-572. doi: 10.5152/tjg.2025.24438.
3
Construction of a prognostic signature based on T-helper 17 cells differentiation-related genes for predicting survival and tumor microenvironment in head and neck squamous cell carcinoma.

本文引用的文献

1
Recurrence and Postoperative Death in Patients with Colorectal Cancer: A New Perspective via Semi-competing Risk Framework.结直肠癌患者的复发和术后死亡:半竞争风险框架的新视角。
Turk J Gastroenterol. 2023 Jul;34(7):736-746. doi: 10.5152/tjg.2023.22540.
2
Targeting ferroptosis to treat colorectal cancer.靶向铁死亡治疗结直肠癌。
Trends Cell Biol. 2023 Mar;33(3):185-188. doi: 10.1016/j.tcb.2022.11.003. Epub 2022 Dec 3.
3
Low ferroptosis score predicts chemotherapy responsiveness and immune-activation in colorectal cancer.
基于辅助性T细胞17分化相关基因构建预测头颈部鳞状细胞癌生存及肿瘤微环境的预后特征。
Medicine (Baltimore). 2025 Jan 24;104(4):e41273. doi: 10.1097/MD.0000000000041273.
低铁死亡评分可预测结直肠癌的化疗反应和免疫激活。
Cancer Med. 2023 Jan;12(2):2033-2045. doi: 10.1002/cam4.4956. Epub 2022 Jul 19.
4
Integrated Analysis of a Ferroptosis-Related LncRNA Signature for Evaluating the Prognosis of Patients with Colorectal Cancer.基于铁死亡相关长链非编码 RNA signature 的综合分析评估结直肠癌患者的预后
Genes (Basel). 2022 Jun 19;13(6):1094. doi: 10.3390/genes13061094.
5
Cancer treatment and survivorship statistics, 2022.2022 年癌症治疗和生存统计。
CA Cancer J Clin. 2022 Sep;72(5):409-436. doi: 10.3322/caac.21731. Epub 2022 Jun 23.
6
Ginsenoside Rh4 Inhibits Colorectal Cancer Cell Proliferation by Inducing Ferroptosis via Autophagy Activation.人参皂苷Rh4通过激活自噬诱导铁死亡来抑制结肠癌细胞增殖。
Evid Based Complement Alternat Med. 2022 May 29;2022:6177553. doi: 10.1155/2022/6177553. eCollection 2022.
7
Ferroptosis in cancer and cancer immunotherapy.铁死亡在癌症和癌症免疫治疗中的作用。
Cancer Commun (Lond). 2022 Feb;42(2):88-116. doi: 10.1002/cac2.12250.
8
Cetuximab promotes RSL3-induced ferroptosis by suppressing the Nrf2/HO-1 signalling pathway in KRAS mutant colorectal cancer.西妥昔单抗通过抑制 Nrf2/HO-1 信号通路促进 RSL3 诱导的 KRAS 突变型结直肠癌细胞铁死亡。
Cell Death Dis. 2021 Nov 13;12(11):1079. doi: 10.1038/s41419-021-04367-3.
9
Emerging Pathological Engagement of Ferroptosis in Gut Diseases.铁死亡在肠道疾病中的新病理作用。
Oxid Med Cell Longev. 2021 Oct 25;2021:4246255. doi: 10.1155/2021/4246255. eCollection 2021.
10
Elesclomol induces copper-dependent ferroptosis in colorectal cancer cells via degradation of ATP7A.埃斯克洛莫尔通过降解 ATP7A 诱导结直肠癌细胞发生铜依赖性铁死亡。
Mol Oncol. 2021 Dec;15(12):3527-3544. doi: 10.1002/1878-0261.13079. Epub 2021 Sep 15.