Suppr超能文献

SLC25A19 通过调节 p53 驱动结直肠癌的进展。

SLC25A19 drives colorectal cancer progression by regulating p53.

机构信息

Department of General Surgery, Qilu Hospital, Shandong University, Jinan, Shandong, China.

Advanced Medical Research Institute, School of Medicine, Shandong University, Jinan, Shandong, China.

出版信息

Cancer Med. 2024 Sep;13(18):e70253. doi: 10.1002/cam4.70253.

Abstract

BACKGROUND

Investigating the molecular mechanism of colorectal cancer (CRC), a common lethal malignancies worldwide, is of great clinical significance. Solute carrier family 25 member 19 (SLC25A19) is a member of the solute carrier family that contribute to cellular functions, including tumor biology. Recently, many studies have attention on uncovering the relationship of SLC25A19 with malignant cancers, but its precise involvement in the regulation of CRC has not been thoroughly understood. This study sought to uncover the role and mechanism of SLC25A19 in CRC development.

METHODS

The GEPIA database and immunohistochemical staining were utilized to detect the expression of SLC25A19 in CRC tissues. The functional influences of SLC25A19 on CRC cell phenotypes were evaluated through a series of assays including celigo cell count, colony formation, CCK-8, flow cytometry, wound healing, and transwell assays following knocking down SLC25A19. Subsequently, the xenograft tumor model was constructed to evaluate the effect of SLC25A19 on tumor growth in vivo. The underlying mechanisms of SLC25A19 silencing were investigated using the human phospho-kinase array.

RESULTS

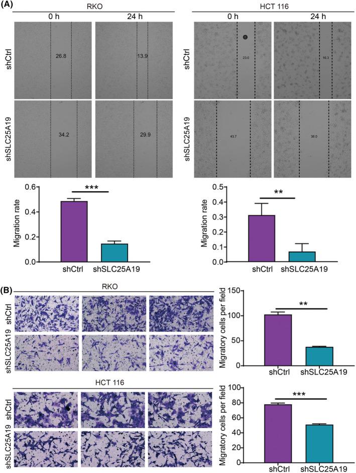
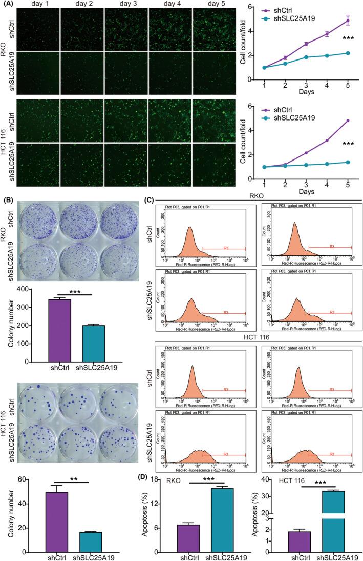
This study demonstrated the upregulation of SLC25A19 in CRC and its significant correlation with unfavorable prognosis in CRC patients. Suppression of SLC25A19 resulted in significant inhibition of cell proliferation, colony formation, and cell migration, alongside a boost in cell apoptosis. In vivo experiments revealed that silenced SLC25A19 displayed reduced growth rates and formed smaller xenografts. Mechanistically, the p53 pathway was found to be upregulated by SLC25A19 knockdown and mediated the function of SLC25A19.

CONCLUSIONS

Consequently, SLC25A19 was identified as a novel molecule with key regulatory ability in CRC development.

摘要

背景

研究导致全世界常见致死性恶性肿瘤——结直肠癌(CRC)的分子机制具有重要的临床意义。溶质载体家族 25 成员 19(SLC25A19)是溶质载体家族的成员之一,有助于细胞功能,包括肿瘤生物学。最近,许多研究都在关注 SLC25A19 与恶性肿瘤的关系,但它在调节 CRC 中的精确作用尚未被充分理解。本研究旨在揭示 SLC25A19 在 CRC 发展中的作用和机制。

方法

利用 GEPIA 数据库和免疫组织化学染色检测 SLC25A19 在 CRC 组织中的表达。通过一系列实验,包括 celigo 细胞计数、集落形成、CCK-8、流式细胞术、划痕愈合和 Transwell 实验,评估 SLC25A19 对 CRC 细胞表型的功能影响,敲低 SLC25A19 后。随后,构建异种移植肿瘤模型,评估 SLC25A19 对体内肿瘤生长的影响。利用人磷酸激酶阵列研究 SLC25A19 沉默的潜在机制。

结果

本研究表明 SLC25A19 在 CRC 中上调,并与 CRC 患者的不良预后显著相关。SLC25A19 抑制导致细胞增殖、集落形成和细胞迁移显著抑制,同时细胞凋亡增加。体内实验表明,沉默 SLC25A19 显示出较低的生长速度和形成较小的异种移植物。机制上,发现 SLC25A19 敲低可上调 p53 通路,并介导 SLC25A19 的功能。

结论

因此,SLC25A19 被鉴定为一种在 CRC 发展中具有关键调节能力的新型分子。

https://cdn.ncbi.nlm.nih.gov/pmc/blobs/6ce5/11440145/6fd459dcfef7/CAM4-13-e70253-g004.jpg

文献检索

告别复杂PubMed语法,用中文像聊天一样搜索,搜遍4000万医学文献。AI智能推荐,让科研检索更轻松。

立即免费搜索

文件翻译

保留排版,准确专业,支持PDF/Word/PPT等文件格式,支持 12+语言互译。

免费翻译文档

深度研究

AI帮你快速写综述,25分钟生成高质量综述,智能提取关键信息,辅助科研写作。

立即免费体验