Suppr超能文献

新生小鼠阿片类药物戒断期间的超声发声(USV)音节特征以及κ阿片受体成分对雌性小鼠USV排放增加的影响。

The ultrasonic vocalization (USV) syllable profile during neonatal opioid withdrawal and a kappa opioid receptor component to increased USV emissions in female mice.

作者信息

Wingfield Kelly K, Misic Teodora, Jain Kaahini, McDermott Carly S, Abney Nalia M, Richardson Kayla T, Rubman Mia B, Beierle Jacob A, Miracle Sophia A, Sandago Emma J, Baskin Britahny M, Lynch William B, Borrelli Kristyn N, Yao Emily J, Wachman Elisha M, Bryant Camron D

机构信息

Laboratory of Addiction Genetics, Center for Drug Discovery, Department of Pharmaceutical Sciences, Northeastern University, 140 The Fenway, Boston, MA, USA.

T32 Biomolecular Pharmacology Training Program, Boston University Chobanian & Avedisian School of Medicine, Boston, MA, USA.

出版信息

Psychopharmacology (Berl). 2025 Feb;242(2):427-447. doi: 10.1007/s00213-024-06694-7. Epub 2024 Sep 30.

Abstract

RATIONALE

Opioid use during pregnancy can lead to negative infant health outcomes, including neonatal opioid withdrawal syndrome (NOWS). NOWS comprises gastrointestinal, autonomic nervous system, and neurological dysfunction that manifest during spontaneous withdrawal. Variability in NOWS severity necessitates a more individualized treatment approach. Ultrasonic vocalizations (USVs) in neonatal mice are emitted in isolation as a stress response and are increased during opioid withdrawal, thus modeling a negative affective state that can be utilized to test new treatments.

OBJECTIVES

We sought to identify the behavioral and USV profile, brainstem transcriptomic adaptations, and role of kappa opioid receptors in USVs during neonatal opioid withdrawal.

METHODS

We employed a third trimester-approximate opioid exposure model, where neonatal inbred FVB/NJ pups were injected twice-daily with morphine (10mg/kg, s.c.) or saline (0.9%, 20 ul/g, s.c.) from postnatal day(P) 1 to P14. This protocol induces reduced weight gain, hypothermia, thermal hyperalgesia, and increased USVs during spontaneous morphine withdrawal.

RESULTS

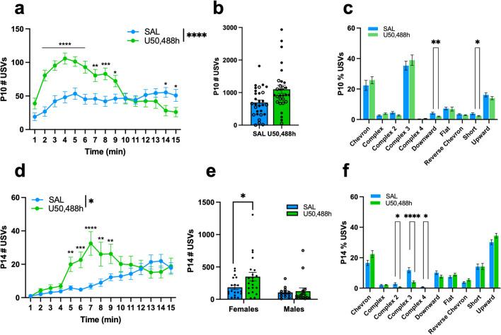
On P14, there were increased USV emissions and altered USV syllables during withdrawal, including an increase in Complex 3 syllables in FVB/NJ females (but not males). Brainstem bulk mRNA sequencing revealed an upregulation of the kappa opioid receptor (Oprk1), which contributes to withdrawal-induced dysphoria. The kappa opioid receptor (KOR) antagonist, nor-BNI (30 mg/kg, s.c.), significantly reduced USVs in FVB/NJ females, but not males during spontaneous morphine withdrawal. Furthermore, the KOR agonist, U50,488h (0.625 mg/kg, s.c.), was sufficient to increase USVs on P10 (both sexes) and P14 (females only) in FVB/NJ mice.

CONCLUSIONS

We identified an elevated USV syllable, Complex 3, and a female-specific recruitment of the dynorphin/KOR system in increased USVs associated with neonatal opioid withdrawal severity.

摘要

原理

孕期使用阿片类药物会导致不良的婴儿健康后果,包括新生儿阿片类药物戒断综合征(NOWS)。NOWS包括在自然戒断期间出现的胃肠道、自主神经系统和神经功能障碍。NOWS严重程度的差异需要更个体化的治疗方法。新生小鼠的超声发声(USV)作为一种应激反应单独发出,并且在阿片类药物戒断期间增加,从而模拟一种可用于测试新治疗方法的负面情绪状态。

目的

我们试图确定新生儿阿片类药物戒断期间的行为和USV特征、脑干转录组适应性以及κ阿片受体在USV中的作用。

方法

我们采用了一种接近孕晚期的阿片类药物暴露模型,从出生后第(P)1天到P14,每天给新生的近交FVB/NJ幼崽皮下注射两次吗啡(10mg/kg)或生理盐水(0.9%,20μl/g)。该方案会导致体重增加减少、体温过低、热痛觉过敏,并在吗啡自然戒断期间增加USV。

结果

在P14时,戒断期间USV发出增加且音节改变,包括FVB/NJ雌性(而非雄性)中复杂3音节增加。脑干大量mRNA测序显示κ阿片受体(Oprk1)上调,这导致戒断引起的烦躁不安。κ阿片受体(KOR)拮抗剂nor-BNI(30mg/kg,皮下注射)在吗啡自然戒断期间显著减少了FVB/NJ雌性的USV,但对雄性无效。此外,KOR激动剂U50,488h(0.625mg/kg,皮下注射)足以在FVB/NJ小鼠的P10(雌雄均有)和P14(仅雌性)时增加USV。

结论

我们确定了一种升高的USV音节,即复杂3,以及强啡肽/KOR系统在与新生儿阿片类药物戒断严重程度相关的USV增加中的雌性特异性募集。

https://cdn.ncbi.nlm.nih.gov/pmc/blobs/4a44/11775077/919730d6d702/213_2024_6694_Fig1_HTML.jpg

文献检索

告别复杂PubMed语法,用中文像聊天一样搜索,搜遍4000万医学文献。AI智能推荐,让科研检索更轻松。

立即免费搜索

文件翻译

保留排版,准确专业,支持PDF/Word/PPT等文件格式,支持 12+语言互译。

免费翻译文档

深度研究

AI帮你快速写综述,25分钟生成高质量综述,智能提取关键信息,辅助科研写作。

立即免费体验