Suppr超能文献

伤害感受器初级纤毛有助于机械性痛觉阈值和炎症性及神经性疼痛。

The Nociceptor Primary Cilium Contributes to Mechanical Nociceptive Threshold and Inflammatory and Neuropathic Pain.

机构信息

Deparment of Biomedical Sciences, College of Osteopathic Medicine, University of New England, Biddeford, Maine 04005.

Center for Excellence in the Neurosciences, University of New England, Biddeford, Maine 04005.

出版信息

J Neurosci. 2024 Nov 20;44(47):e1265242024. doi: 10.1523/JNEUROSCI.1265-24.2024.

Abstract

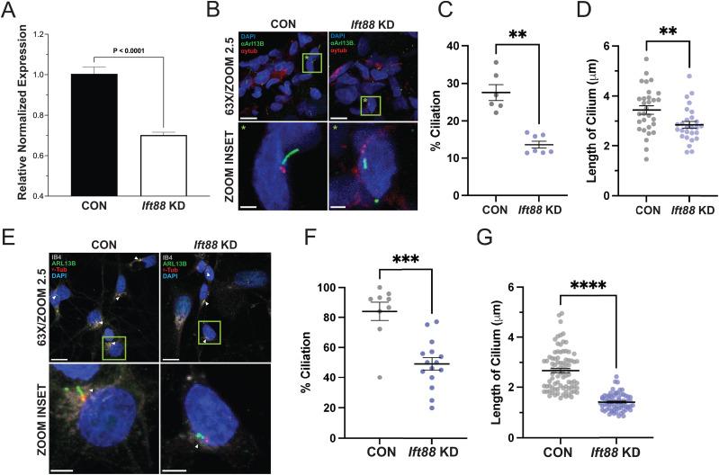
The primary cilium, a single microtubule-based organelle protruding from the cell surface and critical for neural development, also functions in adult neurons. While some dorsal root ganglion neurons elaborate a primary cilium, whether it is expressed by and functional in nociceptors is unknown. Recent studies have shown the role of Hedgehog, whose canonical signaling is primary cilium dependent, in nociceptor sensitization. We establish the presence of primary cilia in soma of rat nociceptors, where they contribute to mechanical threshold, prostaglandin E (PGE)-induced hyperalgesia, and chemotherapy-induced neuropathic pain (CIPN). Intrathecal administration of siRNA targeting , a primary cilium-specific intraflagellar transport (IFT) protein required for ciliary integrity, resulted in attenuation of mRNA and nociceptor primary cilia. Attenuation of primary cilia was associated with an increase in mechanical nociceptive threshold in vivo and decrease in nociceptor excitability in vitro, abrogation of hyperalgesia, and nociceptor sensitization induced by both a prototypical pronociceptive inflammatory mediator PGE and paclitaxel CIPN, in a sex-specific fashion. siRNA targeting , another IFT protein, and knockdown of NompB, the ortholog, also abrogated CIPN and reduced baseline mechanosensitivity, respectively, providing independent confirmation for primary cilia control of nociceptor function. Hedgehog-induced hyperalgesia is attenuated by siRNA, supporting the role for primary cilia in Hedgehog-induced hyperalgesia. Attenuation of CIPN by cyclopamine (intradermal and intraganglion), which inhibits Hedgehog signaling, supports the role of Hedgehog in CIPN. Our findings support the role of the nociceptor primary cilium in control of mechanical nociceptive threshold and inflammatory and neuropathic pain, the latter Hedgehog-dependent.

摘要

初级纤毛是一种从细胞表面突出的单一微管细胞器,对神经发育至关重要,也在成年神经元中发挥作用。虽然一些背根神经节神经元形成初级纤毛,但它们是否在伤害感受器中表达和发挥功能尚不清楚。最近的研究表明,Hedgehog 的作用,其经典信号依赖于初级纤毛,在伤害感受器敏化中起作用。我们在大鼠伤害感受器的体中建立了初级纤毛的存在,它们有助于机械阈值、前列腺素 E(PGE)诱导的痛觉过敏和化疗诱导的神经性疼痛(CIPN)。鞘内给予靶向 的 siRNA,一种用于纤毛完整性的初级纤毛特异性内纤毛运输(IFT)蛋白,导致 mRNA 和伤害感受器初级纤毛的衰减。初级纤毛的衰减与体内机械性疼痛阈值的增加和体外伤害感受器兴奋性的降低相关,与由典型的促伤害性炎症介质 PGE 和紫杉醇 CIPN 诱导的痛觉过敏和伤害感受器敏化相关,且具有性别特异性。靶向另一种 IFT 蛋白 的 siRNA 和击倒 NompB 的 siRNA,也分别消除了 CIPN 和降低了基线机械敏感性,分别为伤害感受器功能的初级纤毛控制提供了独立的确认。Hedgehog 诱导的痛觉过敏被 siRNA 减弱,支持初级纤毛在 Hedgehog 诱导的痛觉过敏中的作用。环巴胺(皮内和神经节内)抑制 Hedgehog 信号的抑制作用减弱了 CIPN,支持 Hedgehog 在 CIPN 中的作用。我们的发现支持伤害感受器初级纤毛在控制机械性疼痛阈值和炎症性和神经性疼痛中的作用,后者依赖于 Hedgehog。

https://cdn.ncbi.nlm.nih.gov/pmc/blobs/b69c/11580782/17fa3ba1c59a/jneuro-44-e1265242024-g001.jpg

文献检索

告别复杂PubMed语法,用中文像聊天一样搜索,搜遍4000万医学文献。AI智能推荐,让科研检索更轻松。

立即免费搜索

文件翻译

保留排版,准确专业,支持PDF/Word/PPT等文件格式,支持 12+语言互译。

免费翻译文档

深度研究

AI帮你快速写综述,25分钟生成高质量综述,智能提取关键信息,辅助科研写作。

立即免费体验