Suppr超能文献

p21 通过 CDK4 和 Rb 调控细胞外基质成分的表达,促进肺纤维化。

p21 regulates expression of ECM components and promotes pulmonary fibrosis via CDK4 and Rb.

机构信息

Department of Molecular Cell Biology, The Weizmann Institute of Science, 7610001, Rehovot, Israel.

出版信息

EMBO J. 2024 Nov;43(22):5360-5380. doi: 10.1038/s44318-024-00246-7. Epub 2024 Sep 30.

Abstract

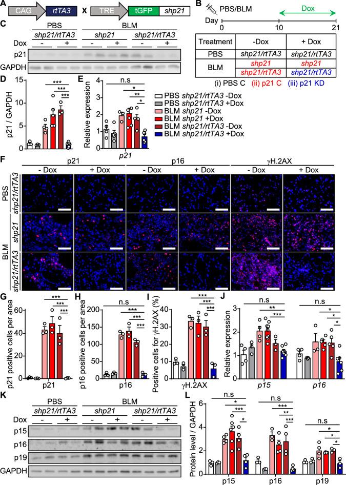
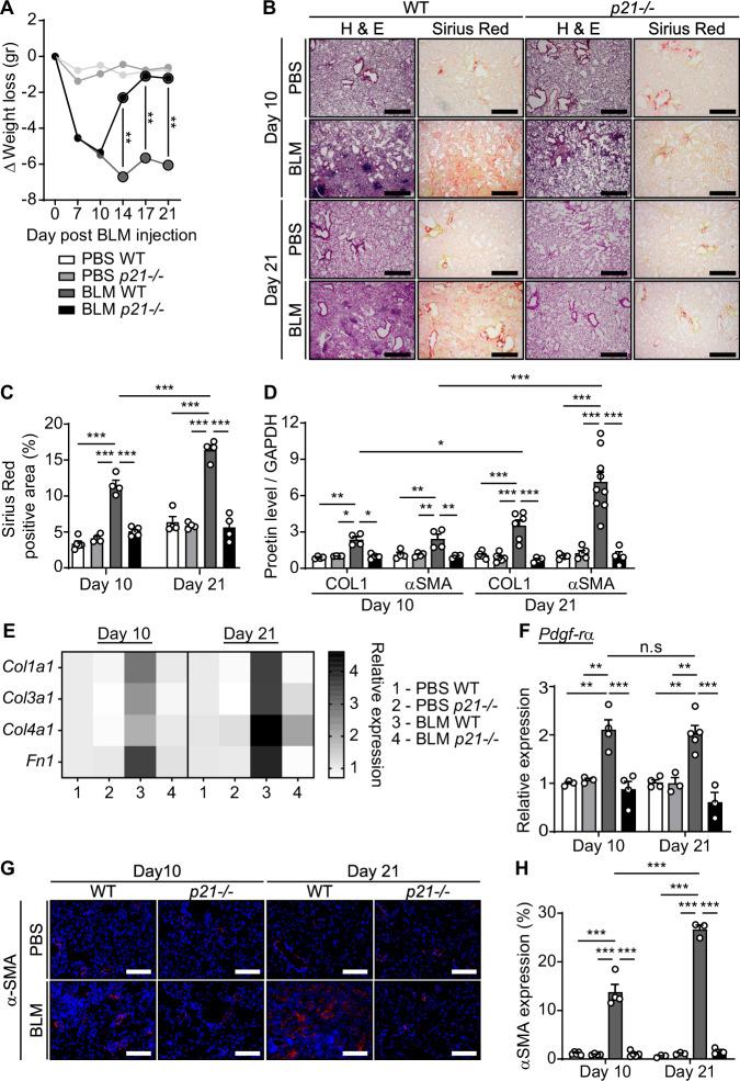
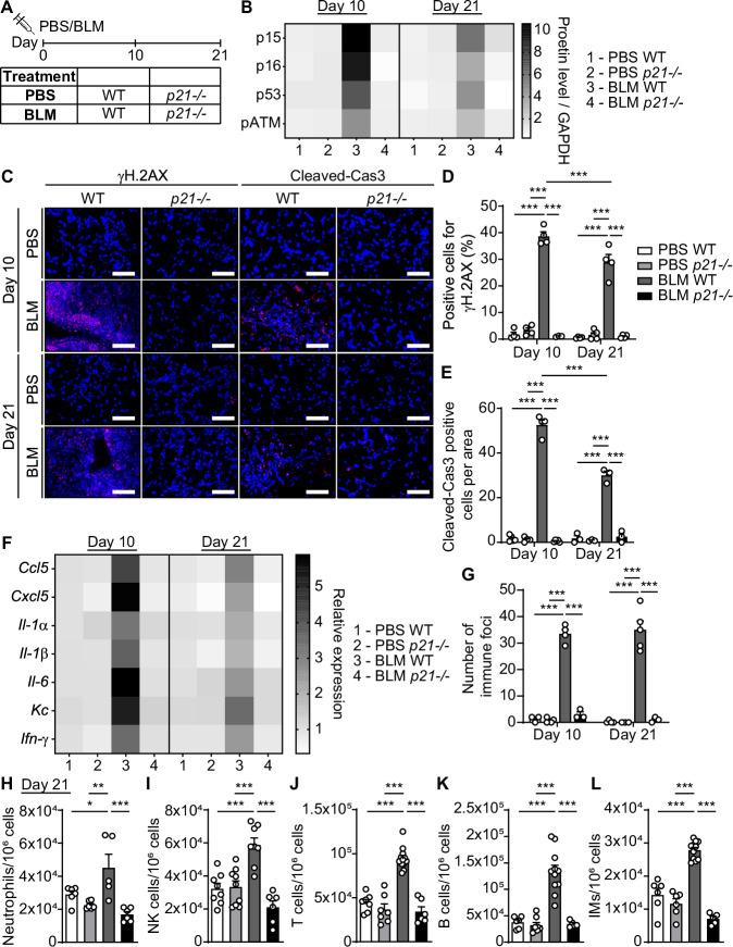
Fibrosis and accumulation of senescent cells are common tissue changes associated with aging. Here, we show that the CDK inhibitor p21 (CDKN1A), known to regulate the cell cycle and the viability of senescent cells, also controls the expression of extracellular matrix (ECM) components in senescent and proliferating cells of the fibrotic lung, in a manner dependent on CDK4 and Rb phosphorylation. p21 knockout protects mice from the induction of lung fibrosis. Moreover, inducible p21 silencing during fibrosis development alleviates disease pathology, decreasing the inflammatory response and ECM accumulation in the lung, and reducing the amount of senescent cells. Furthermore, p21 silencing limits fibrosis progression even when introduced during disease development. These findings show that one common mechanism regulates both cell cycle progression and expression of ECM components, and suggest that targeting p21 might be a new approach for treating age-related fibrotic pathologies.

摘要

纤维化和衰老细胞的积累是与衰老相关的常见组织变化。在这里,我们表明,细胞周期蛋白依赖性激酶抑制剂 p21(CDKN1A),已知调节细胞周期和衰老细胞的活力,也控制细胞外基质(ECM)成分在纤维化肺中的衰老和增殖细胞中的表达,方式依赖于 CDK4 和 Rb 磷酸化。p21 敲除可保护小鼠免受肺纤维化的诱导。此外,在纤维化发展过程中诱导 p21 沉默可减轻疾病病理学,减少肺部的炎症反应和 ECM 积累,并减少衰老细胞的数量。此外,即使在疾病发展过程中引入 p21 沉默也可以限制纤维化的进展。这些发现表明,一种常见的机制既调节细胞周期的进展,又调节 ECM 成分的表达,并表明靶向 p21 可能是治疗与年龄相关的纤维性病理的新方法。

https://cdn.ncbi.nlm.nih.gov/pmc/blobs/9eeb/11574164/adb747e37c22/44318_2024_246_Fig1_HTML.jpg

文献检索

告别复杂PubMed语法,用中文像聊天一样搜索,搜遍4000万医学文献。AI智能推荐,让科研检索更轻松。

立即免费搜索

文件翻译

保留排版,准确专业,支持PDF/Word/PPT等文件格式,支持 12+语言互译。

免费翻译文档

深度研究

AI帮你快速写综述,25分钟生成高质量综述,智能提取关键信息,辅助科研写作。

立即免费体验