Suppr超能文献

自然杀伤T细胞配体α-半乳糖神经酰胺通过诱导产生白细胞介素10的自然杀伤T细胞和B细胞来预防小鼠败血症休克。

The iNKT cell ligand α-GalCer prevents murine septic shock by inducing IL10-producing iNKT and B cells.

作者信息

Park Yun Hoo, Lee Sung Won, Kim Tae-Cheol, Park Hyun Jung, Van Kaer Luc, Hong Seokmann

机构信息

Department of Integrative Bioscience and Biotechnology, Institute of Anticancer Medicine Development, Sejong University, Seoul, Republic of Korea.

Department of Biomedical Laboratory Science, College of Health and Biomedical Services, Sangji University, Wonju, Republic of Korea.

出版信息

Front Immunol. 2024 Sep 17;15:1457690. doi: 10.3389/fimmu.2024.1457690. eCollection 2024.

Abstract

INTRODUCTION

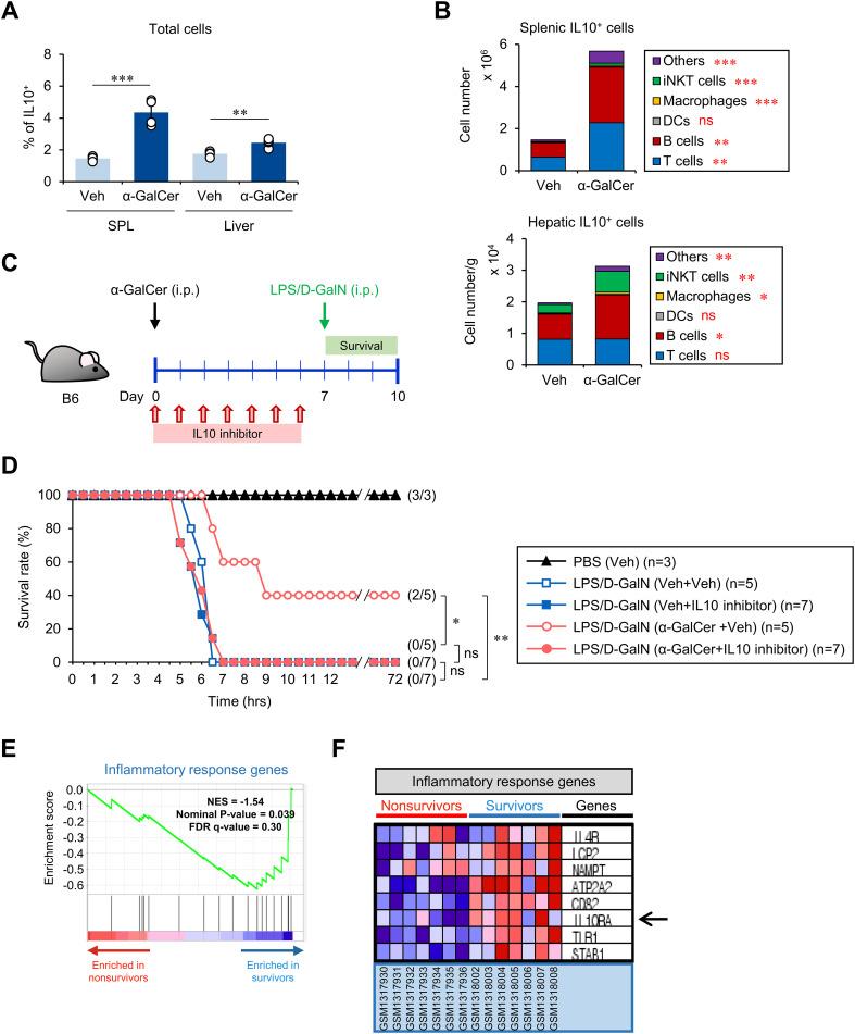
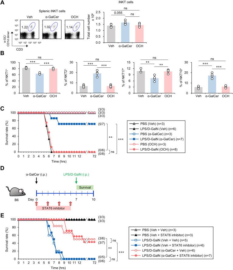
α-galactosylceramide (α-GalCer), a prototypical agonist of invariant natural killer T (iNKT) cells, stimulates iNKT cells to produce various cytokines such as IFNγ and IL4. Moreover, repeated α-GalCer treatment can cause protective or pathogenic outcomes in various immune-mediated diseases. However, the precise role of α-GalCer-activated iNKT cells in sepsis development remains unclear. To address this issue, we employed a lipopolysaccharide (LPS)/D-galactosamine (D-GalN)-induced murine sepsis model and two alternative models.

METHODS

Sepsis was induced in wild-type (WT) C57BL/6 (B6) mice by three methods (LPS/D-GalN, α-GalCer/D-GalN, and cecal slurry), and these mice were monitored for survival rates. WT B6 mice were intraperitoneally injected with α-GalCer or OCH (an IL4-biased α-GalCer analog) one week prior to the induction of sepsis. To investigate the effects of α-GalCer-mediated iNKT cell activation on sepsis development, immune responses were analyzed by flow cytometry using splenocytes and liver-infiltrating leukocytes. In addition, a STAT6 inhibitor (AS1517499) and an IL10 inhibitor (AS101) were employed to evaluate the involvement of IL4 or IL10 signaling. Furthermore, we performed B cell adoptive transfers to examine the contribution of α-GalCer-induced regulatory B (Breg) cell populations in sepsis protection.

RESULTS

α-GalCer pretreatment polarized iNKT cells towards IL4- and IL10-producing phenotypes, significantly attenuating LPS/D-GalN-induced septic lethality in WT B6 mice. Furthermore, α-GalCer pretreatment reduced the infiltration of immune cells to the liver and attenuated pro-inflammatory cytokine production. Treatment with a STAT6 inhibitor was unable to modulate disease progression, indicating that IL4 signaling did not significantly affect iNKT cell-mediated protection against sepsis. This finding was confirmed by pretreatment with OCH, which did not alter sepsis outcomes. However, interestingly, prophylactic effects of α-GalCer on sepsis were significantly suppressed by treatment with an IL10 antagonist, suggesting induction of IL10-dependent anti-inflammatory responses. In addition to IL10-producing iNKT cells, IL10-producing B cell populations were significantly increased after α-GalCer pretreatment.

CONCLUSION

Overall, our results identify α-GalCer-mediated induction of IL10 by iNKT and B cells as a promising option for controlling the pathogenesis of postoperative sepsis.

摘要

引言

α-半乳糖神经酰胺(α-GalCer)是一种典型的恒定自然杀伤T(iNKT)细胞激动剂,可刺激iNKT细胞产生多种细胞因子,如IFNγ和IL4。此外,重复给予α-GalCer可在各种免疫介导的疾病中产生保护或致病作用。然而,α-GalCer激活的iNKT细胞在脓毒症发展中的具体作用仍不清楚。为解决这一问题,我们采用了脂多糖(LPS)/D-半乳糖胺(D-GalN)诱导的小鼠脓毒症模型及另外两种替代模型。

方法

通过三种方法(LPS/D-GalN、α-GalCer/D-GalN和盲肠匀浆)在野生型(WT)C57BL/6(B6)小鼠中诱导脓毒症,并监测这些小鼠的存活率。在诱导脓毒症前一周,给WT B6小鼠腹腔注射α-GalCer或OCH(一种偏向IL4的α-GalCer类似物)。为研究α-GalCer介导的iNKT细胞激活对脓毒症发展的影响,使用脾细胞和肝脏浸润白细胞通过流式细胞术分析免疫反应。此外,使用STAT6抑制剂(AS1517499)和IL10抑制剂(AS101)来评估IL4或IL10信号通路的参与情况。此外,我们进行了B细胞过继转移,以研究α-GalCer诱导的调节性B(Breg)细胞群体在脓毒症保护中的作用。

结果

α-GalCer预处理使iNKT细胞向产生IL4和IL10的表型极化,显著降低了WT B6小鼠中LPS/D-GalN诱导的脓毒症致死率。此外,α-GalCer预处理减少了免疫细胞向肝脏的浸润,并减弱了促炎细胞因子的产生。用STAT6抑制剂治疗无法调节疾病进展,表明IL4信号通路对iNKT细胞介导的脓毒症保护作用没有显著影响。用OCH预处理证实了这一发现,其并未改变脓毒症结局。然而,有趣的是,用IL10拮抗剂治疗可显著抑制α-GalCer对脓毒症的预防作用,提示诱导了依赖IL10的抗炎反应。除了产生IL10的iNKT细胞外,α-GalCer预处理后产生IL10的B细胞群体也显著增加。

结论

总体而言,我们的结果表明,iNKT细胞和B细胞通过α-GalCer介导诱导IL10是控制术后脓毒症发病机制的一个有前景的选择。

https://cdn.ncbi.nlm.nih.gov/pmc/blobs/afc4/11442275/5d268e2d2f1c/fimmu-15-1457690-g001.jpg

文献检索

告别复杂PubMed语法,用中文像聊天一样搜索,搜遍4000万医学文献。AI智能推荐,让科研检索更轻松。

立即免费搜索

文件翻译

保留排版,准确专业,支持PDF/Word/PPT等文件格式,支持 12+语言互译。

免费翻译文档

深度研究

AI帮你快速写综述,25分钟生成高质量综述,智能提取关键信息,辅助科研写作。

立即免费体验