Suppr超能文献

卵巢癌中端粒相关长链非编码RNA的鉴定及免疫分析

Identification of telomere-related lncRNAs and immunological analysis in ovarian cancer.

作者信息

Xu Weina, Sang Shuliu, Wang Jun, Guo Shanshan, Zhang Xiao, Zhou Hailun, Chen Yijia

机构信息

Department of TCM, Zhoujiadu Community Health Service of Shanghai Pudong New Area, Shanghai, China.

Department of Oncology, Yueyang Hospital of Integrated Traditional Chinese and Western Medicine, Shanghai University of Traditional Chinese Medicine, Shanghai, China.

出版信息

Front Immunol. 2024 Sep 17;15:1452946. doi: 10.3389/fimmu.2024.1452946. eCollection 2024.

Abstract

BACKGROUND

Ovarian cancer (OC) is a global malignancy characterized by metastatic invasiveness and recurrence. Long non-coding RNAs (lncRNAs) and Telomeres are closely connected with several cancers, but their potential as practical prognostic markers in OC is less well-defined.

METHODS

Relevant mRNA and clinical data for OC were sourced from The Cancer Genome Atlas (TCGA) database. The telomere-related lncRNAs (TRLs) prognostic model was established by univariate/LASSO/multivariate regression analyses. The effectiveness of the TRLs model was evaluated and measured via the nomogram. Additionally, immune infiltration, tumor mutational load (TMB), and drug sensitivity were evaluated. We validated the expression levels of prognostic genes. Subsequently, PTPRD-AS1 knockdown was utilized to perform the CCK8 assay, colony formation assay, transwell assay, and wound healing assay of CAOV3 cells.

RESULTS

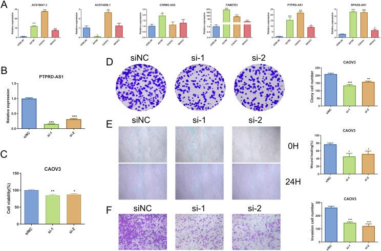
A six-TRLs prognostic model (PTPRD-AS1, SPAG5-AS1, CHRM3-AS2, AC074286.1, FAM27E3, and AC018647.3) was established, which can effectively predict patient survival rates and was successfully validated using external datasets. According to the nomogram, the model could effectively predict prognosis. Furthermore, we detected the levels of regulatory T cells and M macrophages were comparatively higher in the high-risk TRLs group, but the levels of activated CD8 T cells and monocytes were the opposite. Finally, the low-risk group was more sensitive to anti-cancer drugs. The mRNA levels of PTPRD-AS1, SPAG5-AS1, FAM27E3, and AC018647.3 were significantly over-expressed in OC cell lines (SKOV3, A2780, CAOV3) in comparison to normal IOSE-80 cells. AC074286.1 were over-expressed in A2780 and CAOV3 cells and CHRM3-AS2 only in A2780 cells. PTPRD-AS1 knockdown decreased the proliferation, cloning, and migration of CAOV3 cells.

CONCLUSION

Our study identified potential biomarkers for the six-TRLs model related to the prognosis of OC.

摘要

背景

卵巢癌(OC)是一种具有转移性侵袭和复发性的全球性恶性肿瘤。长链非编码RNA(lncRNAs)和端粒与多种癌症密切相关,但其作为OC实际预后标志物的潜力尚不太明确。

方法

OC的相关mRNA和临床数据来自癌症基因组图谱(TCGA)数据库。通过单变量/LASSO/多变量回归分析建立端粒相关lncRNAs(TRLs)预后模型。通过列线图评估和测量TRLs模型的有效性。此外,还评估了免疫浸润、肿瘤突变负荷(TMB)和药物敏感性。我们验证了预后基因的表达水平。随后,利用PTPRD-AS1基因敲低对CAOV3细胞进行CCK8实验、集落形成实验、Transwell实验和伤口愈合实验。

结果

建立了一个包含六个TRLs的预后模型(PTPRD-AS1、SPAG5-AS1、CHRM3-AS2、AC074286.1、FAM27E3和AC018647.3),该模型可以有效预测患者生存率,并使用外部数据集成功验证。根据列线图,该模型可以有效预测预后。此外,我们检测到高危TRLs组中调节性T细胞和M巨噬细胞水平相对较高,但活化的CD8 T细胞和单核细胞水平则相反。最后,低风险组对抗癌药物更敏感。与正常IOSE-80细胞相比,PTPRD-AS1、SPAG5-AS1、FAM27E3和AC018647.3的mRNA水平在OC细胞系(SKOV3、A2780、CAOV3)中显著过表达。AC074286.1在A2780和CAOV3细胞中过表达而CHRM3-AS2仅在A2780细胞中过表达。PTPRD-AS1基因敲低降低了CAOV3细胞的增殖、克隆和迁移能力。

结论

我们的研究确定了与OC预后相关的六个TRLs模型的潜在生物标志物。

https://cdn.ncbi.nlm.nih.gov/pmc/blobs/345e/11442270/fc5558ff09be/fimmu-15-1452946-g001.jpg

文献检索

告别复杂PubMed语法,用中文像聊天一样搜索,搜遍4000万医学文献。AI智能推荐,让科研检索更轻松。

立即免费搜索

文件翻译

保留排版,准确专业,支持PDF/Word/PPT等文件格式,支持 12+语言互译。

免费翻译文档

深度研究

AI帮你快速写综述,25分钟生成高质量综述,智能提取关键信息,辅助科研写作。

立即免费体验