Suppr超能文献

多项研究中肠道-肝脏-脂肪轴的多组学揭示了肠道微生物群和抗病毒反应与全身葡萄糖代谢之间的一致联系。

Multiomics of the intestine-liver-adipose axis in multiple studies unveils a consistent link of the gut microbiota and the antiviral response with systemic glucose metabolism.

作者信息

Castells-Nobau Anna, Moreno-Navarrete José Maria, de la Vega-Correa Lisset, Puig Irene, Federici Massimo, Sun Jiuwen, Burcelin Remy, Guzylack-Piriou Laurence, Gourdy Pierre, Cazals Laurent, Arnoriaga-Rodríguez María, Frühbeck Gema, Seoane Luisa Maria, López-Miranda José, Tinahones Francisco J, Dieguez Carlos, Dumas Marc-Emmanuel, Pérez-Brocal Vicente, Moya Andrés, Perakakis Nikolaos, Mingrone Geltrude, Bornstein Stefan, Rodriguez Hermosa Jose Ignacio, Castro Ernesto, Fernández-Real Jose Manuel, Mayneris-Perxachs Jordi

机构信息

Department of Diabetes, Endocrinology and Nutrition, Dr. Josep Trueta University Hospital, Girona, Spain.

Nutrition, Eumetabolism and Health Group, Girona Biomedical Research Institute (IDIBGI-CERCA), Girona, Spain.

出版信息

Gut. 2025 Jan 17;74(2):229-245. doi: 10.1136/gutjnl-2024-332602.

Abstract

BACKGROUND

The microbiota is emerging as a key factor in the predisposition to insulin resistance and obesity.

OBJECTIVE

To understand the interplay among gut microbiota and insulin sensitivity in multiple tissues.

DESIGN

Integrative multiomics and multitissue approach across six studies, combining euglycaemic clamp measurements (used in four of the six studies) with other measurements of glucose metabolism and insulin resistance (glycated haemoglobin (HbA1c) and fasting glucose).

RESULTS

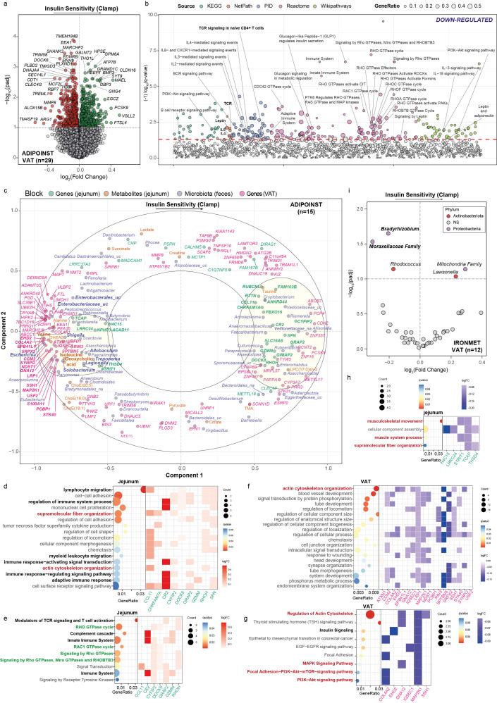
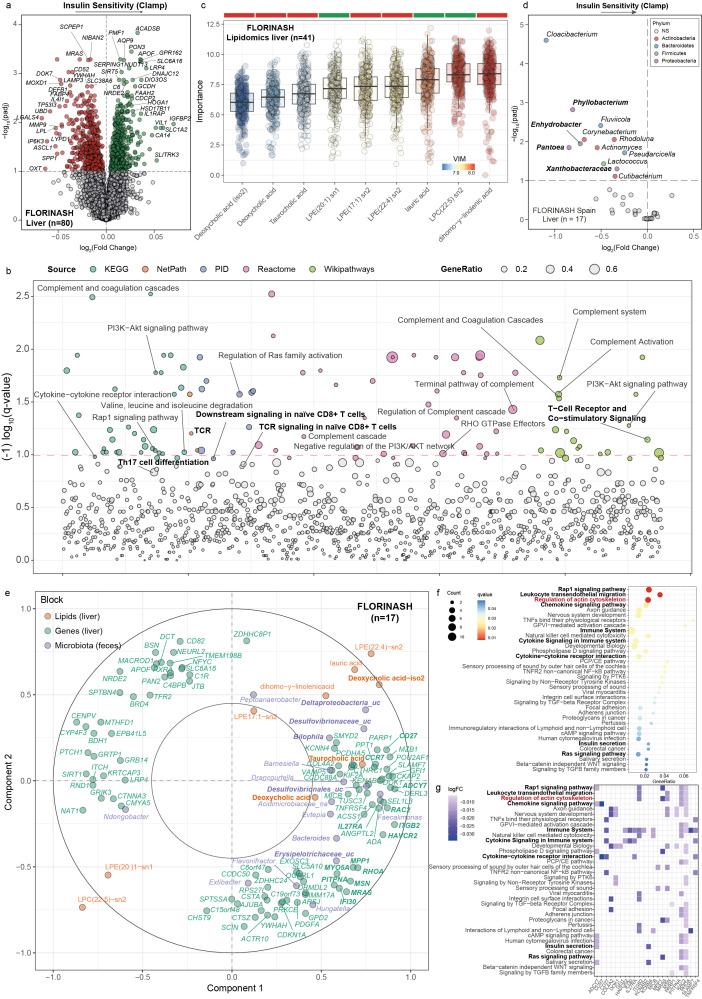
Several genera and species from the Proteobacteria phylum were consistently negatively associated with insulin sensitivity in four studies (ADIPOINST, n=15; IRONMET, n=121, FLORINASH, n=67 and FLOROMIDIA, n=24). Transcriptomic analysis of the jejunum, ileum and colon revealed T cell-related signatures positively linked to insulin sensitivity. Proteobacteria in the ileum and colon were positively associated with HbA1c but negatively with the number of T cells. Jejunal deoxycholic acid was negatively associated with insulin sensitivity. Transcriptomics of subcutaneous adipose tissue (ADIPOMIT, n=740) and visceral adipose tissue (VAT) (ADIPOINST, n=29) revealed T cell-related signatures linked to HbA1c and insulin sensitivity, respectively. VAT Proteobacteria were negatively associated with insulin sensitivity. Multiomics and multitissue integration in the ADIPOINST and FLORINASH studies linked faecal Proteobacteria with jejunal and liver deoxycholic acid, as well as jejunal, VAT and liver transcriptomic signatures involved in the actin cytoskeleton, insulin and T cell signalling. Fasting glucose was consistently linked to interferon-induced genes and antiviral responses in the intestine and VAT. Studies in validated these human insulin sensitivity-associated changes.

CONCLUSION

These data provide comprehensive insights into the microbiome-gut-adipose-liver axis and its impact on systemic insulin action, suggesting potential therapeutic targets.Cite Now.

摘要

背景

微生物群正成为胰岛素抵抗和肥胖易感性的关键因素。

目的

了解肠道微生物群与多个组织中胰岛素敏感性之间的相互作用。

设计

六项研究采用综合多组学和多组织方法,将正常血糖钳夹测量(六项研究中的四项使用)与葡萄糖代谢和胰岛素抵抗的其他测量方法(糖化血红蛋白(HbA1c)和空腹血糖)相结合。

结果

在四项研究(ADIPOINST,n = 15;IRONMET,n = 121;FLORINASH,n = 67;FLOROMIDIA,n = 24)中,变形菌门的几个属和种与胰岛素敏感性始终呈负相关。空肠、回肠和结肠的转录组分析显示,T细胞相关特征与胰岛素敏感性呈正相关。回肠和结肠中的变形菌与HbA1c呈正相关,但与T细胞数量呈负相关。空肠脱氧胆酸与胰岛素敏感性呈负相关。皮下脂肪组织(ADIPOMIT,n = 740)和内脏脂肪组织(VAT)(ADIPOINST,n = 29)的转录组学分别显示,T细胞相关特征与HbA1c和胰岛素敏感性相关。VAT变形菌与胰岛素敏感性呈负相关。ADIPOINST和FLORINASH研究中的多组学和多组织整合将粪便变形菌与空肠和肝脏脱氧胆酸以及参与肌动蛋白细胞骨架、胰岛素和T细胞信号传导的空肠、VAT和肝脏转录组特征联系起来。空腹血糖与肠道和VAT中干扰素诱导基因和抗病毒反应始终相关。对……的研究验证了这些与人类胰岛素敏感性相关的变化。

结论

这些数据为微生物群-肠道-脂肪-肝脏轴及其对全身胰岛素作用的影响提供了全面的见解,提示了潜在的治疗靶点。立即引用。

https://cdn.ncbi.nlm.nih.gov/pmc/blobs/6b9b/11874369/2cb6fa39d933/gutjnl-74-2-g001.jpg

文献检索

告别复杂PubMed语法,用中文像聊天一样搜索,搜遍4000万医学文献。AI智能推荐,让科研检索更轻松。

立即免费搜索

文件翻译

保留排版,准确专业,支持PDF/Word/PPT等文件格式,支持 12+语言互译。

免费翻译文档

深度研究

AI帮你快速写综述,25分钟生成高质量综述,智能提取关键信息,辅助科研写作。

立即免费体验