• 文献检索
  • 文档翻译
  • 深度研究
  • 学术资讯
  • Suppr Zotero 插件Zotero 插件
  • 邀请有礼
  • 套餐&价格
  • 历史记录
应用&插件
Suppr Zotero 插件Zotero 插件浏览器插件Mac 客户端Windows 客户端微信小程序
定价
高级版会员购买积分包购买API积分包
服务
文献检索文档翻译深度研究API 文档MCP 服务
关于我们
关于 Suppr公司介绍联系我们用户协议隐私条款
关注我们

Suppr 超能文献

核心技术专利:CN118964589B侵权必究
粤ICP备2023148730 号-1Suppr @ 2026

文献检索

告别复杂PubMed语法,用中文像聊天一样搜索,搜遍4000万医学文献。AI智能推荐,让科研检索更轻松。

立即免费搜索

文件翻译

保留排版,准确专业,支持PDF/Word/PPT等文件格式,支持 12+语言互译。

免费翻译文档

深度研究

AI帮你快速写综述,25分钟生成高质量综述,智能提取关键信息,辅助科研写作。

立即免费体验

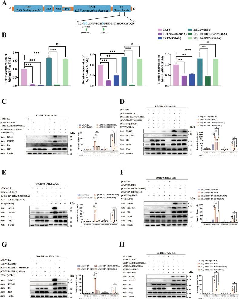
PBLD 促进 IRF3 介导的 I 型干扰素(IFN-I)反应和细胞凋亡,从而抑制病毒复制。

PBLD promotes IRF3 mediated the type I interferon (IFN-I) response and apoptosis to inhibit viral replication.

机构信息

Ruminant Diseases Research Center, College of Life Sciences, Shandong Normal University, Jinan, Shandong, China.

Department of Preventive Veterinary Medicine, College of Veterinary Medicine, Shandong Agricultural University, Taian, Shandong, China.

出版信息

Cell Death Dis. 2024 Oct 3;15(10):727. doi: 10.1038/s41419-024-07083-w.

DOI:10.1038/s41419-024-07083-w
PMID:39362857
原文链接:https://pmc.ncbi.nlm.nih.gov/articles/PMC11450232/
Abstract

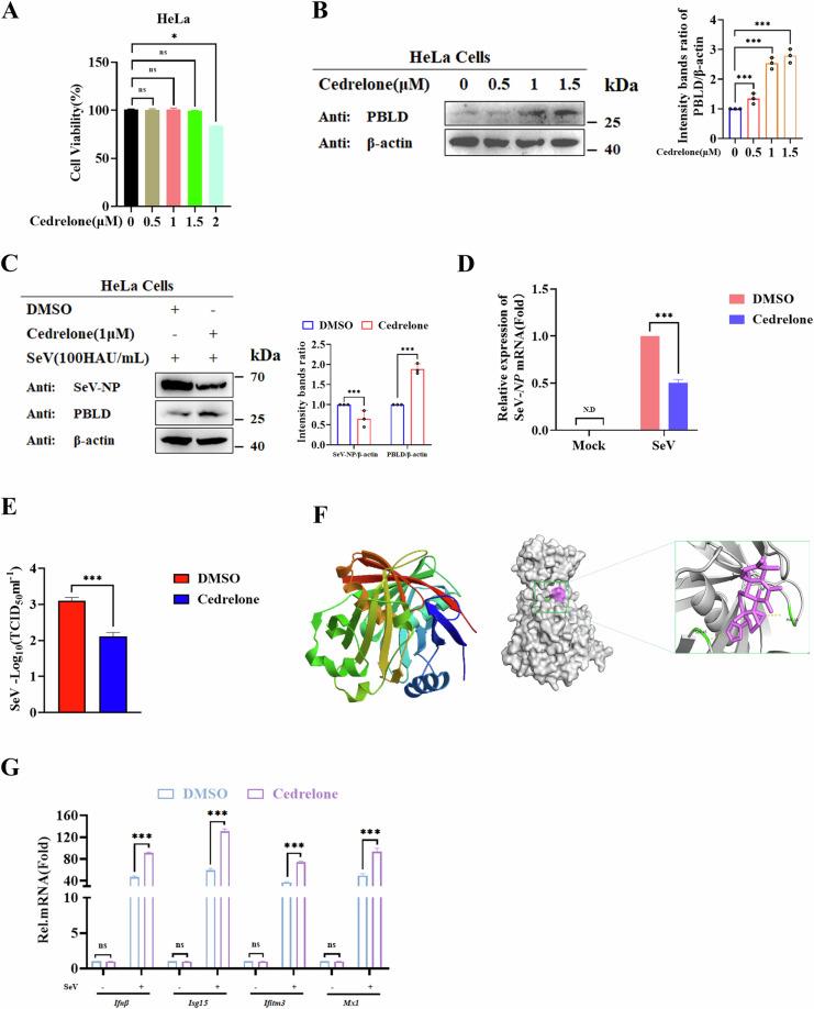
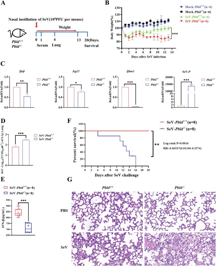
Recent studies have implicated the phenazine biosynthesis-like domain-containing protein (PBLD) in the negative regulation of the development and progression of various cancers. However, its function in viral infection remains unknown. In this study, we found that PBLD plays important roles in multiple virus infections including BPIV3, SeV, VSV, and HSV-1. Our study revealed that PBLD enhances the expression of type I interferon (IFN-I) and ISGs through interferon regulatory factor 3 (IRF3). Further study indicated that PBLD promotes transcriptional phosphorylation of IRF3 (S385/386), thereby facilitating virus-induced IFN-I production. Interestingly, PBLD mediates virus-triggered mitochondrial apoptosis through its dependence on IRF3 (K313/315). Mechanistically, PBLD facilitated virus-induced apoptosis by recruiting the Puma protein to the mitochondria via IRF3. Additionally, we performed mutational analyses of IRF3, showing that its loss of either transcriptional or apoptotic function markedly increased viral replication. Moreover, macrophages with PBLD deficiency during viral infection exhibited decreased the IFN-I and ISGs expression, exacerbating viral infection. Importantly, mice deficient in PBLD exhibited increased viral replication and susceptibility to SeV infection, leading to decreased survival. Notably, Cedrelone, a chemical activator of PBLD, has the ability to reduce SeV replication. Collectively, we first discovered the new function of PBLD in viral infection, broadening our understanding of potential therapeutic targets and offering new insights for antiviral drug development.

摘要

最近的研究表明,吩嗪生物合成样结构域蛋白(PBLD)在多种癌症的发展和进展的负调控中起作用。然而,它在病毒感染中的功能尚不清楚。在这项研究中,我们发现 PBLD 在包括 BPIV3、SeV、VSV 和 HSV-1 在内的多种病毒感染中发挥重要作用。我们的研究表明,PBLD 通过干扰素调节因子 3(IRF3)增强 I 型干扰素(IFN-I)和 ISGs 的表达。进一步的研究表明,PBLD 促进了 IRF3 的转录磷酸化(S385/386),从而促进了病毒诱导的 IFN-I 产生。有趣的是,PBLD 通过其对 IRF3 的依赖性(K313/315)介导病毒触发的线粒体凋亡。在机制上,PBLD 通过 IRF3 将 Puma 蛋白募集到线粒体,从而促进病毒诱导的凋亡。此外,我们对 IRF3 进行了突变分析,结果表明其转录或凋亡功能的丧失显著增加了病毒复制。此外,在病毒感染期间缺乏 PBLD 的巨噬细胞表现出 IFN-I 和 ISGs 表达减少,从而加重了病毒感染。重要的是,缺乏 PBLD 的小鼠表现出病毒复制增加和对 SeV 感染的易感性增加,导致存活率降低。值得注意的是,Cedrelone,一种 PBLD 的化学激活剂,具有降低 SeV 复制的能力。总之,我们首次发现了 PBLD 在病毒感染中的新功能,拓宽了我们对潜在治疗靶点的理解,并为抗病毒药物的开发提供了新的思路。

https://cdn.ncbi.nlm.nih.gov/pmc/blobs/5827/11450232/fc33f39215d4/41419_2024_7083_Fig11_HTML.jpg
https://cdn.ncbi.nlm.nih.gov/pmc/blobs/5827/11450232/21d0f0059da8/41419_2024_7083_Fig1_HTML.jpg
https://cdn.ncbi.nlm.nih.gov/pmc/blobs/5827/11450232/8e24758742bf/41419_2024_7083_Fig2_HTML.jpg
https://cdn.ncbi.nlm.nih.gov/pmc/blobs/5827/11450232/a771f706cf62/41419_2024_7083_Fig3_HTML.jpg
https://cdn.ncbi.nlm.nih.gov/pmc/blobs/5827/11450232/b4ad8bb4de20/41419_2024_7083_Fig4_HTML.jpg
https://cdn.ncbi.nlm.nih.gov/pmc/blobs/5827/11450232/74f44eeaa50c/41419_2024_7083_Fig5_HTML.jpg
https://cdn.ncbi.nlm.nih.gov/pmc/blobs/5827/11450232/c45afd62f0d6/41419_2024_7083_Fig6_HTML.jpg
https://cdn.ncbi.nlm.nih.gov/pmc/blobs/5827/11450232/27a1f07ad38c/41419_2024_7083_Fig7_HTML.jpg
https://cdn.ncbi.nlm.nih.gov/pmc/blobs/5827/11450232/870573c9e73d/41419_2024_7083_Fig8_HTML.jpg
https://cdn.ncbi.nlm.nih.gov/pmc/blobs/5827/11450232/e10e484a276c/41419_2024_7083_Fig9_HTML.jpg
https://cdn.ncbi.nlm.nih.gov/pmc/blobs/5827/11450232/eabcfb945500/41419_2024_7083_Fig10_HTML.jpg
https://cdn.ncbi.nlm.nih.gov/pmc/blobs/5827/11450232/fc33f39215d4/41419_2024_7083_Fig11_HTML.jpg
https://cdn.ncbi.nlm.nih.gov/pmc/blobs/5827/11450232/21d0f0059da8/41419_2024_7083_Fig1_HTML.jpg
https://cdn.ncbi.nlm.nih.gov/pmc/blobs/5827/11450232/8e24758742bf/41419_2024_7083_Fig2_HTML.jpg
https://cdn.ncbi.nlm.nih.gov/pmc/blobs/5827/11450232/a771f706cf62/41419_2024_7083_Fig3_HTML.jpg
https://cdn.ncbi.nlm.nih.gov/pmc/blobs/5827/11450232/b4ad8bb4de20/41419_2024_7083_Fig4_HTML.jpg
https://cdn.ncbi.nlm.nih.gov/pmc/blobs/5827/11450232/74f44eeaa50c/41419_2024_7083_Fig5_HTML.jpg
https://cdn.ncbi.nlm.nih.gov/pmc/blobs/5827/11450232/c45afd62f0d6/41419_2024_7083_Fig6_HTML.jpg
https://cdn.ncbi.nlm.nih.gov/pmc/blobs/5827/11450232/27a1f07ad38c/41419_2024_7083_Fig7_HTML.jpg
https://cdn.ncbi.nlm.nih.gov/pmc/blobs/5827/11450232/870573c9e73d/41419_2024_7083_Fig8_HTML.jpg
https://cdn.ncbi.nlm.nih.gov/pmc/blobs/5827/11450232/e10e484a276c/41419_2024_7083_Fig9_HTML.jpg
https://cdn.ncbi.nlm.nih.gov/pmc/blobs/5827/11450232/eabcfb945500/41419_2024_7083_Fig10_HTML.jpg
https://cdn.ncbi.nlm.nih.gov/pmc/blobs/5827/11450232/fc33f39215d4/41419_2024_7083_Fig11_HTML.jpg

相似文献

1
PBLD promotes IRF3 mediated the type I interferon (IFN-I) response and apoptosis to inhibit viral replication.PBLD 促进 IRF3 介导的 I 型干扰素(IFN-I)反应和细胞凋亡,从而抑制病毒复制。
Cell Death Dis. 2024 Oct 3;15(10):727. doi: 10.1038/s41419-024-07083-w.
2
Elimination of GPR146-mediated antiviral function through IRF3/HES1-signalling pathway.通过IRF3/HES1信号通路消除GPR146介导的抗病毒功能。
Immunology. 2017 Sep;152(1):102-114. doi: 10.1111/imm.12752. Epub 2017 Jun 1.
3
Herpes Simplex Virus 1 Serine Protease VP24 Blocks the DNA-Sensing Signal Pathway by Abrogating Activation of Interferon Regulatory Factor 3.单纯疱疹病毒1型丝氨酸蛋白酶VP24通过消除干扰素调节因子3的激活来阻断DNA感应信号通路。
J Virol. 2016 May 27;90(12):5824-5829. doi: 10.1128/JVI.00186-16. Print 2016 Jun 15.
4
Zinc-finger CCHC-type containing protein 8 promotes RNA virus replication by suppressing the type-I interferon responses.锌指 CCHC 型含蛋白 8 通过抑制 I 型干扰素反应促进 RNA 病毒复制。
J Virol. 2024 Sep 17;98(9):e0079624. doi: 10.1128/jvi.00796-24. Epub 2024 Aug 8.
5
eIF4A3 Promotes RNA Viruses' Replication by Inhibiting Innate Immune Responses.eIF4A3 通过抑制先天免疫反应促进 RNA 病毒的复制。
J Virol. 2022 Nov 23;96(22):e0151322. doi: 10.1128/jvi.01513-22. Epub 2022 Oct 31.
6
The Molecular Mechanism of Herpes Simplex Virus 1 UL31 in Antagonizing the Activity of IFN-β.单纯疱疹病毒 1 UL31 拮抗 IFN-β 活性的分子机制。
Microbiol Spectr. 2022 Feb 23;10(1):e0188321. doi: 10.1128/spectrum.01883-21.
7
TRIM21 Restricts Coxsackievirus B3 Replication, Cardiac and Pancreatic Injury via Interacting With MAVS and Positively Regulating IRF3-Mediated Type-I Interferon Production.TRIM21 通过与 MAVS 相互作用并正向调节 IRF3 介导的 I 型干扰素产生来限制柯萨奇病毒 B3 复制、心脏和胰腺损伤。
Front Immunol. 2018 Oct 25;9:2479. doi: 10.3389/fimmu.2018.02479. eCollection 2018.
8
High Throughput Screening of FDA-Approved Drug Library Reveals the Compounds that Promote IRF3-Mediated Pro-Apoptotic Pathway Inhibit Virus Replication.高通量筛选 FDA 批准药物库揭示了促进 IRF3 介导的促凋亡途径的化合物抑制病毒复制。
Viruses. 2020 Apr 14;12(4):442. doi: 10.3390/v12040442.
9
Induction of INKIT by Viral Infection Negatively Regulates Antiviral Responses through Inhibiting Phosphorylation of p65 and IRF3.病毒感染诱导 INKIT 的产生,通过抑制 p65 和 IRF3 的磷酸化来负调控抗病毒反应。
Cell Host Microbe. 2017 Jul 12;22(1):86-98.e4. doi: 10.1016/j.chom.2017.06.013.
10
DDX20 positively regulates the interferon pathway to inhibit viral infection.DDX20 通过正向调控干扰素通路来抑制病毒感染。
Antiviral Res. 2024 May;225:105875. doi: 10.1016/j.antiviral.2024.105875. Epub 2024 Mar 28.

引用本文的文献

1
GCRV-II Triggers B and T Lymphocyte Apoptosis via Mitochondrial ROS Pathway.草鱼呼肠孤病毒II型通过线粒体活性氧途径触发B淋巴细胞和T淋巴细胞凋亡。
Viruses. 2025 Jun 30;17(7):930. doi: 10.3390/v17070930.
2
HSV-1 hijacks mitochondrial dynamics: potential molecular mechanisms linking viral infection to neurodegenerative disorders.单纯疱疹病毒1型(HSV-1)操控线粒体动力学:将病毒感染与神经退行性疾病相联系的潜在分子机制
Apoptosis. 2025 Jul 1. doi: 10.1007/s10495-025-02142-9.
3
NLRC3 Attenuates Antiviral Innate Immune Response by Targeting IRF7 in Grass Carp ().

本文引用的文献

1
Japanese encephalitis virus induces apoptosis by activating the RIG-1 signaling pathway.日本脑炎病毒通过激活 RIG-1 信号通路诱导细胞凋亡。
Arch Virol. 2023 May 26;168(6):169. doi: 10.1007/s00705-023-05780-z.
2
The ORF7a protein of SARS-CoV-2 initiates autophagy and limits autophagosome-lysosome fusion via degradation of SNAP29 to promote virus replication.SARS-CoV-2 的 ORF7a 蛋白通过降解 SNAP29 启动自噬并限制自噬体-溶酶体融合,从而促进病毒复制。
Autophagy. 2023 Feb;19(2):551-569. doi: 10.1080/15548627.2022.2084686. Epub 2022 Jun 19.
3
Dual inhibition of innate immunity and apoptosis by human cytomegalovirus protein UL37x1 enables efficient virus replication.
NLRC3通过靶向草鱼中的IRF7减弱抗病毒天然免疫反应()。
Int J Mol Sci. 2025 Jan 20;26(2):840. doi: 10.3390/ijms26020840.
人巨细胞病毒蛋白 UL37x1 对固有免疫和细胞凋亡的双重抑制作用使病毒能够高效复制。
Nat Microbiol. 2022 Jul;7(7):1041-1053. doi: 10.1038/s41564-022-01136-6. Epub 2022 May 30.
4
Regulation of IRF3 activation in human antiviral signaling pathways.人类抗病毒信号通路中IRF3激活的调控
Biochem Pharmacol. 2022 Jun;200:115026. doi: 10.1016/j.bcp.2022.115026. Epub 2022 Mar 31.
5
PBLD inhibits angiogenesis via impeding VEGF/VEGFR2-mediated microenvironmental cross-talk between HCC cells and endothelial cells.PBLD 通过阻断 HCC 细胞和内皮细胞之间的 VEGF/VEGFR2 介导的微环境串扰来抑制血管生成。
Oncogene. 2022 Mar;41(13):1851-1865. doi: 10.1038/s41388-022-02197-x. Epub 2022 Feb 10.
6
The antiviral action of the RIG-I induced pathway of apoptosis (RIPA) is enhanced by its ability to degrade Otulin, which deubiquitinates IRF3.视黄酸诱导基因I(RIG-I)介导的凋亡途径(RIPA)的抗病毒作用因其降解Otulin的能力而增强,Otulin可使干扰素调节因子3(IRF3)去泛素化。
Cell Death Differ. 2022 Mar;29(3):504-513. doi: 10.1038/s41418-021-00870-4. Epub 2021 Sep 20.
7
Colorado tick fever virus induces apoptosis in human endothelial cells to facilitate viral replication.科罗拉多蜱传热病毒诱导人内皮细胞凋亡以促进病毒复制。
Ticks Tick Borne Dis. 2021 Sep;12(5):101775. doi: 10.1016/j.ttbdis.2021.101775. Epub 2021 Jun 17.
8
Puma, noxa, p53, and p63 differentially mediate stress pathway induced apoptosis.美洲狮、毒物、p53 和 p63 可差异调节应激途径诱导的细胞凋亡。
Cell Death Dis. 2021 Jun 30;12(7):659. doi: 10.1038/s41419-021-03902-6.
9
Caprine parainfluenza virus type 3 N protein promotes viral replication via inducing apoptosis.山羊副黏病毒 3 型 N 蛋白通过诱导细胞凋亡促进病毒复制。
Vet Microbiol. 2021 Aug;259:109129. doi: 10.1016/j.vetmic.2021.109129. Epub 2021 May 24.
10
Epithelial PBLD attenuates intestinal inflammatory response and improves intestinal barrier function by inhibiting NF-κB signaling.上皮细胞 PBLD 通过抑制 NF-κB 信号通路来减轻肠道炎症反应并改善肠道屏障功能。
Cell Death Dis. 2021 May 31;12(6):563. doi: 10.1038/s41419-021-03843-0.