Suppr超能文献

CD39CD9 肺间质巨噬细胞通过抑制 NETosis 抑制 IL-23/Th17 介导的中性粒细胞性哮喘。

Distinctive CD39CD9 lung interstitial macrophages suppress IL-23/Th17-mediated neutrophilic asthma by inhibiting NETosis.

机构信息

Department of Biomedical Sciences, Yonsei University College of Medicine, Seoul, Korea.

Brain Korea 21 PLUS Project for Medical Science, Yonsei University College of Medicine, Seoul, Korea.

出版信息

Nat Commun. 2024 Oct 4;15(1):8628. doi: 10.1038/s41467-024-53038-2.

Abstract

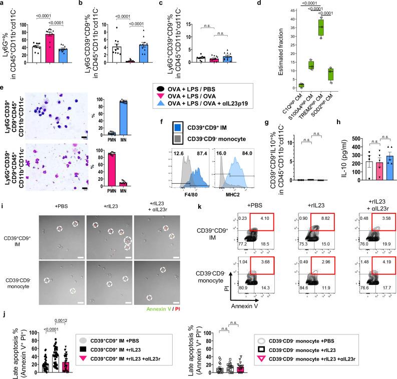
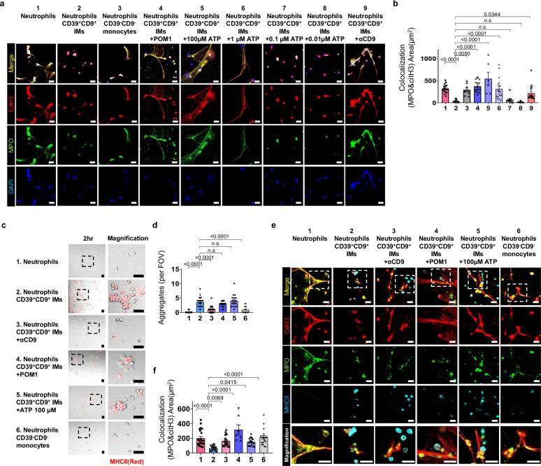
The IL-23-Th17 axis is responsible for neutrophilic inflammation in various inflammatory diseases. Here, we discover a potential pathway to inhibit neutrophilic asthma. In our neutrophil-dominant asthma (NDA) model, single-cell RNA-seq analysis identifies a subpopulation of CD39CD9 interstitial macrophages (IMs) suppressed by IL-23 in NDA conditions but increased by an IL-23 inhibitor αIL-23p19. Adoptively transferred CD39CD9 IMs suppress neutrophil extracellular trap formation (NETosis), a representative phenotype of NDA, and also Th17 cell activation and neutrophilic inflammation. CD39CD9 IMs first attach to neutrophils in a CD9-dependent manner, and then remove ATP near neutrophils that contribute to NETosis in a CD39-dependent manner. Transcriptomic data from asthmatic patients finally show decreased CD39CD9 IMs in severe asthma than mild/moderate asthma. Our results suggest that CD39CD9 IMs function as a potent negative regulator of neutrophilic inflammation by suppressing NETosis in the IL-23-Th17 axis and can thus serve as a potential therapeutic target for IL-23-Th17-mediated neutrophilic asthma.

摘要

IL-23-Th17 轴负责各种炎症性疾病中的中性粒细胞炎症。在这里,我们发现了一种抑制中性粒细胞性哮喘的潜在途径。在我们的中性粒细胞主导性哮喘(NDA)模型中,单细胞 RNA 测序分析确定了一个亚群 CD39CD9 间质巨噬细胞(IMs),其在 NDA 条件下受到 IL-23 的抑制,但在 IL-23 抑制剂 αIL-23p19 的作用下增加。过继转移的 CD39CD9 IMs 抑制中性粒细胞胞外诱捕网形成(NETosis),这是 NDA 的代表性表型,也抑制 Th17 细胞活化和中性粒细胞炎症。CD39CD9 IMs 首先以 CD9 依赖性方式附着于中性粒细胞,然后以 CD39 依赖性方式去除中性粒细胞附近的 ATP,这有助于 NETosis。来自哮喘患者的转录组数据最终显示,严重哮喘患者中 CD39CD9 IMs 减少,而轻度/中度哮喘患者中 CD39CD9 IMs 增加。我们的结果表明,CD39CD9 IMs 通过抑制 IL-23-Th17 轴中的 NETosis 作为中性粒细胞炎症的有效负调节剂发挥作用,因此可以作为 IL-23-Th17 介导的中性粒细胞性哮喘的潜在治疗靶点。

https://cdn.ncbi.nlm.nih.gov/pmc/blobs/112d/11452667/ac3998c7ff23/41467_2024_53038_Fig1_HTML.jpg

文献检索

告别复杂PubMed语法,用中文像聊天一样搜索,搜遍4000万医学文献。AI智能推荐,让科研检索更轻松。

立即免费搜索

文件翻译

保留排版,准确专业,支持PDF/Word/PPT等文件格式,支持 12+语言互译。

免费翻译文档

深度研究

AI帮你快速写综述,25分钟生成高质量综述,智能提取关键信息,辅助科研写作。

立即免费体验