Suppr超能文献

基于 bulk 和单细胞 RNA-seq 的综合分析揭示 SPP1 巨噬细胞与食管鳞癌新辅助化疗免疫治疗抵抗之间的相关性。

Integrative analyses of bulk and single-cell RNA-seq reveals the correlation between SPP1 macrophages and resistance to neoadjuvant chemoimmunotherapy in esophageal squamous cell carcinoma.

机构信息

Department of Thoracic Surgery, The First Affiliated Hospital of Zhengzhou University, Zhengzhou, China.

Translational Medicine Center, The First Affiliated Hospital of Zhengzhou University, Zhengzhou, China.

出版信息

Cancer Immunol Immunother. 2024 Oct 5;73(12):257. doi: 10.1007/s00262-024-03848-6.

Abstract

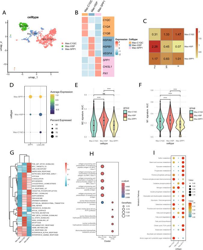
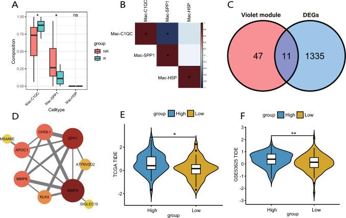
Neoadjuvant chemoimmunotherapy (NACI) has significant implications for the treatment of esophageal cancer. However, its clinical efficacy varies considerably among patients, necessitating further investigation into the underlying mechanisms. The rapid advancement of single-cell RNA sequencing (scRNA-seq) technology facilitates the analysis of patient heterogeneity at the cellular level, particularly regarding treatment outcomes. In this study, we first analyzed scRNA-seq data of esophageal squamous cell carcinoma (ESCC) following NACI, obtained from the Gene Expression Omnibus (GEO) database. After performing dimensionality reduction, clustering, and annotation on the scRNA-seq data, we employed CellChat to investigate differences in cell-cell communication among samples from distinct efficacy groups. The results indicated that macrophages in the non-responder exhibited stronger cell communication intensity compared to those in responders, with SPP1 and GALECTIN signals showing the most significant differences between the two groups. This finding underscores the crucial role of macrophages in the efficacy of NACI. Subsequently, reclustering of macrophages revealed that Mac-SPP1 may be primarily responsible for treatment resistance, while Mac-C1QC appears to promote T cell activation. Finally, we conducted transcriptome sequencing on ESCC tissues obtained from 32 patients who underwent surgery following NACI. Utilizing CIBERSORT, CIBERSORTx, and WGCNA, we analyzed the heterogeneity of tumor microenvironment among different efficacy groups and validated the correlation between SPP1 macrophages and resistance to NACI in ESCC using publicly available transcriptome sequencing datasets. These findings suggest that SPP1 macrophages may represent a key factor contributing to resistance against NACI in ESCC.

摘要

新辅助化疗免疫治疗(NACI)对食管癌的治疗有重要意义。然而,其在患者中的临床疗效差异很大,需要进一步研究其潜在机制。单细胞 RNA 测序(scRNA-seq)技术的快速发展促进了在细胞水平上对患者异质性的分析,特别是在治疗结果方面。在这项研究中,我们首先分析了从 GEO 数据库中获得的接受 NACI 后的食管鳞状细胞癌(ESCC)的 scRNA-seq 数据。在对 scRNA-seq 数据进行降维和聚类以及注释后,我们使用 CellChat 来研究不同疗效组之间样本中细胞间通讯的差异。结果表明,非应答者中的巨噬细胞与应答者相比表现出更强的细胞通讯强度,SPP1 和半乳糖凝集素信号在两组之间显示出最显著的差异。这一发现强调了巨噬细胞在 NACI 疗效中的关键作用。随后,对巨噬细胞进行再聚类发现,Mac-SPP1 可能主要负责治疗抵抗,而 Mac-C1QC 似乎促进了 T 细胞的激活。最后,我们对 32 名接受 NACI 后手术的患者的 ESCC 组织进行了转录组测序。利用 CIBERSORT、CIBERSORTx 和 WGCNA,我们分析了不同疗效组之间肿瘤微环境的异质性,并利用公开的转录组测序数据集验证了 SPP1 巨噬细胞与 ESCC 对 NACI 抵抗的相关性。这些发现表明,SPP1 巨噬细胞可能是 ESCC 对 NACI 抵抗的关键因素之一。

https://cdn.ncbi.nlm.nih.gov/pmc/blobs/5575/11455823/4f6dddc6ab91/262_2024_3848_Fig1_HTML.jpg

文献检索

告别复杂PubMed语法,用中文像聊天一样搜索,搜遍4000万医学文献。AI智能推荐,让科研检索更轻松。

立即免费搜索

文件翻译

保留排版,准确专业,支持PDF/Word/PPT等文件格式,支持 12+语言互译。

免费翻译文档

深度研究

AI帮你快速写综述,25分钟生成高质量综述,智能提取关键信息,辅助科研写作。

立即免费体验