Suppr超能文献

新巴西紫檀黄酮通过调节 SIRT1 改善 Aβ 诱导的小鼠的记忆缺陷和脑损伤。

Neobavaisoflavone Ameliorates Memory Deficits and Brain Damage in Aβ-Induced Mice by Regulating SIRT1.

机构信息

College of Pharmacy, Henan University of Chinese Medicine, Zhengzhou, China.

The Engineering and Technology Center for Chinese Medicine Development of Henan Province, Zhengzhou, China.

出版信息

CNS Neurosci Ther. 2024 Oct;30(10):e70068. doi: 10.1111/cns.70068.

Abstract

BACKGROUND

Alzheimer's disease (AD) is a common chronic neurodegenerative disease in older people, and there is no specific treatment that can stop or reverse its progression. Neobavaisoflavone (NBIF) is a flavonoid that has been shown to have neuroprotective effects, but its role in AD has not been revealed. The present study investigated the role and mechanism of NBIF on Aβ-induced brain injury.

METHODS

In this experiment, the AD mouse model was established by injection of Aβ peptides (200 μM, icv), and Donepezil (Don, 10 mg/kg/days), NBIF-L (15 mg/kg/days), and NBIF-H (30 mg/kg/days) were administered orally for 4 weeks. Learning memory, hippocampal pathological changes, pathological markers, apoptosis, oxidative stress, inflammation, immune cells were measured in mice. Network pharmacology combined with the GEO database led to the identification of SIRT1, a key target for NBIF intervention in AD, and levels of SIRT1, p-STAT3 and FOXO1 were measured. In addition, the antagonistic activity of SIRT1 transfection silencing against NBIF in Aβ-induced in N9 cells and N2a-APP69 cells was investigated to assess whether the effects caused by NBIF were mediated by SIRT1.

RESULTS

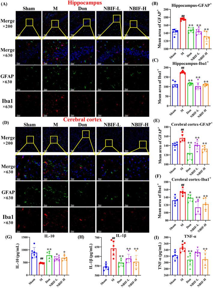
The results showed that NBIF ameliorated learning memory and hippocampal neuronal damage, reduced pathological markers, apoptosis, oxidative stress and neuroinflammation, and modulated immune cells. SIRT1 is a key target for NBIF intervention in AD, and NBIF upregulates SIRT1 and reduces the expression levels of p-STAT3 and FOXO1. Furthermore, silencing SIRT1 effectively reduced the protective effect of NBIF on Aβ-induced N9 cells and N2a-APP69 cells, which indicated that the protective effect of NBIF on AD is related to SIRT1.

CONCLUSIONS

NBIF ameliorated Aβ-induced brain injury by inhibiting apoptosis, oxidative stress, and neuroinflammation, which may be mediated through SIRT1 signaling. These findings provide a rationale for NBIF in the treatment of AD and help facilitate the development of clinical therapeutic agents for AD.

摘要

背景

阿尔茨海默病(AD)是老年人中常见的慢性神经退行性疾病,目前尚无能够阻止或逆转其进展的特定治疗方法。新巴西紫檀素(NBIF)是一种具有神经保护作用的类黄酮,但它在 AD 中的作用尚未被揭示。本研究探讨了 NBIF 对 Aβ诱导的脑损伤的作用和机制。

方法

在本实验中,通过脑室内注射 Aβ肽(200 μM)建立 AD 小鼠模型,并给予多奈哌齐(Don,10 mg/kg/d)、NBIF-L(15 mg/kg/d)和 NBIF-H(30 mg/kg/d)口服 4 周。测量小鼠的学习记忆、海马病理变化、病理标志物、细胞凋亡、氧化应激、炎症、免疫细胞。网络药理学结合 GEO 数据库确定 NBIF 干预 AD 的关键靶点 SIRT1,并测量 SIRT1、p-STAT3 和 FOXO1 的水平。此外,还研究了 SIRT1 转染沉默对 Aβ诱导的 N9 细胞和 N2a-APP69 细胞中 NBIF 的拮抗作用,以评估 NBIF 引起的作用是否由 SIRT1 介导。

结果

结果表明,NBIF 改善了学习记忆和海马神经元损伤,降低了病理标志物、细胞凋亡、氧化应激和神经炎症,调节了免疫细胞。SIRT1 是 NBIF 干预 AD 的关键靶点,NBIF 上调 SIRT1 并降低 p-STAT3 和 FOXO1 的表达水平。此外,沉默 SIRT1 可有效降低 NBIF 对 Aβ诱导的 N9 细胞和 N2a-APP69 细胞的保护作用,表明 NBIF 对 AD 的保护作用与 SIRT1 有关。

结论

NBIF 通过抑制细胞凋亡、氧化应激和神经炎症改善 Aβ诱导的脑损伤,这可能是通过 SIRT1 信号介导的。这些发现为 NBIF 治疗 AD 提供了依据,并有助于促进 AD 临床治疗药物的开发。

https://cdn.ncbi.nlm.nih.gov/pmc/blobs/38cd/11469773/5b4e2d1cba0e/CNS-30-e70068-g007.jpg

文献检索

告别复杂PubMed语法,用中文像聊天一样搜索,搜遍4000万医学文献。AI智能推荐,让科研检索更轻松。

立即免费搜索

文件翻译

保留排版,准确专业,支持PDF/Word/PPT等文件格式,支持 12+语言互译。

免费翻译文档

深度研究

AI帮你快速写综述,25分钟生成高质量综述,智能提取关键信息,辅助科研写作。

立即免费体验