Suppr超能文献

稳定多孔有机笼纳米胶囊用于 pH 响应性抗癌药物递送给精确肿瘤治疗。

Stable Porous Organic Cage Nanocapsules for pH-Responsive Anticancer Drug Delivery for Precise Tumor Therapy.

机构信息

Fujian Key Laboratory of Natural Medicine Pharmacology, School of Pharmacy, Fujian Medical University, Fuzhou 350122, China.

State Key Laboratory of Structural Chemistry, Fujian Institute of Research on the Structure of Matter, Chinese Academy of Sciences, Fuzhou 350002, China.

出版信息

ACS Appl Bio Mater. 2024 Nov 18;7(11):7535-7543. doi: 10.1021/acsabm.4c01123. Epub 2024 Oct 12.

Abstract

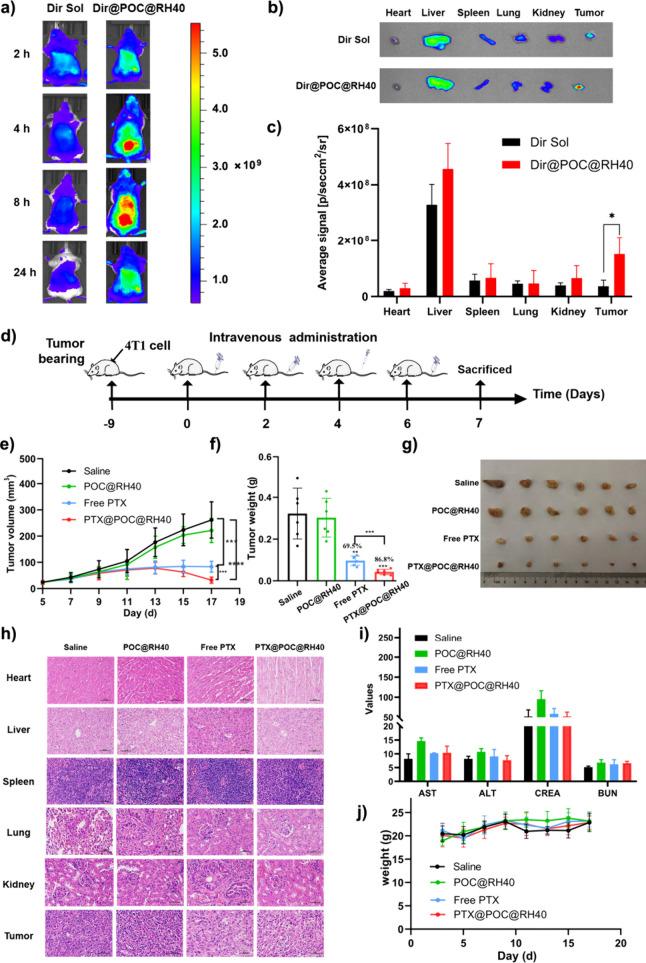
The search for drug nanocarriers with stimuli-responsive properties and high payloads for targeted drug delivery and precision medicine is currently a focal point of biomedical research, but this endeavor still encounters various challenges. Herein, a porous organic cage (POC) is applied to paclitaxel (PTX) drug delivery for cancer therapy for the first time. Specifically, water-soluble, stable, and biocompatible POC-based nanocapsules (PTX@POC@RH40) with PTX encapsulation efficiency over 98% can be synthesized by simply grafting nonionic surfactant (Polyoxyl 40 hydrogenated castor oil, RH40) on the POC surface. These PTX@POC@RH40 nanocapsules demonstrate remarkable stability for more than a week without aggregation and exhibit pH-responsive behavior under acidic conditions (pH 5.5) and display sustained release behavior at both pH 7.4 and pH 5.5. Intravenous administration of PTX@POC@RH40 led to a 3.5-fold increase in PTX bioavailability compared with the free PTX group in rats. Moreover, in vivo mouse model experiments involving 4T1 subcutaneous breast cancer tumors revealed that PTX@POC@RH40 exhibited enhanced anticancer efficacy with minimal toxicity compared with free PTX. These findings underscore the potential of POCs as promising nanocarriers for stimuli-responsive drug delivery in therapeutic applications.

摘要

具有刺激响应特性和高载药量的药物纳米载体的研究旨在实现靶向药物输送和精准医学,目前是生物医学研究的重点,但这一领域仍然面临着各种挑战。本文首次将多孔有机笼(POC)应用于紫杉醇(PTX)药物输送用于癌症治疗。具体而言,通过简单地在 POC 表面接枝非离子表面活性剂(聚氧乙烯 40 氢化蓖麻油,RH40),可以合成具有超过 98%PTX 包封效率的水溶性、稳定且生物相容的 POC 基纳米胶囊(PTX@POC@RH40)。这些 PTX@POC@RH40 纳米胶囊在一周多的时间内没有聚集,表现出对酸性条件(pH5.5)的 pH 响应行为,并在 pH7.4 和 pH5.5 下均表现出持续释放行为。与游离 PTX 组相比,PTX@POC@RH40 在大鼠体内静脉给药后,PTX 的生物利用度提高了 3.5 倍。此外,涉及 4T1 皮下乳腺癌肿瘤的体内小鼠模型实验表明,与游离 PTX 相比,PTX@POC@RH40 表现出增强的抗癌疗效和最小的毒性。这些发现强调了 POC 作为用于治疗应用的刺激响应性药物输送的有前途的纳米载体的潜力。

https://cdn.ncbi.nlm.nih.gov/pmc/blobs/1c52/11577425/bd35bf317938/mt4c01123_0001.jpg

文献AI研究员

20分钟写一篇综述,助力文献阅读效率提升50倍。

立即体验

用中文搜PubMed

大模型驱动的PubMed中文搜索引擎

马上搜索

文档翻译

学术文献翻译模型,支持多种主流文档格式。

立即体验