• 文献检索
  • 文档翻译
  • 深度研究
  • 学术资讯
  • Suppr Zotero 插件Zotero 插件
  • 邀请有礼
  • 套餐&价格
  • 历史记录
应用&插件
Suppr Zotero 插件Zotero 插件浏览器插件Mac 客户端Windows 客户端微信小程序
定价
高级版会员购买积分包购买API积分包
服务
文献检索文档翻译深度研究API 文档MCP 服务
关于我们
关于 Suppr公司介绍联系我们用户协议隐私条款
关注我们

Suppr 超能文献

核心技术专利:CN118964589B侵权必究
粤ICP备2023148730 号-1Suppr @ 2026

文献检索

告别复杂PubMed语法,用中文像聊天一样搜索,搜遍4000万医学文献。AI智能推荐,让科研检索更轻松。

立即免费搜索

文件翻译

保留排版,准确专业,支持PDF/Word/PPT等文件格式,支持 12+语言互译。

免费翻译文档

深度研究

AI帮你快速写综述,25分钟生成高质量综述,智能提取关键信息,辅助科研写作。

立即免费体验

载有姜黄素的基因工程细胞纳米颗粒用于癌症免疫治疗。

Genetically engineered cellular nanoparticles loaded with curcuminoids for cancer immunotherapy.

机构信息

Department of Urology, The First Affiliated Hospital of Zhengzhou University, Zhengzhou 450052, China.

School of Medicine, South China University of Technology, Guangzhou 510006, China.

出版信息

Theranostics. 2024 Oct 7;14(16):6409-6425. doi: 10.7150/thno.99033. eCollection 2024.

DOI:10.7150/thno.99033
PMID:39431008
原文链接:https://pmc.ncbi.nlm.nih.gov/articles/PMC11488111/
Abstract

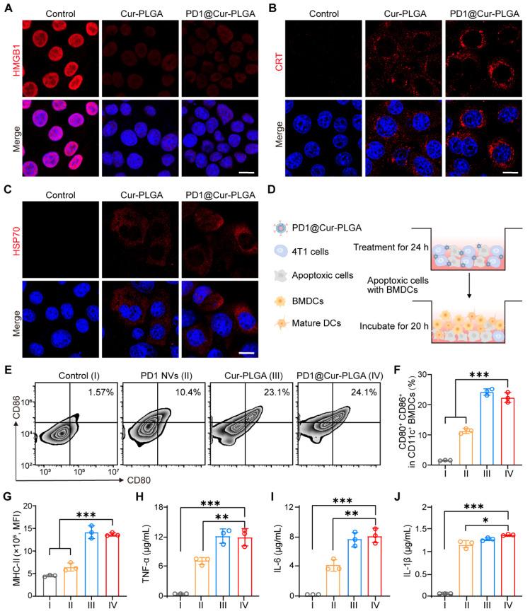
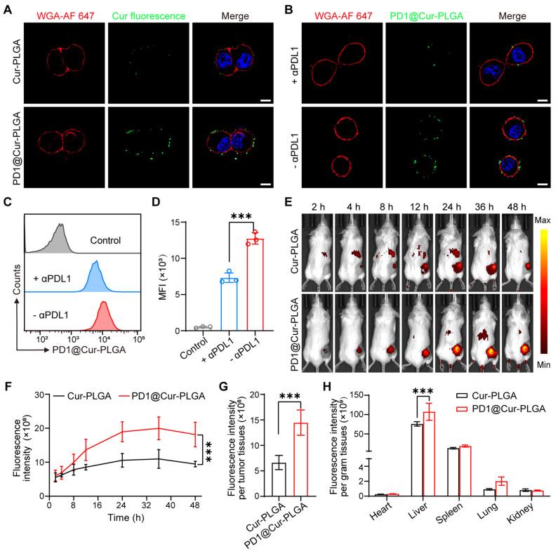
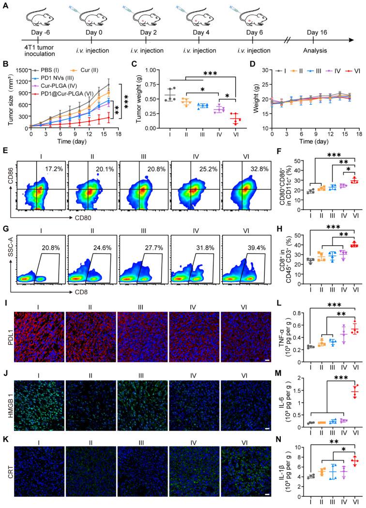
Inducing immunogenic cell death (ICD) is a promising strategy to enhance immune responses for immune checkpoint blockade (ICB) therapy, but the lack of a simple and effective platform to integrate ICD and ICB therapy limits their clinical application. Here, we developed programmed cell death protein 1 (PD1)-overexpressing genetically engineered nanovesicles (NVs)-coated curcumin (Cur)-loaded poly (lactic-co-poly-polyglycolic acid) nanoparticles (PD1@Cur-PLGA) to integrate ICD and ICB therapy for enhancing tumor immunotherapy. Genetically engineered NVs greatly enhanced the tumor targeting of nanoparticles, and the PD1 on NVs dramatically blocked the PD1/PDL1 signaling pathway and stimulated antitumor immune responses. Meanwhile, the delivered Cur successfully induced tumor cell apoptosis and activated ICD by inhibiting NF-κB phosphorylation and Bcl-2 protein expression and activating caspase and Bax apoptotic signaling. By synergizing the ICD effect of Cur and the PD1/PDL1 axis blocking function of genetically engineered NVs, the PD1@Cur-PLGA enhanced the intratumoral infiltration rate of mature dendritic cells and CD8 T cells in tumor tissues, resulting in significantly inhibiting tumor growth in breast and prostate tumor-bearing mouse models. This synergistic ICD and ICB therapy based on genetically engineered NVs provides a low-cost, safe, and effective strategy to enhance cancer immunotherapy.

摘要

诱导免疫原性细胞死亡 (ICD) 是增强免疫检查点阻断 (ICB) 治疗免疫反应的一种有前途的策略,但缺乏将 ICD 和 ICB 治疗整合在一起的简单有效平台,限制了它们的临床应用。在这里,我们开发了程序性死亡蛋白 1 (PD1) 过表达的基因工程纳米囊泡 (NVs)-包裹姜黄素 (Cur)-负载聚乳酸-共-聚乳酸-共聚乙二醇酸纳米粒 (PD1@Cur-PLGA),以整合 ICD 和 ICB 治疗以增强肿瘤免疫治疗。基因工程 NVs 极大地增强了纳米粒的肿瘤靶向性,NVs 上的 PD1 可显著阻断 PD1/PDL1 信号通路并刺激抗肿瘤免疫反应。同时,递送的 Cur 通过抑制 NF-κB 磷酸化和 Bcl-2 蛋白表达并激活 caspase 和 Bax 凋亡信号,成功诱导肿瘤细胞凋亡并激活 ICD。通过协同 Cur 的 ICD 作用和基因工程 NVs 的 PD1/PDL1 轴阻断功能,PD1@Cur-PLGA 增强了肿瘤组织中成熟树突状细胞和 CD8 T 细胞的肿瘤内浸润率,导致显著抑制乳腺癌和前列腺癌荷瘤小鼠模型中的肿瘤生长。基于基因工程 NVs 的这种协同 ICD 和 ICB 治疗为增强癌症免疫治疗提供了一种低成本、安全有效的策略。

https://cdn.ncbi.nlm.nih.gov/pmc/blobs/4b64/11488111/324471ee03c6/thnov14p6409g006.jpg
https://cdn.ncbi.nlm.nih.gov/pmc/blobs/4b64/11488111/5d0a968988e7/thnov14p6409g001.jpg
https://cdn.ncbi.nlm.nih.gov/pmc/blobs/4b64/11488111/8c2611322de4/thnov14p6409g002.jpg
https://cdn.ncbi.nlm.nih.gov/pmc/blobs/4b64/11488111/5bfb8fde2d37/thnov14p6409g003.jpg
https://cdn.ncbi.nlm.nih.gov/pmc/blobs/4b64/11488111/7fdca1ed042c/thnov14p6409g004.jpg
https://cdn.ncbi.nlm.nih.gov/pmc/blobs/4b64/11488111/a5b4a67120eb/thnov14p6409g005.jpg
https://cdn.ncbi.nlm.nih.gov/pmc/blobs/4b64/11488111/324471ee03c6/thnov14p6409g006.jpg
https://cdn.ncbi.nlm.nih.gov/pmc/blobs/4b64/11488111/5d0a968988e7/thnov14p6409g001.jpg
https://cdn.ncbi.nlm.nih.gov/pmc/blobs/4b64/11488111/8c2611322de4/thnov14p6409g002.jpg
https://cdn.ncbi.nlm.nih.gov/pmc/blobs/4b64/11488111/5bfb8fde2d37/thnov14p6409g003.jpg
https://cdn.ncbi.nlm.nih.gov/pmc/blobs/4b64/11488111/7fdca1ed042c/thnov14p6409g004.jpg
https://cdn.ncbi.nlm.nih.gov/pmc/blobs/4b64/11488111/a5b4a67120eb/thnov14p6409g005.jpg
https://cdn.ncbi.nlm.nih.gov/pmc/blobs/4b64/11488111/324471ee03c6/thnov14p6409g006.jpg

相似文献

1
Genetically engineered cellular nanoparticles loaded with curcuminoids for cancer immunotherapy.载有姜黄素的基因工程细胞纳米颗粒用于癌症免疫治疗。
Theranostics. 2024 Oct 7;14(16):6409-6425. doi: 10.7150/thno.99033. eCollection 2024.
2
Peptide vaccine-conjugated mesoporous carriers synergize with immunogenic cell death and PD-L1 blockade for amplified immunotherapy of metastatic spinal.多肽疫苗偶联介孔载体与免疫原性细胞死亡和 PD-L1 阻断协同作用,增强转移性脊柱肿瘤的免疫治疗。
J Nanobiotechnology. 2021 Aug 12;19(1):243. doi: 10.1186/s12951-021-00975-5.
3
Hybrid Cellular Nanovesicles Block PD-L1 Signal and Repolarize M2 Macrophages for Cancer Immunotherapy.混合细胞纳米囊泡阻断PD-L1信号并使M2巨噬细胞重极化用于癌症免疫治疗。
Small. 2024 Aug;20(31):e2311702. doi: 10.1002/smll.202311702. Epub 2024 Mar 8.
4
Nanomicelle protects the immune activation effects of Paclitaxel and sensitizes tumors to anti-PD-1 Immunotherapy.纳米胶束保护紫杉醇的免疫激活作用,并使肿瘤对抗 PD-1 免疫治疗敏感。
Theranostics. 2020 Jul 9;10(18):8382-8399. doi: 10.7150/thno.45391. eCollection 2020.
5
Genetically Engineered Cytomembrane Nanovaccines for Cancer Immunotherapy.用于癌症免疫治疗的基因工程细胞膜纳米疫苗
Adv Healthc Mater. 2024 May;13(13):e2400068. doi: 10.1002/adhm.202400068. Epub 2024 Feb 15.
6
Local and Targeted Delivery of Immune Checkpoint Blockade Therapeutics.局部和靶向递送免疫检查点阻断治疗药物。
Acc Chem Res. 2020 Nov 17;53(11):2521-2533. doi: 10.1021/acs.accounts.0c00339. Epub 2020 Oct 19.
7
PD-L1 antibody conjugated dihydrotanshinone I-loaded polymeric nanoparticle for targeted cancer immunotherapy combining PD-L1 blockade with immunogenic cell death.用于靶向癌症免疫治疗的PD-L1抗体偶联载有二氢丹参酮I的聚合物纳米颗粒,将PD-L1阻断与免疫原性细胞死亡相结合。
Int J Pharm. 2024 Dec 25;667(Pt B):125004. doi: 10.1016/j.ijpharm.2024.125004. Epub 2024 Nov 26.
8
Genetically engineered PD-1 displaying nanovesicles for synergistic checkpoint blockades and chemo-metabolic therapy against non-small cell lung cancer.基因工程化展示纳米囊泡的程序性死亡受体1用于协同检查点阻断及针对非小细胞肺癌的化学代谢疗法
Acta Biomater. 2023 Apr 15;161:184-200. doi: 10.1016/j.actbio.2023.03.002. Epub 2023 Mar 7.
9
Genetic engineering cellular vesicles expressing CD64 as checkpoint antibody carrier for cancer immunotherapy.基因工程改造的细胞囊泡,其表达CD64作为用于癌症免疫治疗的检查点抗体载体。
Theranostics. 2021 Apr 7;11(12):6033-6043. doi: 10.7150/thno.48868. eCollection 2021.
10
Self-Delivery Nanobooster to Enhance Immunogenic Cell Death for Cancer Chemoimmunotherapy.自递送纳米增强剂增强癌症化疗免疫治疗的免疫原性细胞死亡。
ACS Appl Mater Interfaces. 2024 Jul 3;16(26):33169-33181. doi: 10.1021/acsami.4c06149. Epub 2024 Jun 24.

引用本文的文献

1
Strategic Advances in Targeted Delivery Carriers for Therapeutic Cancer Vaccines.治疗性癌症疫苗靶向递送载体的战略进展
Int J Mol Sci. 2025 Jul 17;26(14):6879. doi: 10.3390/ijms26146879.

本文引用的文献

1
Genetically Edited Cascade Nanozymes for Cancer Immunotherapy.基因编辑级联纳米酶用于癌症免疫治疗。
ACS Nano. 2024 May 14;18(19):12295-12310. doi: 10.1021/acsnano.4c01229. Epub 2024 May 2.
2
Hybrid Cellular Nanovesicles Block PD-L1 Signal and Repolarize M2 Macrophages for Cancer Immunotherapy.混合细胞纳米囊泡阻断PD-L1信号并使M2巨噬细胞重极化用于癌症免疫治疗。
Small. 2024 Aug;20(31):e2311702. doi: 10.1002/smll.202311702. Epub 2024 Mar 8.
3
Reaction-Generated Aldehyde-Scavenging Polypeptides-Curcumin Conjugate Nanoassemblies for Combined Treatment of Spinal Cord Injury.
反应生成的醛清除多肽-姜黄素缀合物纳米组装体用于治疗脊髓损伤的联合治疗。
ACS Nano. 2024 Mar 12;18(10):7346-7362. doi: 10.1021/acsnano.3c08662. Epub 2024 Feb 28.
4
Photothermal therapy of tuberculosis using targeting pre-activated macrophage membrane-coated nanoparticles.基于靶向激活巨噬细胞膜包覆纳米颗粒的结核光热治疗。
Nat Nanotechnol. 2024 Jun;19(6):834-845. doi: 10.1038/s41565-024-01618-0. Epub 2024 Feb 21.
5
Dendritic cells as orchestrators of anticancer immunity and immunotherapy.树突状细胞作为抗癌免疫和免疫治疗的协调者。
Nat Rev Clin Oncol. 2024 Apr;21(4):257-277. doi: 10.1038/s41571-024-00859-1. Epub 2024 Feb 7.
6
Redox-responsive polymer micelles co-encapsulating immune checkpoint inhibitors and chemotherapeutic agents for glioblastoma therapy.载免疫检查点抑制剂和化疗药物的氧化还原响应性聚合物胶束用于胶质母细胞瘤治疗
Nat Commun. 2024 Feb 6;15(1):1118. doi: 10.1038/s41467-024-44963-3.
7
Genetically Engineered Cytomembrane Nanovaccines for Cancer Immunotherapy.用于癌症免疫治疗的基因工程细胞膜纳米疫苗
Adv Healthc Mater. 2024 May;13(13):e2400068. doi: 10.1002/adhm.202400068. Epub 2024 Feb 15.
8
Twisted Poly(-terphenyl---terphenyl)-Based Anion Exchange Membrane for Water Electrolysis.用于水电解的基于扭曲聚(对三联苯-对三联苯)的阴离子交换膜。
ACS Appl Mater Interfaces. 2024 Feb 14;16(6):7660-7669. doi: 10.1021/acsami.3c15525. Epub 2024 Jan 31.
9
Inhibition of NF-κB signaling unveils novel strategies to overcome drug resistance in cancers.抑制 NF-κB 信号通路揭示了克服癌症药物耐药性的新策略。
Drug Resist Updat. 2024 Mar;73:101042. doi: 10.1016/j.drup.2023.101042. Epub 2024 Jan 4.
10
Triple Hybrid Cellular Nanovesicles Promote Cardiac Repair after Ischemic Reperfusion.三重杂交细胞纳米囊泡促进缺血再灌注后的心脏修复。
ACS Nano. 2024 Feb 6;18(5):4443-4455. doi: 10.1021/acsnano.3c10784. Epub 2024 Jan 9.