• 文献检索
  • 文档翻译
  • 深度研究
  • 学术资讯
  • Suppr Zotero 插件Zotero 插件
  • 邀请有礼
  • 套餐&价格
  • 历史记录
应用&插件
Suppr Zotero 插件Zotero 插件浏览器插件Mac 客户端Windows 客户端微信小程序
定价
高级版会员购买积分包购买API积分包
服务
文献检索文档翻译深度研究API 文档MCP 服务
关于我们
关于 Suppr公司介绍联系我们用户协议隐私条款
关注我们

Suppr 超能文献

核心技术专利:CN118964589B侵权必究
粤ICP备2023148730 号-1Suppr @ 2026

文献检索

告别复杂PubMed语法,用中文像聊天一样搜索,搜遍4000万医学文献。AI智能推荐,让科研检索更轻松。

立即免费搜索

文件翻译

保留排版,准确专业,支持PDF/Word/PPT等文件格式,支持 12+语言互译。

免费翻译文档

深度研究

AI帮你快速写综述,25分钟生成高质量综述,智能提取关键信息,辅助科研写作。

立即免费体验

一种用于预测结肠癌临床结局和免疫微环境的新型m7G相关miRNA预后特征。

A novel m7G-related miRNA prognostic signature for predicting clinical outcome and immune microenvironment in colon cancer.

作者信息

Zhu Zhenghui, Xie Yuxia, Yin Minhao, Peng Lei, Zhu Hong

机构信息

Department of Gastroenterology, The First Affiliated Hospital of Nanjing Medical University, Nanjing, Jiangsu, China.

出版信息

J Cancer. 2024 Oct 7;15(18):6086-6102. doi: 10.7150/jca.99173. eCollection 2024.

DOI:10.7150/jca.99173
PMID:39440054
原文链接:https://pmc.ncbi.nlm.nih.gov/articles/PMC11493006/
Abstract

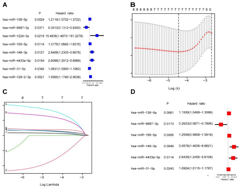
Colon cancer (CC) is a highly prevalent malignancy worldwide, characterized by elevated mortality rates and poor prognosis. N7-methylguanosine (m7G) methylation is an emerging RNA modification type and involved in the development of many tumors. Despite this, the correlation between m7G-related miRNAs and CC remains to be elucidated. This research aimed to investigate the clinical significance of m7G-related miRNAs in predicting both the prognosis and tumor microenvironment (TME) of CC. We retrieved transcriptome data and associated clinical information from a publicly accessible database. Using univariate Cox and LASSO regression analyses, we established a signature of m7G-related miRNAs. Additionally, we used CIBERSORT and ssGSEA algorithms to explore the association between the prognostic risk score and the TME in CC patients. By considering the risk signature and immune infiltration, we identified differentially expressed genes that contribute to the prognosis of CC. Finally, the expression patterns of prognostic miRNAs were verified using quantitative reverse transcriptase PCR (qRT-PCR) in cell lines. We constructed a prognostic risk signature based on seven m7G-related miRNAs (miR-136-5p, miR-6887-3p, miR-195-5p, miR-149-3p, miR-4433a-5p, miR-31-5p, and miR-129-2-3p). Subsequently, we observed remarkable differences in patient outcomes between the high- and low-risk groups. The area under the curve (AUC) for 1-, 3-, and 5-year survivals in the ROC curve were 0.735, 0.707, and 0.632, respectively. Furthermore, our results showed that the risk score can serve as an independent prognostic biomarker for overall survival prediction. In terms of immune analysis, the results revealed a significant association between the risk signature and immune infiltration, as well as immune checkpoint expression. Finally, our study showed that CCDC160 and RLN3 is the gene most relevant to immune cells and function in CC. Our study conducted a comprehensive and systematic analysis of m7G-associated miRNAs to construct prognostic profiles of CC. We developed a prognostic risk model based on m7G-miRNAs, with the resulting risk scores demonstrating considerable potential as prognostic biomarkers. These findings provide substantial evidence for the critical role of m7G-related miRNAs in colon cancer and may offer new immunotherapeutic targets for patients with this disease.

摘要

结肠癌(CC)是一种在全球范围内高度流行的恶性肿瘤,其特征是死亡率高且预后不良。N7-甲基鸟苷(m7G)甲基化是一种新兴的RNA修饰类型,与许多肿瘤的发生发展有关。尽管如此,m7G相关的微小RNA(miRNA)与CC之间的相关性仍有待阐明。本研究旨在探讨m7G相关miRNA在预测CC预后和肿瘤微环境(TME)方面的临床意义。我们从一个可公开访问的数据库中检索了转录组数据和相关临床信息。通过单因素Cox和LASSO回归分析,我们建立了一个m7G相关miRNA的特征。此外,我们使用CIBERSORT和ssGSEA算法来探索CC患者预后风险评分与TME之间的关联。通过考虑风险特征和免疫浸润,我们确定了有助于CC预后的差异表达基因。最后,使用定量逆转录聚合酶链反应(qRT-PCR)在细胞系中验证了预后miRNA的表达模式。我们基于7个m7G相关的miRNA(miR-136-5p、miR-6887-3p、miR-195-5p、miR-149-3p、miR-4433a-5p、miR-31-5p和miR-129-2-3p)构建了一个预后风险特征。随后,我们观察到高风险组和低风险组患者的预后存在显著差异。ROC曲线中1年、3年和5年生存率的曲线下面积(AUC)分别为0.735、0.707和0.632。此外,我们的结果表明,风险评分可作为总生存预测的独立预后生物标志物。在免疫分析方面,结果显示风险特征与免疫浸润以及免疫检查点表达之间存在显著关联。最后,我们的研究表明CCDC160和RLN3是CC中与免疫细胞和功能最相关的基因。我们的研究对mG相关的miRNA进行了全面系统的分析,以构建CC的预后图谱。我们基于m7G-miRNA开发了一种预后风险模型,所得风险评分显示出作为预后生物标志物的巨大潜力。这些发现为m7G相关miRNA在结肠癌中的关键作用提供了大量证据,并可能为该疾病患者提供新的免疫治疗靶点。

https://cdn.ncbi.nlm.nih.gov/pmc/blobs/daff/11493006/03f7314a85c2/jcav15p6086g012.jpg
https://cdn.ncbi.nlm.nih.gov/pmc/blobs/daff/11493006/19ac7584d179/jcav15p6086g001.jpg
https://cdn.ncbi.nlm.nih.gov/pmc/blobs/daff/11493006/d04f0934c554/jcav15p6086g002.jpg
https://cdn.ncbi.nlm.nih.gov/pmc/blobs/daff/11493006/8557a4a14d27/jcav15p6086g003.jpg
https://cdn.ncbi.nlm.nih.gov/pmc/blobs/daff/11493006/e66bee586859/jcav15p6086g004.jpg
https://cdn.ncbi.nlm.nih.gov/pmc/blobs/daff/11493006/52303167a25b/jcav15p6086g005.jpg
https://cdn.ncbi.nlm.nih.gov/pmc/blobs/daff/11493006/ec95ad1c34dd/jcav15p6086g006.jpg
https://cdn.ncbi.nlm.nih.gov/pmc/blobs/daff/11493006/5a6a66d19204/jcav15p6086g007.jpg
https://cdn.ncbi.nlm.nih.gov/pmc/blobs/daff/11493006/bec26007cbea/jcav15p6086g008.jpg
https://cdn.ncbi.nlm.nih.gov/pmc/blobs/daff/11493006/9ba0e8b4607e/jcav15p6086g009.jpg
https://cdn.ncbi.nlm.nih.gov/pmc/blobs/daff/11493006/357c26279698/jcav15p6086g010.jpg
https://cdn.ncbi.nlm.nih.gov/pmc/blobs/daff/11493006/840e56f48cfe/jcav15p6086g011.jpg
https://cdn.ncbi.nlm.nih.gov/pmc/blobs/daff/11493006/03f7314a85c2/jcav15p6086g012.jpg
https://cdn.ncbi.nlm.nih.gov/pmc/blobs/daff/11493006/19ac7584d179/jcav15p6086g001.jpg
https://cdn.ncbi.nlm.nih.gov/pmc/blobs/daff/11493006/d04f0934c554/jcav15p6086g002.jpg
https://cdn.ncbi.nlm.nih.gov/pmc/blobs/daff/11493006/8557a4a14d27/jcav15p6086g003.jpg
https://cdn.ncbi.nlm.nih.gov/pmc/blobs/daff/11493006/e66bee586859/jcav15p6086g004.jpg
https://cdn.ncbi.nlm.nih.gov/pmc/blobs/daff/11493006/52303167a25b/jcav15p6086g005.jpg
https://cdn.ncbi.nlm.nih.gov/pmc/blobs/daff/11493006/ec95ad1c34dd/jcav15p6086g006.jpg
https://cdn.ncbi.nlm.nih.gov/pmc/blobs/daff/11493006/5a6a66d19204/jcav15p6086g007.jpg
https://cdn.ncbi.nlm.nih.gov/pmc/blobs/daff/11493006/bec26007cbea/jcav15p6086g008.jpg
https://cdn.ncbi.nlm.nih.gov/pmc/blobs/daff/11493006/9ba0e8b4607e/jcav15p6086g009.jpg
https://cdn.ncbi.nlm.nih.gov/pmc/blobs/daff/11493006/357c26279698/jcav15p6086g010.jpg
https://cdn.ncbi.nlm.nih.gov/pmc/blobs/daff/11493006/840e56f48cfe/jcav15p6086g011.jpg
https://cdn.ncbi.nlm.nih.gov/pmc/blobs/daff/11493006/03f7314a85c2/jcav15p6086g012.jpg

相似文献

1
A novel m7G-related miRNA prognostic signature for predicting clinical outcome and immune microenvironment in colon cancer.一种用于预测结肠癌临床结局和免疫微环境的新型m7G相关miRNA预后特征。
J Cancer. 2024 Oct 7;15(18):6086-6102. doi: 10.7150/jca.99173. eCollection 2024.
2
A Novel M7G-Related MicroRNAs Risk Signature Predicts the Prognosis and Tumor Microenvironment of Kidney Renal Clear Cell Carcinoma.一种新型的与m7G相关的微小RNA风险特征预测肾透明细胞癌的预后和肿瘤微环境。
Front Genet. 2022 Jun 24;13:922358. doi: 10.3389/fgene.2022.922358. eCollection 2022.
3
Establishment and assessment of an oral squamous cell carcinoma N7-methylguanosine methyltransferase associated microRNA prognostic model.口腔鳞状细胞癌N7-甲基鸟苷甲基转移酶相关微小RNA预后模型的建立与评估
J Cancer. 2024 Sep 30;15(18):6022-6037. doi: 10.7150/jca.98350. eCollection 2024.
4
Prognostic and immune implications of a novel 7-methylguanosine-related microRNA signature in breast invasive carcinoma: from exploration to validation.新型 7-甲基鸟苷相关 microRNA 特征在乳腺浸润性癌中的预后和免疫意义:从探索到验证。
J Cancer Res Clin Oncol. 2023 Sep;149(11):9105-9128. doi: 10.1007/s00432-023-04849-1. Epub 2023 May 12.
5
Identification of N7-methylguanosine-related miRNAs as potential biomarkers for prognosis and drug response in breast cancer.鉴定与N7-甲基鸟苷相关的微小RNA作为乳腺癌预后和药物反应的潜在生物标志物。
Heliyon. 2024 Apr 6;10(8):e29326. doi: 10.1016/j.heliyon.2024.e29326. eCollection 2024 Apr 30.
6
Construction and validation of a prognostic signature for mucinous colonic adenocarcinoma based on N7-methylguanosine-related long non-coding RNAs.基于N7-甲基鸟苷相关长链非编码RNA构建并验证黏液性结肠腺癌的预后标志物
J Gastrointest Oncol. 2024 Feb 29;15(1):203-219. doi: 10.21037/jgo-23-980. Epub 2024 Feb 28.
7
Analysis and Validation of the Prognosis ability of the M7GRelated miRNAs in Lung Adenocarcinoma.分析和验证 M7G 相关 miRNA 在肺腺癌中的预后能力。
Asian Pac J Cancer Prev. 2023 Apr 1;24(4):1275-1287. doi: 10.31557/APJCP.2023.24.4.1275.
8
Construction of prognostic signature of breast cancer based on N7-Methylguanosine-Related LncRNAs and prediction of immune response.基于N7-甲基鸟苷相关长链非编码RNA构建乳腺癌预后特征并预测免疫反应。
Front Genet. 2022 Oct 24;13:991162. doi: 10.3389/fgene.2022.991162. eCollection 2022.
9
Constructing and validating of m7G-related genes prognostic signature for hepatocellular carcinoma and immune infiltration: potential biomarkers for predicting the overall survival.构建和验证用于肝细胞癌的m7G相关基因预后特征及免疫浸润:预测总生存的潜在生物标志物
J Gastrointest Oncol. 2022 Dec;13(6):3169-3182. doi: 10.21037/jgo-22-1134.
10
A novel m7G-related lncRNA risk model for predicting prognosis and evaluating the tumor immune microenvironment in colon carcinoma.一种用于预测结肠癌预后和评估肿瘤免疫微环境的新型m7G相关lncRNA风险模型。
Front Oncol. 2022 Aug 4;12:934928. doi: 10.3389/fonc.2022.934928. eCollection 2022.

引用本文的文献

1
Peripheral Blood Exosomal miR-184-3p in Methamphetamine Use Disorder: Biomarker Potential and CRTC1-Mediated Neuroadaptation.甲基苯丙胺使用障碍患者外周血外泌体miR-184-3p:生物标志物潜力及CRTC1介导的神经适应性
Curr Issues Mol Biol. 2025 Jun 20;47(7):479. doi: 10.3390/cimb47070479.
2
N7-methylguanosine modification in cancers: from mechanisms to therapeutic potential.癌症中的N7-甲基鸟苷修饰:从机制到治疗潜力
J Hematol Oncol. 2025 Jan 29;18(1):12. doi: 10.1186/s13045-025-01665-7.

本文引用的文献

1
A novel miRNA-based signature as predictive tool of survival outcome of colorectal cancer patients.一种基于新型微小RNA的特征作为结直肠癌患者生存结局的预测工具。
Chem Biol Drug Des. 2023 Nov;102(5):1024-1033. doi: 10.1111/cbdd.14301. Epub 2023 Aug 2.
2
A noval prognostic signature of the N7-methylguanosine (m7G)-related miRNA in lung adenocarcinoma.肺腺癌中 N7-甲基鸟苷(m7G)相关 miRNA 的新型预后特征。
BMC Pulm Med. 2023 Jan 12;23(1):14. doi: 10.1186/s12890-022-02290-7.
3
Cancer statistics, 2023.癌症统计数据,2023 年。
CA Cancer J Clin. 2023 Jan;73(1):17-48. doi: 10.3322/caac.21763.
4
DDX17 induces epithelial-mesenchymal transition and metastasis through the miR-149-3p/CYBRD1 pathway in colorectal cancer.DDX17 通过 miR-149-3p/CYBRD1 通路诱导结直肠癌中的上皮-间充质转化和转移。
Cell Death Dis. 2023 Jan 2;14(1):1. doi: 10.1038/s41419-022-05508-y.
5
A Novel m7G-Related Gene Signature Predicts the Prognosis of Colon Cancer.一种新型的m7G相关基因特征预测结肠癌的预后。
Cancers (Basel). 2022 Nov 10;14(22):5527. doi: 10.3390/cancers14225527.
6
METTL1 drives tumor progression of bladder cancer via degrading ATF3 mRNA in an mG-modified miR-760-dependent manner.METTL1通过以mG修饰的miR-760依赖性方式降解ATF3 mRNA来驱动膀胱癌的肿瘤进展。
Cell Death Discov. 2022 Nov 17;8(1):458. doi: 10.1038/s41420-022-01236-6.
7
Targeting tumour-intrinsic N-methylguanosine tRNA modification inhibits MDSC recruitment and improves anti-PD-1 efficacy.靶向肿瘤内在的N-甲基鸟苷tRNA修饰可抑制髓源性抑制细胞募集并提高抗程序性死亡蛋白1疗效。
Gut. 2023 Aug;72(8):1555-1567. doi: 10.1136/gutjnl-2022-327230. Epub 2022 Oct 25.
8
Prognostic value of 12 m7G methylation-related miRNA markers and their correlation with immune infiltration in breast cancer.12种m7G甲基化相关miRNA标志物在乳腺癌中的预后价值及其与免疫浸润的相关性
Front Oncol. 2022 Aug 5;12:929363. doi: 10.3389/fonc.2022.929363. eCollection 2022.
9
A Novel M7G-Related MicroRNAs Risk Signature Predicts the Prognosis and Tumor Microenvironment of Kidney Renal Clear Cell Carcinoma.一种新型的与m7G相关的微小RNA风险特征预测肾透明细胞癌的预后和肿瘤微环境。
Front Genet. 2022 Jun 24;13:922358. doi: 10.3389/fgene.2022.922358. eCollection 2022.
10
Eliminating METTL1-mediated accumulation of PMN-MDSCs prevents hepatocellular carcinoma recurrence after radiofrequency ablation.消除 METTL1 介导的 PMN-MDSCs 积聚可防止射频消融后肝癌复发。
Hepatology. 2023 Apr 1;77(4):1122-1138. doi: 10.1002/hep.32585. Epub 2022 Jul 8.