Suppr超能文献

SMARCD3低表达与前列腺癌患者的不良预后相关。

Low SMARCD3 expression is associated with poor prognosis in patients with prostate cancer.

作者信息

Ertl Iris E, Lemberger Ursula, Rajwa Pawel, Petrov Patrik, Mayer Stefan T, Timelthaler Gerald, Englinger Bernhard, Brettner Robert, Garstka Nathalie, Compérat Eva, Kenner Lukas, Shariat Shahrokh F

机构信息

Department of Urology, Comprehensive Cancer Center, Medical University of Vienna, Vienna, Austria.

Second Department of Urology, Centre of Postgraduate Medical Education, Warsaw, Poland.

出版信息

Prostate. 2025 Feb;85(2):181-190. doi: 10.1002/pros.24815. Epub 2024 Oct 23.

Abstract

BACKGROUNDS

SWI/SNF complexes represent a family of multi-subunit chromatin remodelers that are affected by alterations in >20% of human tumors. While mutations of SWI/SNF genes are relatively uncommon in prostate cancer (PCa), the literature suggests that deregulation of various subunits plays a role in prostate tumorigenesis. To assess SWI/SNF functions in a clinical context, we studied the mutually exclusive, paralogue accessory subunits SMARCD1, SMARCD2, and SMARCD3 that are included in every known complex and are sought to confer specificity.

METHODS

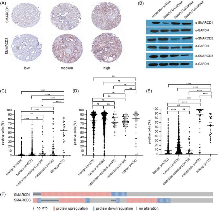
Performing immunohistochemistry (IHC), the protein levels of the SMARCD family members were measured using a tissue microarray (TMA) comprising malignant samples and matching healthy tissue of non-metastatic PCa patients (n = 168). Moreover, IHC was performed in castration-resistant tumors (n = 9) and lymph node metastases (n = 22). To assess their potential role as molecular biomarkers, SMARCD1 and SMARCD3 protein levels were correlated with clinical parameters such as T stage, Gleason score, biochemical recurrence, and progression-free survival.

RESULTS

SMARCD1 protein levels in non-metastatic primary tumors, lymph node metastases, and castration-resistant samples were significantly higher than in benign tissues. Likewise, SMARCD3 protein expression was elevated in tumor tissue and especially lymph node metastases compared to benign samples. While SMARCD1 levels in primary tumors did not exhibit significant associations with any of the tested clinical parameters, SMARCD3 exhibited an inverse correlation with pre-operative PSA levels. Moreover, low SMARCD3 expression was associated with progression to metastasis.

CONCLUSIONS

In congruence with previous literature, our results implicate that both SMARCD1 and SMARCD3 may exhibit relevant functions in the context of prostate tumorigenesis. Moreover, our approach suggests a potential role of SMARCD3 as a novel prognostic marker in clinically non-metastatic PCa.

摘要

背景

SWI/SNF复合物是一类多亚基染色质重塑因子家族,在超过20%的人类肿瘤中会发生改变。虽然SWI/SNF基因的突变在前列腺癌(PCa)中相对不常见,但文献表明,各种亚基的失调在前列腺肿瘤发生中起作用。为了在临床背景下评估SWI/SNF的功能,我们研究了相互排斥的旁系同源辅助亚基SMARCD1、SMARCD2和SMARCD3,它们包含在每个已知的复合物中,并试图赋予特异性。

方法

通过免疫组织化学(IHC),使用包含非转移性PCa患者(n = 168)的恶性样本和匹配的健康组织的组织微阵列(TMA)来测量SMARCD家族成员的蛋白质水平。此外,对去势抵抗性肿瘤(n = 9)和淋巴结转移灶(n = 22)进行了IHC检测。为了评估它们作为分子生物标志物的潜在作用,将SMARCD1和SMARCD3蛋白水平与T分期、Gleason评分、生化复发和无进展生存期等临床参数相关联。

结果

非转移性原发性肿瘤、淋巴结转移灶和去势抵抗性样本中的SMARCD1蛋白水平显著高于良性组织。同样,与良性样本相比,肿瘤组织尤其是淋巴结转移灶中的SMARCD3蛋白表达升高。虽然原发性肿瘤中的SMARCD1水平与任何测试的临床参数均无显著关联,但SMARCD3与术前PSA水平呈负相关。此外,低SMARCD3表达与转移进展相关。

结论

与先前的文献一致,我们的结果表明SMARCD1和SMARCD3在前列腺肿瘤发生过程中可能都发挥着相关功能。此外,我们的方法表明SMARCD3在临床非转移性PCa中作为一种新型预后标志物具有潜在作用。

https://cdn.ncbi.nlm.nih.gov/pmc/blobs/25d3/11648064/45cbf42d138c/PROS-85-181-g001.jpg

文献检索

告别复杂PubMed语法,用中文像聊天一样搜索,搜遍4000万医学文献。AI智能推荐,让科研检索更轻松。

立即免费搜索

文件翻译

保留排版,准确专业,支持PDF/Word/PPT等文件格式,支持 12+语言互译。

免费翻译文档

深度研究

AI帮你快速写综述,25分钟生成高质量综述,智能提取关键信息,辅助科研写作。

立即免费体验