Suppr超能文献

NRF3 通过 ROS/HMGB1 轴促进巨噬细胞 M1 极化来抑制三阴性乳腺癌的恶性进展。

NRF3 suppresses the malignant progression of TNBC by promoting M1 polarization of macrophages via ROS/HMGB1 axis.

机构信息

Department of Surgical Oncology, Taizhou Hospital of Zhejiang Province Affiliated to Wenzhou Medical University, Taizhou, Zhejiang, China.

Department of Surgical Oncology, Enze Hospital, Taizhou Enze Medical Center, Taizhou, Zhejiang, China.

出版信息

Cancer Biol Ther. 2024 Dec 31;25(1):2416221. doi: 10.1080/15384047.2024.2416221. Epub 2024 Oct 23.

Abstract

BACKGROUND

Triple-negative breast cancer (TNBC) is a highly aggressive form of breast cancer. Due to its lack of targeted therapy options, TNBC remains a significant clinical challenge. In this study, we investigated the role of nuclear respiratory factor 3 (NRF3) and high-mobility group box 1 (HMGB1) in the progression of TNBC.

METHODS

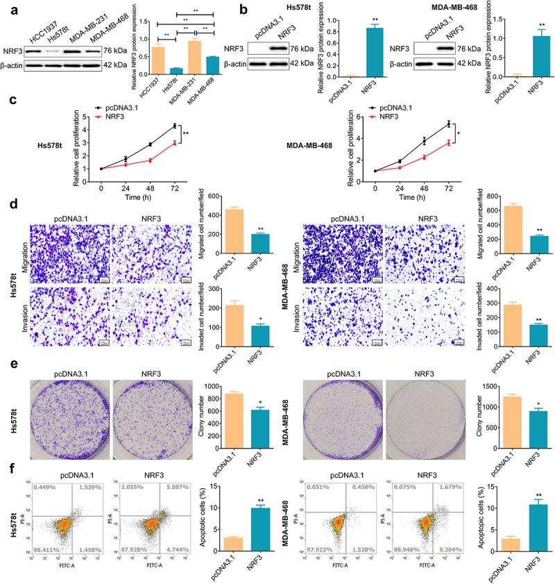
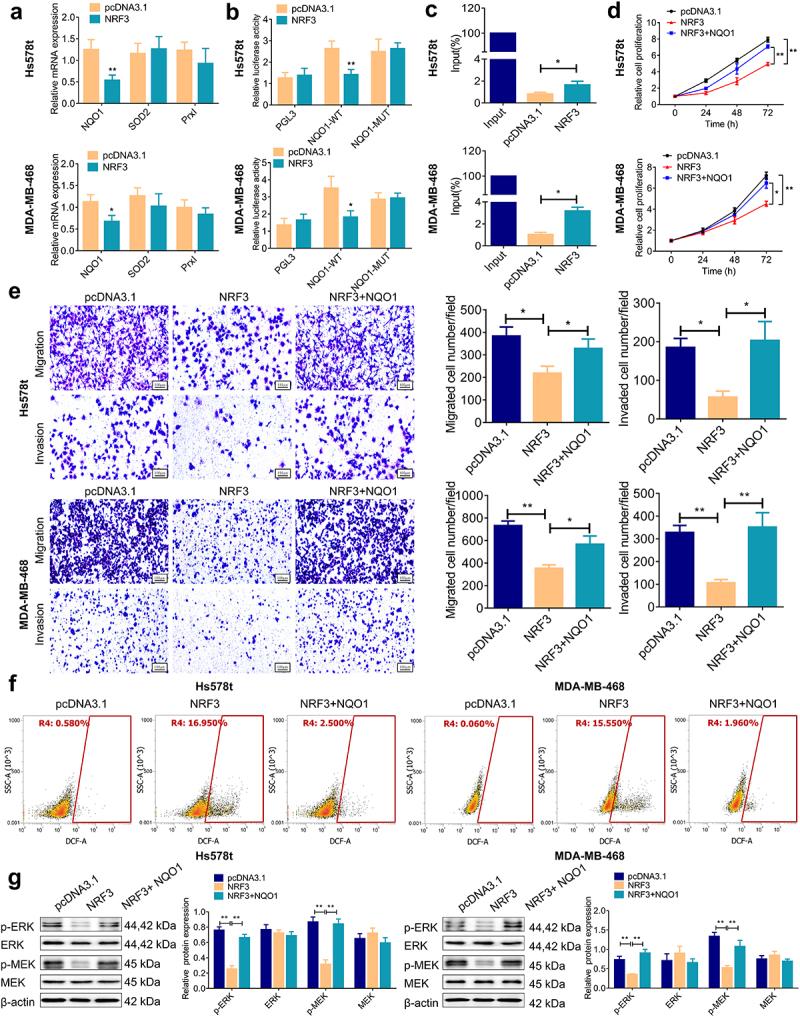
The study analyzed NRF3's clinical expression, differentially expressed genes (DEGs), and immune infiltration in TNBC using the TCGA database and bioinformatics tools. Cellular functions of MDA-MB-468 and Hs578t cells were evaluated through MTT, colony formation, transwell, flow cytometry, and western blotting. The regulatory function of NRF3 in TNBC cell lines was assessed using Immunofluorescence, Immunohistochemistry, qRT-PCR, CHIP, luciferase assay, and ELISA. Moreover, a xenograft model was established to investigate the role of NRF3 in TNBC in vivo.

RESULTS

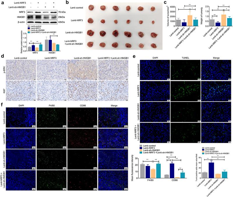
Low expression of NRF3 in TNBC tumors was associated with unfavorable prognosis and transcripts from tumors with higher NRF3 levels were enriched in oxidative stress and immune-related pathways. The subsequent gain- and loss-functional experiments indicated that NRF3 overexpression significantly suppressed malignant phenotypes, MAPK/ERK signaling pathways, and epithelial-mesenchymal transition (EMT), whereas it promoted reactive oxygen species (ROS) levels in TNBC. Further mechanistic exploration showed that NRF3 inhibited TNBC cell function by regulating oxidative stress-related genes to inhibit the MAPK/ERK signaling pathway by promoting the release of HMGB1 via ROS, thereby promoting M1 macrophage polarization.

CONCLUSION

NRF3 promotes M1 macrophage polarization through the ROS/HMGB1 axis, thereby inhibiting the malignant progression of TNBC. It is expected to become a therapeutic biomarker for TNBC.

摘要

背景

三阴性乳腺癌(TNBC)是一种侵袭性很强的乳腺癌。由于缺乏靶向治疗选择,TNBC 仍然是一个重大的临床挑战。在这项研究中,我们研究了核呼吸因子 3(NRF3)和高迁移率族蛋白 1(HMGB1)在 TNBC 进展中的作用。

方法

本研究通过 TCGA 数据库和生物信息学工具分析了 NRF3 的临床表达、差异表达基因(DEGs)和 TNBC 中的免疫浸润。通过 MTT、集落形成、Transwell、流式细胞术和 Western blot 评估 MDA-MB-468 和 Hs578t 细胞的细胞功能。通过免疫荧光、免疫组化、qRT-PCR、CHIP、荧光素酶测定和 ELISA 评估 NRF3 在 TNBC 细胞系中的调节功能。此外,建立了异种移植模型来研究 NRF3 在体内 TNBC 中的作用。

结果

TNBC 肿瘤中 NRF3 表达水平较低与预后不良相关,且 NRF3 水平较高的肿瘤转录本富集在氧化应激和免疫相关途径中。随后的增益和缺失功能实验表明,NRF3 过表达可显著抑制 TNBC 的恶性表型、MAPK/ERK 信号通路和上皮-间充质转化(EMT),同时可提高 TNBC 中的活性氧(ROS)水平。进一步的机制探索表明,NRF3 通过调节氧化应激相关基因来抑制 MAPK/ERK 信号通路,从而抑制 TNBC 细胞的功能,通过 ROS 促进 HMGB1 的释放,从而促进 M1 巨噬细胞极化。

结论

NRF3 通过 ROS/HMGB1 轴促进 M1 巨噬细胞极化,从而抑制 TNBC 的恶性进展。有望成为 TNBC 的治疗生物标志物。

https://cdn.ncbi.nlm.nih.gov/pmc/blobs/d80d/11509002/a43ff33ed16a/KCBT_A_2416221_UF0001_OC.jpg

文献检索

告别复杂PubMed语法,用中文像聊天一样搜索,搜遍4000万医学文献。AI智能推荐,让科研检索更轻松。

立即免费搜索

文件翻译

保留排版,准确专业,支持PDF/Word/PPT等文件格式,支持 12+语言互译。

免费翻译文档

深度研究

AI帮你快速写综述,25分钟生成高质量综述,智能提取关键信息,辅助科研写作。

立即免费体验