Suppr超能文献

TRIM55通过调节Nrf2/HO-1信号通路加重心肌梗死后的心肌细胞凋亡。

TRIM55 Aggravates Cardiomyocyte Apoptosis After Myocardial Infarction via Modulation of the Nrf2/HO-1 Pathway.

作者信息

Bu Yuxin, Liu Yanxia, Liu Meili, Yan Chenghui, Wang Jing, Wu Hanlin, Song Haixu, Zhang Dali, Xu Kai, Liu Dan, Han Yaling

机构信息

State Key Laboratory of Frigid Zone Cardiovascular Diseases, Cardiovascular Research Institute and Department of Cardiology, General Hospital of Northern Theater Command, Shenyang, China.

出版信息

JACC Basic Transl Sci. 2024 Aug 14;9(9):1104-1122. doi: 10.1016/j.jacbts.2024.05.006. eCollection 2024 Sep.

Abstract

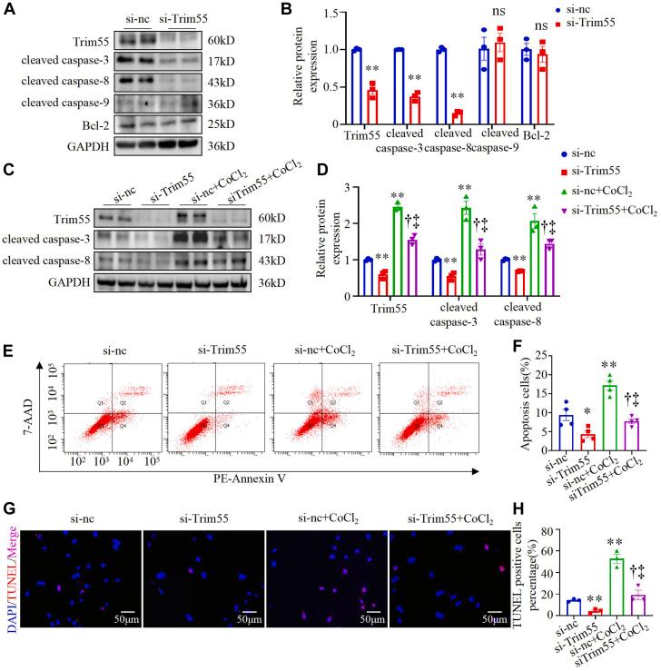
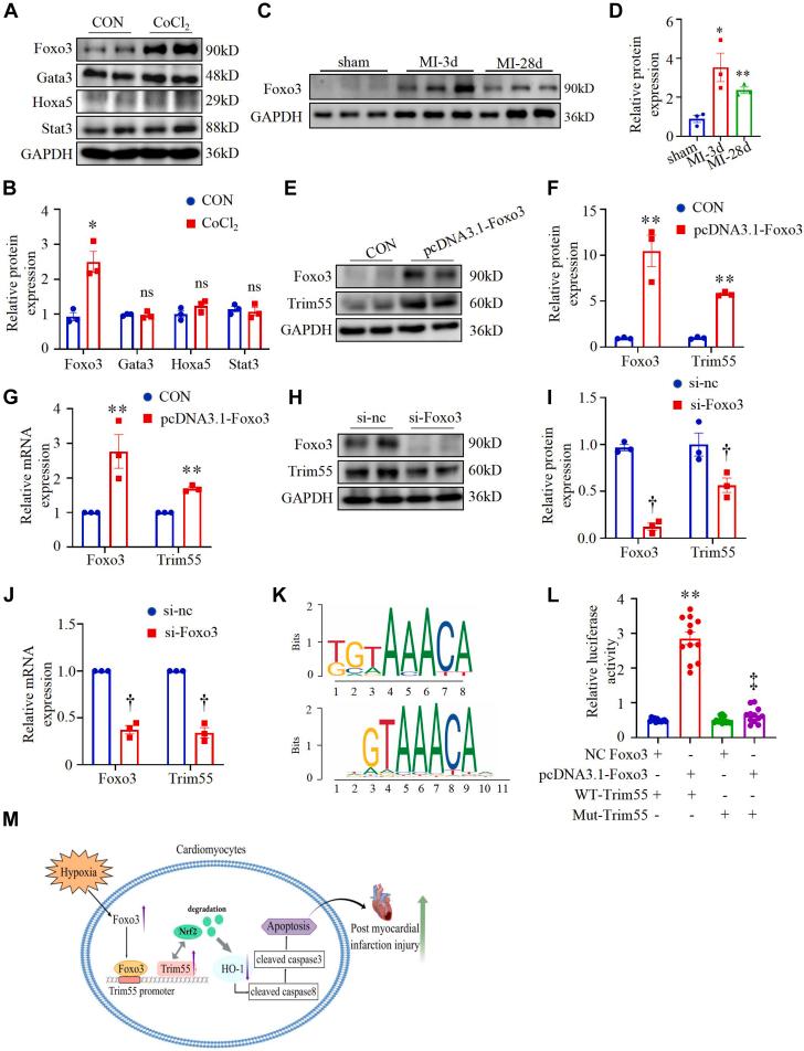
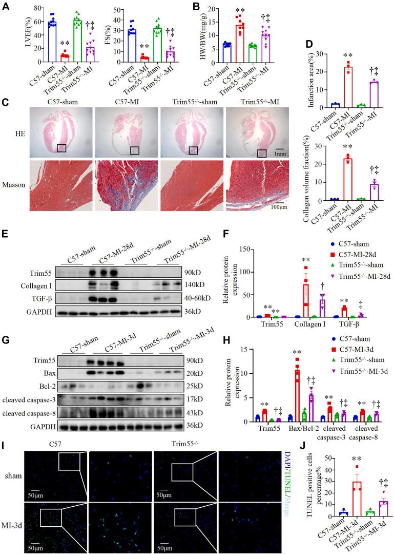
Tripartite motif-containing 55 (Trim55) is mainly expressed in myocardium and skeletal muscle, which plays an important role in promoting the embryonic development of the mouse heart. We investigated the role of Trim55 in myocardial infarction and the associated molecular mechanisms. We studied both gain and loss of function in vivo and in vitro. The results showed that Trim55 knockout improved cardiac function and apoptosis after myocardial infarction, and overexpression aggravated cardiac function damage. The mechanism is that Trim55 interacts with nuclear factor, erythroid derived 2 (Nrf2) to accelerate its degradation and inhibit the expression of heme oxygenase 1, thereby promoting cardiomyocyte apoptosis.

摘要

含三联基序蛋白55(Trim55)主要在心肌和骨骼肌中表达,其在促进小鼠心脏胚胎发育中起重要作用。我们研究了Trim55在心肌梗死中的作用及相关分子机制。我们在体内和体外研究了功能获得和功能丧失情况。结果表明,Trim55基因敲除改善了心肌梗死后的心功能并减少了细胞凋亡,而过表达则加重了心功能损害。其机制是Trim55与核因子红细胞衍生2(Nrf2)相互作用,加速其降解并抑制血红素加氧酶1的表达,从而促进心肌细胞凋亡。

https://cdn.ncbi.nlm.nih.gov/pmc/blobs/6a67/11494394/f852a89fdf43/ga1.jpg

文献检索

告别复杂PubMed语法,用中文像聊天一样搜索,搜遍4000万医学文献。AI智能推荐,让科研检索更轻松。

立即免费搜索

文件翻译

保留排版,准确专业,支持PDF/Word/PPT等文件格式,支持 12+语言互译。

免费翻译文档

深度研究

AI帮你快速写综述,25分钟生成高质量综述,智能提取关键信息,辅助科研写作。

立即免费体验