Suppr超能文献

缺乏酸感应离子通道 2 的小鼠在前脑皮质中表现出社会统治地位。

Mice lacking acid-sensing ion channel 2 in the medial prefrontal cortex exhibit social dominance.

机构信息

Department of Anatomy and Neurobiology, University of Tennessee Health Science Center, Memphis, TN 38163, USA.

Department of Biological Sciences, University of Toledo, Toledo, OH 43606, USA.

出版信息

Sci Adv. 2024 Oct 25;10(43):eadn7573. doi: 10.1126/sciadv.adn7573.

Abstract

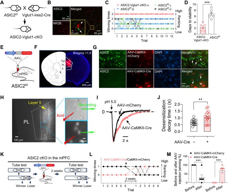
Social dominance is essential for maintaining a stable society and has both positive and negative impacts on social animals, including humans. However, the regulatory mechanisms governing social dominance, as well as the crucial regulators and biomarkers involved, remain poorly understood. We discover that mice lacking acid-sensing ion channel 2 (ASIC2) exhibit persistently higher social dominance than their wild-type cagemates. Conversely, overexpression of ASIC2 in the medial prefrontal cortex reverses the dominance hierarchy observed in ASIC2 knockout () mice. neurons exhibit increased synaptic transmission and plasticity, potentially mediated by protein kinase A signaling pathway. Furthermore, ASIC2 plays distinct functional roles in excitatory and inhibitory neurons, thereby modulating the balance of neuronal activities underlying social dominance behaviors-a phenomenon suggestive of a cell subtype-specific mechanism. This research lays the groundwork for understanding the mechanisms of social dominance, offering potential insights for managing social disorders, such as depression and anxiety.

摘要

社会支配地位对于维持稳定的社会至关重要,它对包括人类在内的社会性动物既有积极影响,也有消极影响。然而,调节社会支配地位的机制,以及其中涉及的关键调节因子和生物标志物,仍知之甚少。我们发现,缺乏酸感应离子通道 2(ASIC2)的小鼠表现出持续更高的社会支配地位,比其野生型同笼小鼠更为突出。相反,ASIC2 在中前额叶皮层中的过表达,逆转了在 ASIC2 敲除()小鼠中观察到的支配等级。神经元表现出增强的突触传递和可塑性,这可能是由蛋白激酶 A 信号通路介导的。此外,ASIC2 在兴奋性和抑制性神经元中发挥不同的功能作用,从而调节了支配行为背后的神经元活动平衡——这一现象表明存在细胞亚型特异性机制。这项研究为理解社会支配地位的机制奠定了基础,为管理社会障碍(如抑郁和焦虑)提供了潜在的见解。

https://cdn.ncbi.nlm.nih.gov/pmc/blobs/0313/11506137/bc9af49e49e3/sciadv.adn7573-f1.jpg

文献检索

告别复杂PubMed语法,用中文像聊天一样搜索,搜遍4000万医学文献。AI智能推荐,让科研检索更轻松。

立即免费搜索

文件翻译

保留排版,准确专业,支持PDF/Word/PPT等文件格式,支持 12+语言互译。

免费翻译文档

深度研究

AI帮你快速写综述,25分钟生成高质量综述,智能提取关键信息,辅助科研写作。

立即免费体验