• 文献检索
  • 文档翻译
  • 深度研究
  • 学术资讯
  • Suppr Zotero 插件Zotero 插件
  • 邀请有礼
  • 套餐&价格
  • 历史记录
应用&插件
Suppr Zotero 插件Zotero 插件浏览器插件Mac 客户端Windows 客户端微信小程序
定价
高级版会员购买积分包购买API积分包
服务
文献检索文档翻译深度研究API 文档MCP 服务
关于我们
关于 Suppr公司介绍联系我们用户协议隐私条款
关注我们

Suppr 超能文献

核心技术专利:CN118964589B侵权必究
粤ICP备2023148730 号-1Suppr @ 2026

文献检索

告别复杂PubMed语法,用中文像聊天一样搜索,搜遍4000万医学文献。AI智能推荐,让科研检索更轻松。

立即免费搜索

文件翻译

保留排版,准确专业,支持PDF/Word/PPT等文件格式,支持 12+语言互译。

免费翻译文档

深度研究

AI帮你快速写综述,25分钟生成高质量综述,智能提取关键信息,辅助科研写作。

立即免费体验

炎症通过白细胞介素 1 受体拮抗剂影响前列腺基底干细胞中的雄激素受体信号转导。

Inflammation impacts androgen receptor signaling in basal prostate stem cells through interleukin 1 receptor antagonist.

机构信息

Department of Comparative Pathobiology, College of Veterinary Medicine, Purdue University, West Lafayette, IN, USA.

Purdue Institute for Cancer Research, West Lafayette, IN, USA.

出版信息

Commun Biol. 2024 Oct 25;7(1):1390. doi: 10.1038/s42003-024-07071-y.

DOI:10.1038/s42003-024-07071-y
PMID:39455902
原文链接:https://pmc.ncbi.nlm.nih.gov/articles/PMC11511867/
Abstract

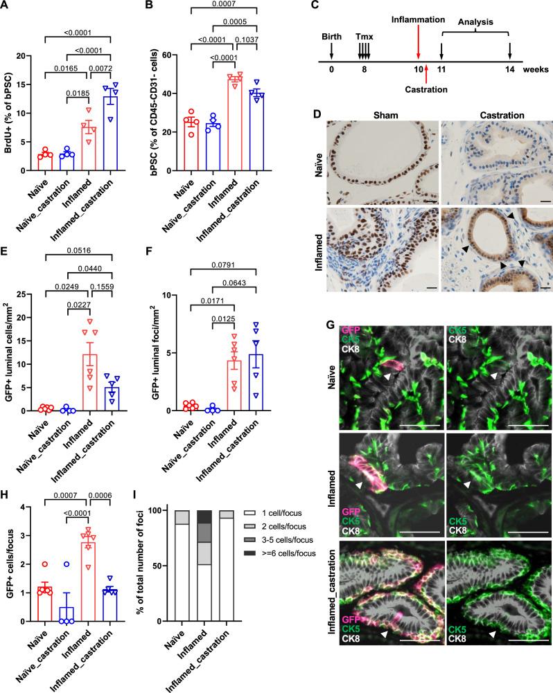
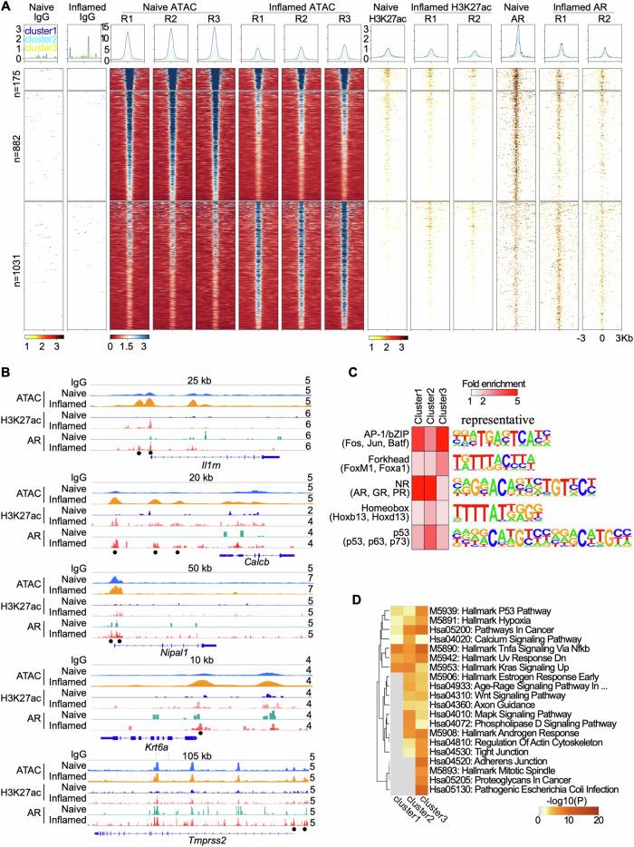
Chronic prostate inflammation in patients with benign prostate hyperplasia (BPH) correlates with the severity of symptoms. How inflammation contributes to prostate enlargement and/or BPH symptoms and the underlying mechanisms remain unclear. In this study, we utilize a unique transgenic mouse model that mimics chronic non-bacterial prostatitis in men and investigate the impact of inflammation on androgen receptor (AR) in basal prostate stem cells (bPSC) and their differentiation in vivo. We find that inflammation significantly enhances AR levels and activity in bPSC. More importantly, we identify interleukin 1 receptor antagonist (IL-1RA) as a crucial regulator of AR in bPSC during inflammation. IL-1RA is one of the top molecules upregulated by inflammation, and inhibiting IL-1RA reverses the enhanced AR activity in organoids derived from inflamed bPSC. Additionally, IL-1RA appears to activate AR by counteracting IL-1α's inhibitory effect. Furthermore, using a lineage tracing model, we observe that inflammation induces bPSC proliferation and differentiation into luminal cells even under castrate conditions, indicating that AR activation driven by inflammation is sufficient to promote bPSC proliferation and differentiation. Taken together, our study uncovers mechanisms through which inflammation modulates AR signaling in bPSC and induces bPSC luminal differentiation that may contribute to prostate hyperplasia.

摘要

慢性前列腺炎患者良性前列腺增生症(BPH)与症状的严重程度相关。炎症如何导致前列腺增大和/或 BPH 症状以及潜在机制尚不清楚。在这项研究中,我们利用一种独特的转基因小鼠模型模拟男性的慢性非细菌性前列腺炎,并研究炎症对前列腺基底干细胞(bPSC)中雄激素受体(AR)及其体内分化的影响。我们发现炎症显著增强了 bPSC 中的 AR 水平和活性。更重要的是,我们确定白细胞介素 1 受体拮抗剂(IL-1RA)是炎症期间 bPSC 中 AR 的关键调节剂。IL-1RA 是炎症上调的最主要分子之一,抑制 IL-1RA 可逆转源自炎症 bPSC 的类器官中增强的 AR 活性。此外,IL-1RA 似乎通过抵消 IL-1α 的抑制作用来激活 AR。此外,使用谱系追踪模型,我们观察到炎症即使在去势条件下也会诱导 bPSC 增殖并分化为腔细胞,表明炎症驱动的 AR 激活足以促进 bPSC 增殖和分化。总之,我们的研究揭示了炎症调节 bPSC 中 AR 信号和诱导 bPSC 腔细胞分化的机制,这可能导致前列腺增生。

https://cdn.ncbi.nlm.nih.gov/pmc/blobs/38d7/11511867/7aa4a8500536/42003_2024_7071_Fig7_HTML.jpg
https://cdn.ncbi.nlm.nih.gov/pmc/blobs/38d7/11511867/411f5ac6d959/42003_2024_7071_Fig1_HTML.jpg
https://cdn.ncbi.nlm.nih.gov/pmc/blobs/38d7/11511867/de38d047beb6/42003_2024_7071_Fig2_HTML.jpg
https://cdn.ncbi.nlm.nih.gov/pmc/blobs/38d7/11511867/284890af6bca/42003_2024_7071_Fig3_HTML.jpg
https://cdn.ncbi.nlm.nih.gov/pmc/blobs/38d7/11511867/2af49e5d9d44/42003_2024_7071_Fig4_HTML.jpg
https://cdn.ncbi.nlm.nih.gov/pmc/blobs/38d7/11511867/8c803721f7e5/42003_2024_7071_Fig5_HTML.jpg
https://cdn.ncbi.nlm.nih.gov/pmc/blobs/38d7/11511867/9015dd2fcbb9/42003_2024_7071_Fig6_HTML.jpg
https://cdn.ncbi.nlm.nih.gov/pmc/blobs/38d7/11511867/7aa4a8500536/42003_2024_7071_Fig7_HTML.jpg
https://cdn.ncbi.nlm.nih.gov/pmc/blobs/38d7/11511867/411f5ac6d959/42003_2024_7071_Fig1_HTML.jpg
https://cdn.ncbi.nlm.nih.gov/pmc/blobs/38d7/11511867/de38d047beb6/42003_2024_7071_Fig2_HTML.jpg
https://cdn.ncbi.nlm.nih.gov/pmc/blobs/38d7/11511867/284890af6bca/42003_2024_7071_Fig3_HTML.jpg
https://cdn.ncbi.nlm.nih.gov/pmc/blobs/38d7/11511867/2af49e5d9d44/42003_2024_7071_Fig4_HTML.jpg
https://cdn.ncbi.nlm.nih.gov/pmc/blobs/38d7/11511867/8c803721f7e5/42003_2024_7071_Fig5_HTML.jpg
https://cdn.ncbi.nlm.nih.gov/pmc/blobs/38d7/11511867/9015dd2fcbb9/42003_2024_7071_Fig6_HTML.jpg
https://cdn.ncbi.nlm.nih.gov/pmc/blobs/38d7/11511867/7aa4a8500536/42003_2024_7071_Fig7_HTML.jpg

相似文献

1
Inflammation impacts androgen receptor signaling in basal prostate stem cells through interleukin 1 receptor antagonist.炎症通过白细胞介素 1 受体拮抗剂影响前列腺基底干细胞中的雄激素受体信号转导。
Commun Biol. 2024 Oct 25;7(1):1390. doi: 10.1038/s42003-024-07071-y.
2
Inflammation Impacts Androgen Receptor Signaling in Basal Prostate Stem Cells Through Interleukin 1 Receptor Antagonist.炎症通过白细胞介素1受体拮抗剂影响前列腺基底干细胞中的雄激素受体信号传导。
Res Sq. 2023 Dec 15:rs.3.rs-3539806. doi: 10.21203/rs.3.rs-3539806/v1.
3
Non-Cell-Autonomous Regulation of Prostate Epithelial Homeostasis by Androgen Receptor.雄激素受体对前列腺上皮稳态的非细胞自主调节
Mol Cell. 2016 Sep 15;63(6):976-89. doi: 10.1016/j.molcel.2016.07.025. Epub 2016 Sep 1.
4
[Expressions of SIgA and alpha 1-AR in benign prostatic hyperplasia combined with chronic prostatitis and their implications].[良性前列腺增生合并慢性前列腺炎中SIgA和α1-AR的表达及其意义]
Zhonghua Nan Ke Xue. 2013 Apr;19(4):315-20.
5
NF-κB and androgen receptor variant expression correlate with human BPH progression.核因子-κB与雄激素受体变体表达与人良性前列腺增生进展相关。
Prostate. 2016 Apr;76(5):491-511. doi: 10.1002/pros.23140. Epub 2015 Dec 28.
6
Macrophages affect immune inflammation and proliferation in benign prostatic hyperplasia via androgen receptor and CD40/CD40L signaling pathway.巨噬细胞通过雄激素受体和 CD40/CD40L 信号通路影响良性前列腺增生中的免疫炎症和增殖。
Tissue Cell. 2020 Jun;64:101343. doi: 10.1016/j.tice.2020.101343. Epub 2020 Jan 23.
7
Targeting androgen receptor to suppress macrophage-induced EMT and benign prostatic hyperplasia (BPH) development.靶向雄激素受体以抑制巨噬细胞诱导的上皮-间质转化和良性前列腺增生(BPH)的发展。
Mol Endocrinol. 2012 Oct;26(10):1707-15. doi: 10.1210/me.2012-1079. Epub 2012 Aug 21.
8
Androgen receptor deficiency-induced TUG1 in suppressing ferroptosis to promote benign prostatic hyperplasia through the miR-188-3p/GPX4 signal pathway.雄激素受体缺失诱导 TUG1 通过 miR-188-3p/GPX4 信号通路抑制铁死亡促进良性前列腺增生。
Redox Biol. 2024 Sep;75:103298. doi: 10.1016/j.redox.2024.103298. Epub 2024 Aug 2.
9
Fat boosts, while androgen receptor activation counteracts, BPH-associated prostate inflammation.脂肪促进,而雄激素受体激活则拮抗,与良性前列腺增生相关的前列腺炎症。
Prostate. 2013 Jun;73(8):789-800. doi: 10.1002/pros.22623. Epub 2012 Nov 28.
10
Targeting stromal androgen receptor suppresses prolactin-driven benign prostatic hyperplasia (BPH).靶向基质雄激素受体可抑制催乳素驱动的良性前列腺增生(BPH)。
Mol Endocrinol. 2013 Oct;27(10):1617-31. doi: 10.1210/me.2013-1207. Epub 2013 Jul 26.

引用本文的文献

1
The pathogenesis of benign prostatic hyperplasia and the roles of Prdx3, oxidative stress, pyroptosis and autophagy:a review.良性前列腺增生的发病机制以及Prdx3、氧化应激、细胞焦亡和自噬的作用:综述
Front Oncol. 2025 Aug 5;15:1579539. doi: 10.3389/fonc.2025.1579539. eCollection 2025.
2
The relationship between the triglyceride glucose-waist height ratio and benign prostatic hyperplasia in middle-aged and elderly adults: a nationwide cohort study.中老年人群中甘油三酯葡萄糖-腰围身高比与良性前列腺增生的关系:一项全国性队列研究
BMC Urol. 2025 Jul 3;25(1):153. doi: 10.1186/s12894-025-01844-1.
3
C-FOS promotes the formation of neutrophil extracellular traps and the recruitment of neutrophils in lung metastasis of triple-negative breast cancer.

本文引用的文献

1
Targeted removal of macrophage-secreted interleukin-1 receptor antagonist protects against lethal Candida albicans sepsis.靶向清除巨噬细胞分泌的白细胞介素-1 受体拮抗剂可预防致死性白色念珠菌败血症。
Immunity. 2023 Aug 8;56(8):1743-1760.e9. doi: 10.1016/j.immuni.2023.06.023. Epub 2023 Jul 20.
2
Chromatin profiles classify castration-resistant prostate cancers suggesting therapeutic targets.染色质特征可对去势抵抗性前列腺癌进行分类,提示治疗靶点。
Science. 2022 May 27;376(6596):eabe1505. doi: 10.1126/science.abe1505.
3
Heterogeneity and complexity of the prostate epithelium: New findings from single-cell RNA sequencing studies.
C-FOS促进三阴性乳腺癌肺转移中中性粒细胞胞外陷阱的形成及中性粒细胞的募集。
J Exp Clin Cancer Res. 2025 Mar 28;44(1):108. doi: 10.1186/s13046-025-03370-2.
前列腺上皮的异质性和复杂性:单细胞 RNA 测序研究的新发现。
Cancer Lett. 2022 Jan 28;525:108-114. doi: 10.1016/j.canlet.2021.10.035. Epub 2021 Oct 30.
4
Regenerative potential of prostate luminal cells revealed by single-cell analysis.单细胞分析揭示前列腺腔细胞的再生潜能。
Science. 2020 May 1;368(6490):497-505. doi: 10.1126/science.aay0267.
5
Intracellular IL-1 Receptor Antagonist Isoform 1 Released from Keratinocytes upon Cell Death Acts as an Inhibitor for the Alarmin IL-1α.细胞内白细胞介素-1 受体拮抗剂同工型 1 在角质形成细胞死亡时释放,作为警报素白细胞介素-1α 的抑制剂。
J Immunol. 2020 Feb 15;204(4):967-979. doi: 10.4049/jimmunol.1901074. Epub 2020 Jan 13.
6
RELA is sufficient to mediate interleukin-1 repression of androgen receptor expression and activity in an LNCaP disease progression model.RELA 足以介导白细胞介素 1 对 LNCaP 疾病进展模型中雄激素受体表达和活性的抑制作用。
Prostate. 2020 Feb;80(2):133-145. doi: 10.1002/pros.23925. Epub 2019 Nov 15.
7
Expansion of Luminal Progenitor Cells in the Aging Mouse and Human Prostate.衰老小鼠和人前列腺中管腔祖细胞的扩增。
Cell Rep. 2019 Aug 6;28(6):1499-1510.e6. doi: 10.1016/j.celrep.2019.07.007.
8
CUT&Tag for efficient epigenomic profiling of small samples and single cells.CUT&Tag 技术可高效地对小样本和单细胞进行表观基因组分析。
Nat Commun. 2019 Apr 29;10(1):1930. doi: 10.1038/s41467-019-09982-5.
9
Spatially Restricted Stromal Wnt Signaling Restrains Prostate Epithelial Progenitor Growth through Direct and Indirect Mechanisms.空间受限的基质 Wnt 信号通过直接和间接机制抑制前列腺上皮祖细胞的生长。
Cell Stem Cell. 2019 May 2;24(5):753-768.e6. doi: 10.1016/j.stem.2019.03.010. Epub 2019 Apr 11.
10
Metascape provides a biologist-oriented resource for the analysis of systems-level datasets.Metascape 为系统水平数据集的分析提供了面向生物学家的资源。
Nat Commun. 2019 Apr 3;10(1):1523. doi: 10.1038/s41467-019-09234-6.