• 文献检索
  • 文档翻译
  • 深度研究
  • 学术资讯
  • Suppr Zotero 插件Zotero 插件
  • 邀请有礼
  • 套餐&价格
  • 历史记录
应用&插件
Suppr Zotero 插件Zotero 插件浏览器插件Mac 客户端Windows 客户端微信小程序
定价
高级版会员购买积分包购买API积分包
服务
文献检索文档翻译深度研究API 文档MCP 服务
关于我们
关于 Suppr公司介绍联系我们用户协议隐私条款
关注我们

Suppr 超能文献

核心技术专利:CN118964589B侵权必究
粤ICP备2023148730 号-1Suppr @ 2026

文献检索

告别复杂PubMed语法,用中文像聊天一样搜索,搜遍4000万医学文献。AI智能推荐,让科研检索更轻松。

立即免费搜索

文件翻译

保留排版,准确专业,支持PDF/Word/PPT等文件格式,支持 12+语言互译。

免费翻译文档

深度研究

AI帮你快速写综述,25分钟生成高质量综述,智能提取关键信息,辅助科研写作。

立即免费体验

STING 通过调节线粒体功能、炎症、纤维化和细胞凋亡促进 ADPKD 的进展。

STING Promotes the Progression of ADPKD by Regulating Mitochondrial Function, Inflammation, Fibrosis, and Apoptosis.

机构信息

Department of Internal Medicine, Mayo Clinic, Rochester, MN 55905, USA.

Department of Biochemistry and Molecular Biology, Mayo Clinic, Rochester, MN 55905, USA.

出版信息

Biomolecules. 2024 Sep 26;14(10):1215. doi: 10.3390/biom14101215.

DOI:10.3390/biom14101215
PMID:39456148
原文链接:https://pmc.ncbi.nlm.nih.gov/articles/PMC11505933/
Abstract

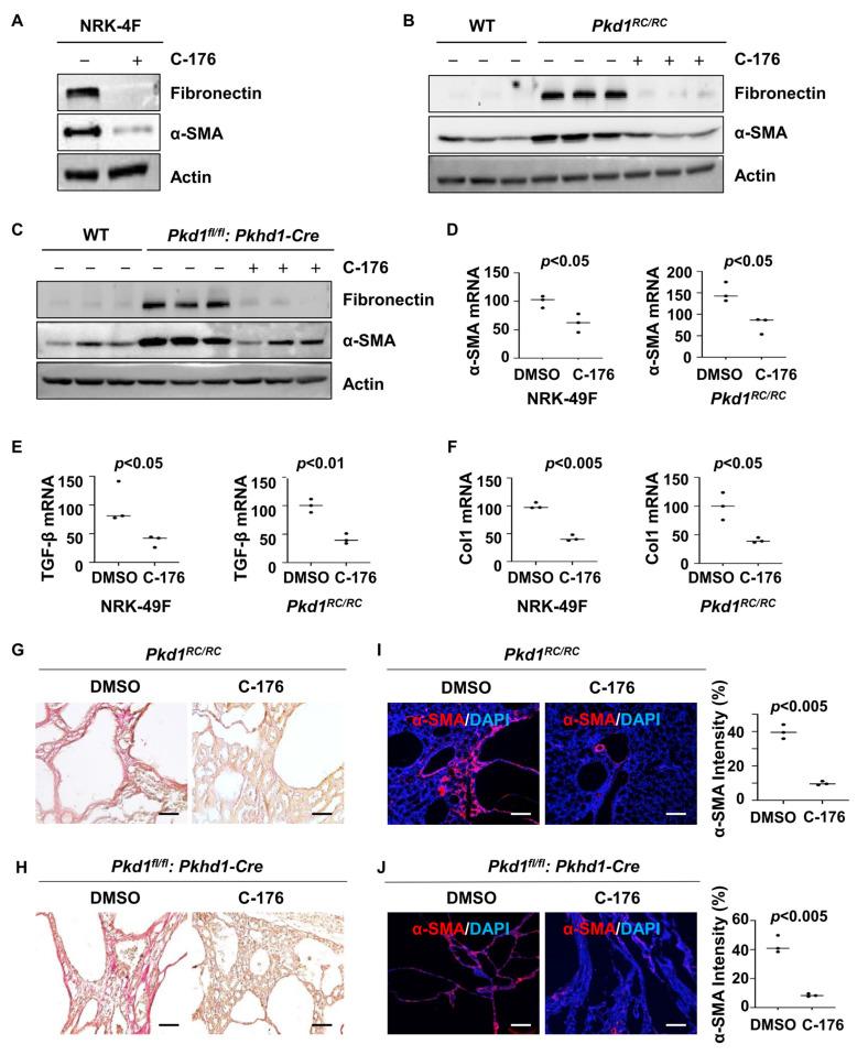
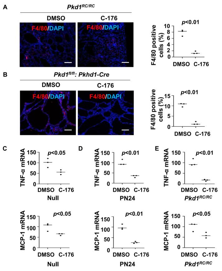
Autosomal dominant polycystic kidney disease (ADPKD) is a predominant genetic disease, which is caused by mutations in PKD genes and is associated with DNA damage in cystic cells. The intrinsic stimulator of interferon genes (STING) pathway is crucial for recognizing damaged DNA in the cytosol, triggering the expression of inflammatory cytokines to activate defense mechanisms. However, the precise roles and mechanisms of STING in ADPKD remain elusive. In this study, we show that mutant mouse kidneys show upregulation of STING, which is stimulated by the DNAs of nuclear and mitochondrial origin. The activation of STING promotes cyst growth through increasing (1) the activation of NF-κB in mutant cells and (2) the recruitment of macrophages in the interstitial and peri-cystic regions in mutant mouse kidneys via NF-κB mediating the upregulation of TNF-α and MCP-1. Targeting STING with its specific inhibitor C-176 delays cyst growth in an early-stage aggressive conditional knockout mouse model and a milder long-lasting mutant mouse model. Targeting STING normalizes mitochondrial structure and function, decreases the formation of micronuclei, induces mutant renal epithelial cell death via p53 signaling, and decreases renal fibrosis in mutant mouse kidneys. These results support that STING is a novel therapeutic target for ADPKD treatment.

摘要

常染色体显性多囊肾病 (ADPKD) 是一种主要的遗传疾病,由 PKD 基因突变引起,并与囊性细胞中的 DNA 损伤有关。干扰素基因刺激物 (STING) 途径的内在刺激物对于识别细胞质中的受损 DNA 至关重要,它可以触发炎症细胞因子的表达,激活防御机制。然而,STING 在 ADPKD 中的确切作用和机制仍不清楚。在这项研究中,我们表明突变型小鼠肾脏中 STING 的表达上调,这是由核和线粒体来源的 DNA 刺激的。STING 的激活通过增加 (1) 突变细胞中 NF-κB 的激活和 (2) 通过 NF-κB 介导 TNF-α 和 MCP-1 的上调,在 突变型小鼠肾脏的间质和囊周区域募集巨噬细胞,从而促进囊肿生长。用其特异性抑制剂 C-176 靶向 STING 可延迟早期侵袭性 条件性敲除小鼠模型和轻度持续时间较长的 突变型小鼠模型中的囊肿生长。靶向 STING 可使线粒体结构和功能正常化,减少微核的形成,通过 p53 信号诱导 突变型肾上皮细胞死亡,并减少 突变型小鼠肾脏中的肾纤维化。这些结果支持 STING 是 ADPKD 治疗的一个新的治疗靶点。

https://cdn.ncbi.nlm.nih.gov/pmc/blobs/9485/11505933/c3bb4fc6dc90/biomolecules-14-01215-g009.jpg
https://cdn.ncbi.nlm.nih.gov/pmc/blobs/9485/11505933/eb6a079d5ab3/biomolecules-14-01215-g001.jpg
https://cdn.ncbi.nlm.nih.gov/pmc/blobs/9485/11505933/bdc11a72694b/biomolecules-14-01215-g002.jpg
https://cdn.ncbi.nlm.nih.gov/pmc/blobs/9485/11505933/3b4b142713ed/biomolecules-14-01215-g003.jpg
https://cdn.ncbi.nlm.nih.gov/pmc/blobs/9485/11505933/cd94f1ea16ae/biomolecules-14-01215-g004.jpg
https://cdn.ncbi.nlm.nih.gov/pmc/blobs/9485/11505933/1895323ea285/biomolecules-14-01215-g005.jpg
https://cdn.ncbi.nlm.nih.gov/pmc/blobs/9485/11505933/7c020a9b1b07/biomolecules-14-01215-g006.jpg
https://cdn.ncbi.nlm.nih.gov/pmc/blobs/9485/11505933/63886f76a838/biomolecules-14-01215-g007.jpg
https://cdn.ncbi.nlm.nih.gov/pmc/blobs/9485/11505933/44b8497ac6c7/biomolecules-14-01215-g008.jpg
https://cdn.ncbi.nlm.nih.gov/pmc/blobs/9485/11505933/c3bb4fc6dc90/biomolecules-14-01215-g009.jpg
https://cdn.ncbi.nlm.nih.gov/pmc/blobs/9485/11505933/eb6a079d5ab3/biomolecules-14-01215-g001.jpg
https://cdn.ncbi.nlm.nih.gov/pmc/blobs/9485/11505933/bdc11a72694b/biomolecules-14-01215-g002.jpg
https://cdn.ncbi.nlm.nih.gov/pmc/blobs/9485/11505933/3b4b142713ed/biomolecules-14-01215-g003.jpg
https://cdn.ncbi.nlm.nih.gov/pmc/blobs/9485/11505933/cd94f1ea16ae/biomolecules-14-01215-g004.jpg
https://cdn.ncbi.nlm.nih.gov/pmc/blobs/9485/11505933/1895323ea285/biomolecules-14-01215-g005.jpg
https://cdn.ncbi.nlm.nih.gov/pmc/blobs/9485/11505933/7c020a9b1b07/biomolecules-14-01215-g006.jpg
https://cdn.ncbi.nlm.nih.gov/pmc/blobs/9485/11505933/63886f76a838/biomolecules-14-01215-g007.jpg
https://cdn.ncbi.nlm.nih.gov/pmc/blobs/9485/11505933/44b8497ac6c7/biomolecules-14-01215-g008.jpg
https://cdn.ncbi.nlm.nih.gov/pmc/blobs/9485/11505933/c3bb4fc6dc90/biomolecules-14-01215-g009.jpg

相似文献

1
STING Promotes the Progression of ADPKD by Regulating Mitochondrial Function, Inflammation, Fibrosis, and Apoptosis.STING 通过调节线粒体功能、炎症、纤维化和细胞凋亡促进 ADPKD 的进展。
Biomolecules. 2024 Sep 26;14(10):1215. doi: 10.3390/biom14101215.
2
cGAS Activation Accelerates the Progression of Autosomal Dominant Polycystic Kidney Disease.cGAS 激活加速常染色体显性多囊肾病的进展。
J Am Soc Nephrol. 2024 Apr 1;35(4):466-482. doi: 10.1681/ASN.0000000000000305. Epub 2024 Jan 22.
3
The chloride channel CFTR is not required for cyst growth in an ADPKD mouse model.氯离子通道 CFTR 对于 ADPKD 小鼠模型中的囊肿生长不是必需的。
FASEB J. 2021 Oct;35(10):e21897. doi: 10.1096/fj.202100843R.
4
DNA methyltransferase 1 (DNMT1) promotes cyst growth and epigenetic age acceleration in autosomal dominant polycystic kidney disease.DNA 甲基转移酶 1(DNMT1)促进常染色体显性多囊肾病中囊肿的生长和表观遗传年龄加速。
Kidney Int. 2024 Aug;106(2):258-272. doi: 10.1016/j.kint.2024.04.017. Epub 2024 May 21.
5
Intestinal barrier function declines during polycystic kidney disease progression.在多囊肾病进展过程中,肠道屏障功能会下降。
Am J Physiol Renal Physiol. 2025 Feb 1;328(2):F218-F229. doi: 10.1152/ajprenal.00058.2024. Epub 2024 Dec 18.
6
Pkd2 Deficiency in Embryonic Aqp2 + Progenitor Cells Is Sufficient to Cause Severe Polycystic Kidney Disease.PKD2 缺失在胚胎 AQP2+祖细胞中足以导致严重的多囊肾病。
J Am Soc Nephrol. 2024 Apr 1;35(4):398-409. doi: 10.1681/ASN.0000000000000309. Epub 2024 Jan 23.
7
Ablation of Long Noncoding RNA Hoxb3os Exacerbates Cystogenesis in Mouse Polycystic Kidney Disease.长链非编码 RNA Hoxb3os 的消融加剧了小鼠多囊肾病的囊形成。
J Am Soc Nephrol. 2024 Jan 1;35(1):41-55. doi: 10.1681/ASN.0000000000000265. Epub 2023 Nov 13.
8
Activation of toll-like receptor 2 promotes the expression of inflammatory mediators and cell proliferation of human polycystic kidney disease cells.Toll样受体2的激活促进人多囊肾病细胞炎症介质的表达和细胞增殖。
Cell Signal. 2025 Jul;131:111749. doi: 10.1016/j.cellsig.2025.111749. Epub 2025 Mar 16.
9
Early treatment with 2-deoxy-d-glucose reduces proliferative proteins in the kidney and slows cyst growth in a hypomorphic Pkd1 mouse model of autosomal dominant polycystic kidney disease (PKD).早期使用 2-脱氧-d-葡萄糖可减少常染色体显性多囊肾病(PKD)模型鼠肾脏中的增殖蛋白,减缓囊肿生长。
Cell Signal. 2024 Nov;123:111351. doi: 10.1016/j.cellsig.2024.111351. Epub 2024 Aug 17.
10
The cystogenic effects of ouabain in autosomal dominant polycystic kidney disease require cell caveolae.哇巴因在常染色体显性多囊肾病中的致囊肿作用需要细胞小窝。
Exp Cell Res. 2025 Jan 1;444(1):114356. doi: 10.1016/j.yexcr.2024.114356. Epub 2024 Nov 23.

引用本文的文献

1
Mechanistic Insights into the Pathogenesis of Polycystic Kidney Disease.多囊肾病发病机制的机制性见解
Cells. 2025 Aug 5;14(15):1203. doi: 10.3390/cells14151203.
2
Abnormalities of IL-12 Family Cytokine Pathways in Autosomal Dominant Polycystic Kidney Disease Progression.常染色体显性多囊肾病进展中白细胞介素-12家族细胞因子途径的异常。
Medicina (Kaunas). 2024 Nov 30;60(12):1971. doi: 10.3390/medicina60121971.

本文引用的文献

1
The effects of cGAS-STING inhibition in liver disease, kidney disease, and cellular senescence.环鸟苷酸-腺苷酸合成酶-干扰素基因刺激蛋白(cGAS-STING)抑制在肝脏疾病、肾脏疾病和细胞衰老中的作用。
Front Immunol. 2024 Jul 24;15:1346446. doi: 10.3389/fimmu.2024.1346446. eCollection 2024.
2
DNA methyltransferase 1 (DNMT1) promotes cyst growth and epigenetic age acceleration in autosomal dominant polycystic kidney disease.DNA 甲基转移酶 1(DNMT1)促进常染色体显性多囊肾病中囊肿的生长和表观遗传年龄加速。
Kidney Int. 2024 Aug;106(2):258-272. doi: 10.1016/j.kint.2024.04.017. Epub 2024 May 21.
3
Macrophage-Derived GSDMD Plays an Essential Role in Atherosclerosis and Cross Talk Between Macrophages via the Mitochondria-STING-IRF3/NF-κB Axis.
巨噬细胞衍生的Gasdermin D在动脉粥样硬化及巨噬细胞间通过线粒体-STING-IRF3/NF-κB轴的相互作用中起关键作用。
Arterioscler Thromb Vasc Biol. 2024 Jun;44(6):1365-1378. doi: 10.1161/ATVBAHA.123.320612. Epub 2024 May 2.
4
Mitochondrial (mt)DNA-cyclic GMP-AMP synthase (cGAS)-stimulator of interferon genes (STING) signaling promotes pyroptosis of macrophages via interferon regulatory factor (IRF)7/IRF3 activation to aggravate lung injury during severe acute pancreatitis.线粒体(mt)DNA-环鸟苷酸-腺苷酸合成酶(cGAS)-干扰素基因刺激物(STING)信号通过干扰素调节因子(IRF)7/IRF3 的激活促进巨噬细胞的细胞焦亡,从而加重重症急性胰腺炎期间的肺损伤。
Cell Mol Biol Lett. 2024 Apr 27;29(1):61. doi: 10.1186/s11658-024-00575-9.
5
New frontiers in the cGAS-STING intracellular DNA-sensing pathway.cGAS-STING 细胞内 DNA 感应途径的新前沿。
Immunity. 2024 Apr 9;57(4):718-730. doi: 10.1016/j.immuni.2024.02.019.
6
Overexpression of SMYD3 Promotes Autosomal Dominant Polycystic Kidney Disease by Mediating Cell Proliferation and Genome Instability.SMYD3的过表达通过介导细胞增殖和基因组不稳定促进常染色体显性多囊肾病。
Biomedicines. 2024 Mar 7;12(3):603. doi: 10.3390/biomedicines12030603.
7
CD74 Promotes Cyst Growth and Renal Fibrosis in Autosomal Dominant Polycystic Kidney Disease.CD74 促进常染色体显性多囊肾病中的囊肿生长和肾纤维化。
Cells. 2024 Mar 11;13(6):489. doi: 10.3390/cells13060489.
8
The Link between Autosomal Dominant Polycystic Kidney Disease and Chromosomal Instability: Exploring the Relationship.常染色体显性多囊肾病与染色体不稳定之间的联系:探索二者关系
Int J Mol Sci. 2024 Mar 2;25(5):2936. doi: 10.3390/ijms25052936.
9
The cGAS-STING pathway in viral infections: a promising link between inflammation, oxidative stress and autophagy.病毒感染中的 cGAS-STING 通路:炎症、氧化应激与自噬之间的潜在联系。
Front Immunol. 2024 Feb 15;15:1352479. doi: 10.3389/fimmu.2024.1352479. eCollection 2024.
10
cGAS Activation Accelerates the Progression of Autosomal Dominant Polycystic Kidney Disease.cGAS 激活加速常染色体显性多囊肾病的进展。
J Am Soc Nephrol. 2024 Apr 1;35(4):466-482. doi: 10.1681/ASN.0000000000000305. Epub 2024 Jan 22.