• 文献检索
  • 文档翻译
  • 深度研究
  • 学术资讯
  • Suppr Zotero 插件Zotero 插件
  • 邀请有礼
  • 套餐&价格
  • 历史记录
应用&插件
Suppr Zotero 插件Zotero 插件浏览器插件Mac 客户端Windows 客户端微信小程序
定价
高级版会员购买积分包购买API积分包
服务
文献检索文档翻译深度研究API 文档MCP 服务
关于我们
关于 Suppr公司介绍联系我们用户协议隐私条款
关注我们

Suppr 超能文献

核心技术专利:CN118964589B侵权必究
粤ICP备2023148730 号-1Suppr @ 2026

文献检索

告别复杂PubMed语法,用中文像聊天一样搜索,搜遍4000万医学文献。AI智能推荐,让科研检索更轻松。

立即免费搜索

文件翻译

保留排版,准确专业,支持PDF/Word/PPT等文件格式,支持 12+语言互译。

免费翻译文档

深度研究

AI帮你快速写综述,25分钟生成高质量综述,智能提取关键信息,辅助科研写作。

立即免费体验

血小板与凝血相关预后基因特征的综合分析确定CYP19A1为结直肠癌的关键致瘤驱动因素。

Comprehensive Analysis of a Platelet- and Coagulation-Related Prognostic Gene Signature Identifies CYP19A1 as a Key Tumorigenic Driver of Colorectal Cancer.

作者信息

Su Guoqing, Wang Meiqin, Qian Jinghang, Wang Yang, Zhu Yu, Wang Nannan, Wang Ke, Wang Qifan, Wang Yi, Li Dongzheng, Yang Liu

机构信息

Department of Colorectal Surgery, The Affiliated Cancer Hospital of Nanjing Medical University & Jiangsu Cancer Hospital & Jiangsu Institute of Cancer Research, Nanjing 210009, China.

出版信息

Biomedicines. 2024 Sep 30;12(10):2225. doi: 10.3390/biomedicines12102225.

DOI:10.3390/biomedicines12102225
PMID:39457539
原文链接:https://pmc.ncbi.nlm.nih.gov/articles/PMC11505370/
Abstract

BACKGROUND

The intricate interplay between the platelet-coagulation system and the progression of malignant tumors has profound therapeutic implications. However, a thorough examination of platelet and coagulation markers specific to colorectal cancer (CRC) is conspicuously absent in the current literature. Consequently, there is an urgent need for further exploration into the mechanistic underpinnings of these markers and their potential clinical applications.

METHODS

By integrating RNA-seq data and clinicopathological information from patients with CRC in the cancer genome atlas, we identified genes related to the platelet-coagulation system using weighted gene co-expression networks and univariate Cox analysis. We established a prognostic risk model based on platelet- and coagulation-related genes using Lasso Cox regression analysis and validated the model in two independent CRC cohorts. We explored potential biological functional disparities between high-risk and low-risk groups through comprehensive bioinformatics analysis.

RESULTS

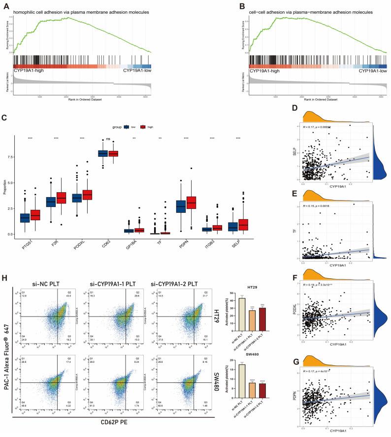
Our findings indicate that colorectal cancer patients classified as high-risk generally exhibit poorer prognoses. Moreover, the model's risk scores were associated with the differential composition of the immune tumor microenvironment, suggesting its applicability to infer immunotherapy responsiveness. Cellular functional experiments and animal experiments indicated that CYP19A1 expression in CRC influences malignant phenotype and platelet activation.

CONCLUSIONS

In summary, we present a novel platelet- and coagulation-related risk model for prognostic assessment of patients with CRC and confirm the important role of CYP19A1 in promoting malignant progression of CRC.

摘要

背景

血小板-凝血系统与恶性肿瘤进展之间复杂的相互作用具有深远的治疗意义。然而,目前文献中明显缺乏对结直肠癌(CRC)特异性血小板和凝血标志物的全面研究。因此,迫切需要进一步探索这些标志物的机制基础及其潜在的临床应用。

方法

通过整合癌症基因组图谱中CRC患者的RNA测序数据和临床病理信息,我们使用加权基因共表达网络和单变量Cox分析确定了与血小板-凝血系统相关的基因。我们使用Lasso Cox回归分析建立了基于血小板和凝血相关基因的预后风险模型,并在两个独立的CRC队列中验证了该模型。我们通过综合生物信息学分析探索了高风险和低风险组之间潜在的生物学功能差异。

结果

我们的研究结果表明,被归类为高风险组的CRC患者通常预后较差。此外,该模型的风险评分与免疫肿瘤微环境的差异组成相关,表明其可用于推断免疫治疗反应性。细胞功能实验和动物实验表明,CRC中CYP19A1的表达影响恶性表型和血小板活化。

结论

总之,我们提出了一种用于CRC患者预后评估的新型血小板和凝血相关风险模型,并证实了CYP19A1在促进CRC恶性进展中的重要作用。

https://cdn.ncbi.nlm.nih.gov/pmc/blobs/dba2/11505370/fbc810b6ff17/biomedicines-12-02225-g007.jpg
https://cdn.ncbi.nlm.nih.gov/pmc/blobs/dba2/11505370/3f1f457598a1/biomedicines-12-02225-g001.jpg
https://cdn.ncbi.nlm.nih.gov/pmc/blobs/dba2/11505370/368730c650d9/biomedicines-12-02225-g002.jpg
https://cdn.ncbi.nlm.nih.gov/pmc/blobs/dba2/11505370/10940169cc78/biomedicines-12-02225-g003.jpg
https://cdn.ncbi.nlm.nih.gov/pmc/blobs/dba2/11505370/0401fb12fb8c/biomedicines-12-02225-g004.jpg
https://cdn.ncbi.nlm.nih.gov/pmc/blobs/dba2/11505370/913dec7123b7/biomedicines-12-02225-g005.jpg
https://cdn.ncbi.nlm.nih.gov/pmc/blobs/dba2/11505370/c153756cbbc5/biomedicines-12-02225-g006.jpg
https://cdn.ncbi.nlm.nih.gov/pmc/blobs/dba2/11505370/fbc810b6ff17/biomedicines-12-02225-g007.jpg
https://cdn.ncbi.nlm.nih.gov/pmc/blobs/dba2/11505370/3f1f457598a1/biomedicines-12-02225-g001.jpg
https://cdn.ncbi.nlm.nih.gov/pmc/blobs/dba2/11505370/368730c650d9/biomedicines-12-02225-g002.jpg
https://cdn.ncbi.nlm.nih.gov/pmc/blobs/dba2/11505370/10940169cc78/biomedicines-12-02225-g003.jpg
https://cdn.ncbi.nlm.nih.gov/pmc/blobs/dba2/11505370/0401fb12fb8c/biomedicines-12-02225-g004.jpg
https://cdn.ncbi.nlm.nih.gov/pmc/blobs/dba2/11505370/913dec7123b7/biomedicines-12-02225-g005.jpg
https://cdn.ncbi.nlm.nih.gov/pmc/blobs/dba2/11505370/c153756cbbc5/biomedicines-12-02225-g006.jpg
https://cdn.ncbi.nlm.nih.gov/pmc/blobs/dba2/11505370/fbc810b6ff17/biomedicines-12-02225-g007.jpg

相似文献

1
Comprehensive Analysis of a Platelet- and Coagulation-Related Prognostic Gene Signature Identifies CYP19A1 as a Key Tumorigenic Driver of Colorectal Cancer.血小板与凝血相关预后基因特征的综合分析确定CYP19A1为结直肠癌的关键致瘤驱动因素。
Biomedicines. 2024 Sep 30;12(10):2225. doi: 10.3390/biomedicines12102225.
2
Computational identification and clinical validation of a novel risk signature based on coagulation-related lncRNAs for predicting prognosis, immunotherapy response, and chemosensitivity in colorectal cancer patients.基于凝血相关 lncRNAs 的新型风险标志物的计算识别和临床验证,用于预测结直肠癌患者的预后、免疫治疗反应和化疗敏感性。
Front Immunol. 2023 Oct 19;14:1279789. doi: 10.3389/fimmu.2023.1279789. eCollection 2023.
3
Establishment and verification of prognostic model and ceRNA network analysis for colorectal cancer liver metastasis.结直肠癌肝转移的预后模型的建立和验证及 ceRNA 网络分析。
BMC Med Genomics. 2023 May 9;16(1):99. doi: 10.1186/s12920-023-01523-w.
4
Construction of a New Ferroptosis-related Prognosis Model for Survival Prediction in Colorectal Cancer.构建用于预测结直肠癌生存的新型铁死亡相关预后模型
Curr Med Chem. 2024 Feb 14. doi: 10.2174/0109298673296767240116215814.
5
Construction of an immune gene expression meta signature to assess the prognostic risk of colorectal cancer patients.构建免疫基因表达荟萃签名以评估结直肠癌患者的预后风险。
Adv Genet. 2024;112:207-254. doi: 10.1016/bs.adgen.2024.08.005. Epub 2024 Aug 31.
6
Comprehensive analysis of basement membrane-related gene based on single-cell and bulk RNA sequencing data to predict prognosis and evaluate immune characteristics in colorectal cancer.基于单细胞和批量 RNA 测序数据的基底膜相关基因综合分析,预测结直肠癌的预后并评估免疫特征。
Environ Toxicol. 2024 Jun;39(6):3367-3380. doi: 10.1002/tox.24211. Epub 2024 Mar 6.
7
Identification and validation of a novel 17 coagulation-related genes signature for predicting prognostic risk in colorectal cancer.一种用于预测结直肠癌预后风险的新型17个凝血相关基因特征的鉴定与验证
Heliyon. 2024 Jun 7;10(12):e32687. doi: 10.1016/j.heliyon.2024.e32687. eCollection 2024 Jun 30.
8
A CLRN3-Based CD8 T-Related Gene Signature Predicts Prognosis and Immunotherapy Response in Colorectal Cancer.CLRN3 为基础的 CD8 T 细胞相关基因标志物预测结直肠癌的预后和免疫治疗反应。
Biomolecules. 2024 Jul 24;14(8):891. doi: 10.3390/biom14080891.
9
Cancer-associated fibroblast-related gene signatures predict survival and drug response in patients with colorectal cancer.癌症相关成纤维细胞相关基因特征可预测结直肠癌患者的生存和药物反应。
Front Genet. 2022 Nov 25;13:1054152. doi: 10.3389/fgene.2022.1054152. eCollection 2022.
10
Integrated single-cell and bulk RNA sequencing analysis identifies a cancer associated fibroblast-related signature for predicting prognosis and therapeutic responses in colorectal cancer.整合单细胞和批量RNA测序分析确定了一种与癌症相关的成纤维细胞相关特征,用于预测结直肠癌的预后和治疗反应。
Cancer Cell Int. 2021 Oct 20;21(1):552. doi: 10.1186/s12935-021-02252-9.

引用本文的文献

1
Comprehensive analysis of the critical role of the epithelial mesenchymal transition subtype - TAGLN-positive fibroblasts in colorectal cancer progression and immunosuppression.上皮-间质转化亚型-TAGLN阳性成纤维细胞在结直肠癌进展和免疫抑制中的关键作用的综合分析
Cell Biosci. 2025 May 24;15(1):66. doi: 10.1186/s13578-025-01405-x.

本文引用的文献

1
Targeting sphingosine 1-phosphate receptor 3 inhibits T-cell exhaustion and regulates recruitment of proinflammatory macrophages to improve antitumor efficacy of CAR-T cells against solid tumor.靶向鞘氨醇 1-磷酸受体 3 抑制 T 细胞耗竭并调节促炎巨噬细胞的募集,以提高 CAR-T 细胞对实体瘤的抗肿瘤疗效。
J Immunother Cancer. 2023 Aug;11(8). doi: 10.1136/jitc-2022-006343.
2
Targeting inhibition of prognosis-related lipid metabolism genes including CYP19A1 enhances immunotherapeutic response in colon cancer.靶向抑制预后相关脂质代谢基因,包括 CYP19A1,可增强结肠癌的免疫治疗反应。
J Exp Clin Cancer Res. 2023 Apr 13;42(1):85. doi: 10.1186/s13046-023-02647-8.
3
Colorectal cancer statistics, 2023.
2023 年结直肠癌统计数据。
CA Cancer J Clin. 2023 May-Jun;73(3):233-254. doi: 10.3322/caac.21772. Epub 2023 Mar 1.
4
Identification of COX4I2 as a hypoxia-associated gene acting through FGF1 to promote EMT and angiogenesis in CRC.鉴定 COX4I2 为一个低氧相关基因,通过 FGF1 促进 CRC 中的 EMT 和血管生成。
Cell Mol Biol Lett. 2022 Sep 5;27(1):76. doi: 10.1186/s11658-022-00380-2.
5
TEAD4 functions as a prognostic biomarker and triggers EMT via PI3K/AKT pathway in bladder cancer.TEAD4 在膀胱癌中作为预后生物标志物,通过 PI3K/AKT 通路触发 EMT。
J Exp Clin Cancer Res. 2022 May 17;41(1):175. doi: 10.1186/s13046-022-02377-3.
6
Methyl CpG binding protein 2 promotes colorectal cancer metastasis by regulating N -methyladenosine methylation through methyltransferase-like 14.甲基化 CpG 结合蛋白 2 通过调节甲基转移酶样蛋白 14 促进结直肠癌转移。
Cancer Sci. 2021 Aug;112(8):3243-3254. doi: 10.1111/cas.15011. Epub 2021 Jun 29.
7
The aging-related risk signature in colorectal cancer.结直肠癌的衰老相关风险特征。
Aging (Albany NY). 2021 Feb 26;13(5):7330-7349. doi: 10.18632/aging.202589.
8
Blocking podoplanin inhibits platelet activation and decreases cancer-associated venous thrombosis.阻断 podoplanin 可抑制血小板活化,减少与癌症相关的静脉血栓形成。
Thromb Res. 2021 Apr;200:72-80. doi: 10.1016/j.thromres.2021.01.008. Epub 2021 Jan 27.
9
Aromatase inhibitors: Role in postmenopausal breast cancer.芳香酶抑制剂:在绝经后乳腺癌中的作用。
Arch Pharm (Weinheim). 2020 Aug;353(8):e2000081. doi: 10.1002/ardp.202000081. Epub 2020 May 25.
10
Construction of a human cell landscape at single-cell level.在单细胞水平构建人类细胞图谱。
Nature. 2020 May;581(7808):303-309. doi: 10.1038/s41586-020-2157-4. Epub 2020 Mar 25.