Suppr超能文献

鳄梨对[某种病原体]感染的全基因组转录反应

Genome-Wide Transcriptional Response of Avocado to sp. Infection.

作者信息

Pale Michel, Pérez-Torres Claudia-Anahí, Arenas-Huertero Catalina, Villafán Emanuel, Sánchez-Rangel Diana, Ibarra-Laclette Enrique

机构信息

Red de Estudios Moleculares Avanzados (REMAV), Instituto de Ecología, A.C. (INECOL), Xalapa 91073, Veracruz, Mexico.

Investigador por México-CONAHCYT en el Instituto de Ecología, A.C. (INECOL), Xalapa 91073, Veracruz, Mexico.

出版信息

Plants (Basel). 2024 Oct 15;13(20):2886. doi: 10.3390/plants13202886.

Abstract

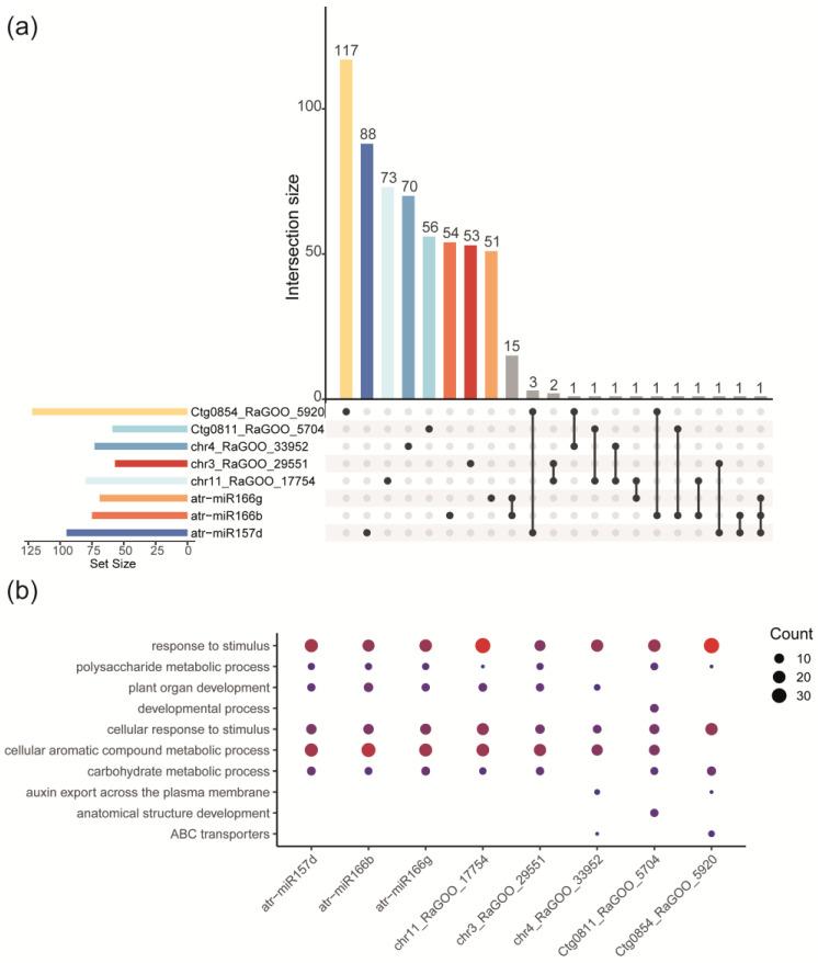
The avocado crop is relevant for its economic importance and because of its unique evolutionary history. However, there is a lack of information regarding the molecular processes during the defense response against fungal pathogens. Therefore, using a genome-wide approach in this work, we investigated the transcriptional response of the Mexican horticultural race of avocado ( var. ), including miRNAs profile and their possible targets. For that, we established an avocado- hydroponic pathosystem and studied the response for 21 days. To guarantee robustness in the analysis, first, we improved the avocado genome assembly available for this variety, resulting in 822.49 Mbp in length with 36,200 gene models. Then, using an RNA-seq approach, we identified 13,778 genes differentially expressed in response to the infection. According to their expression profile across time, these genes can be clustered into six groups, each associated with specific biological processes. Regarding non-coding RNAs, 8 of the 57 mature miRNAs identified in the avocado genome are responsive to infection caused by , and the analysis revealed a total of 569 target genes whose transcript could be post-transcriptionally regulated. This study represents the first research in avocados to comprehensively explore the role of miRNAs in orchestrating defense responses against spp. Also, this work provides valuable data about the genes involved in the intricate response of the avocado during fungal infection.

摘要

鳄梨作物因其经济重要性及其独特的进化历史而备受关注。然而,关于其对真菌病原体防御反应过程中的分子机制,目前仍缺乏相关信息。因此,在本研究中,我们采用全基因组方法,研究了墨西哥园艺品种鳄梨(品种 )的转录反应,包括miRNA谱及其潜在靶标。为此,我们建立了鳄梨-水培病理系统,并进行了21天的响应研究。为确保分析的稳健性,首先,我们对该品种可用的鳄梨基因组组装进行了改进,最终得到了长度为822.49 Mbp、包含36,200个基因模型的基因组。然后,通过RNA测序方法,我们鉴定出13,778个因 感染而差异表达的基因。根据它们随时间的表达谱,这些基因可分为六组,每组与特定的生物学过程相关。关于非编码RNA,在鳄梨基因组中鉴定出的57个成熟miRNA中有8个对 引起的感染有响应,分析还揭示了总共569个其转录本可能受到转录后调控的靶基因。本研究是首次在鳄梨中全面探索miRNA在协调对 属物种防御反应中的作用。此外,这项工作还提供了有关鳄梨在真菌感染过程中复杂反应所涉及基因的宝贵数据。

https://cdn.ncbi.nlm.nih.gov/pmc/blobs/b4c5/11511450/668956d40c82/plants-13-02886-g001.jpg

文献检索

告别复杂PubMed语法,用中文像聊天一样搜索,搜遍4000万医学文献。AI智能推荐,让科研检索更轻松。

立即免费搜索

文件翻译

保留排版,准确专业,支持PDF/Word/PPT等文件格式,支持 12+语言互译。

免费翻译文档

深度研究

AI帮你快速写综述,25分钟生成高质量综述,智能提取关键信息,辅助科研写作。

立即免费体验